电脑桌面
添加小米粒文库到电脑桌面
安装后可以在桌面快捷访问

开工前安全技术交底

开工前安全技术交底_第1页
1/10
开工前安全技术交底_第2页
2/10
开工前安全技术交底_第3页
3/10
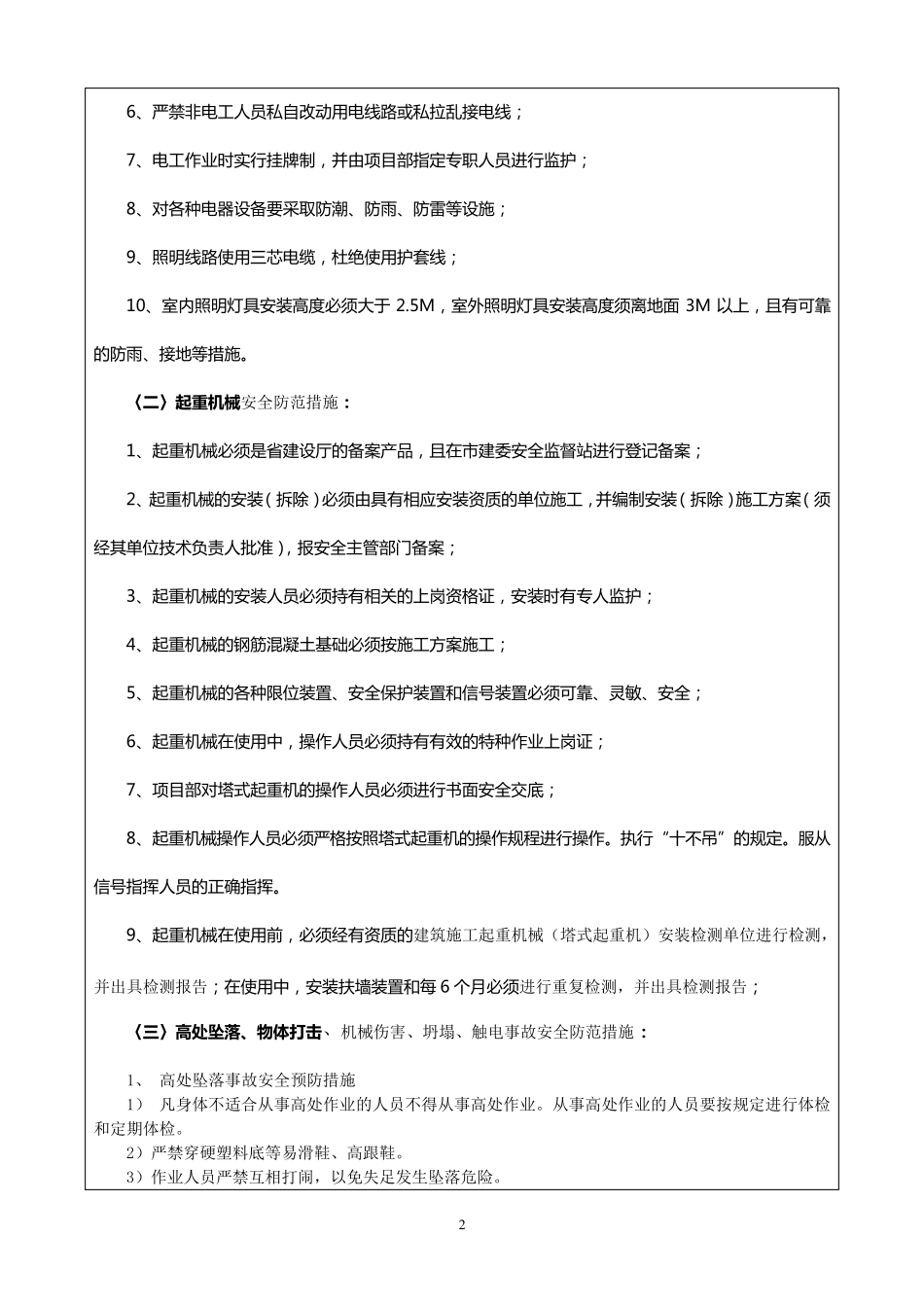
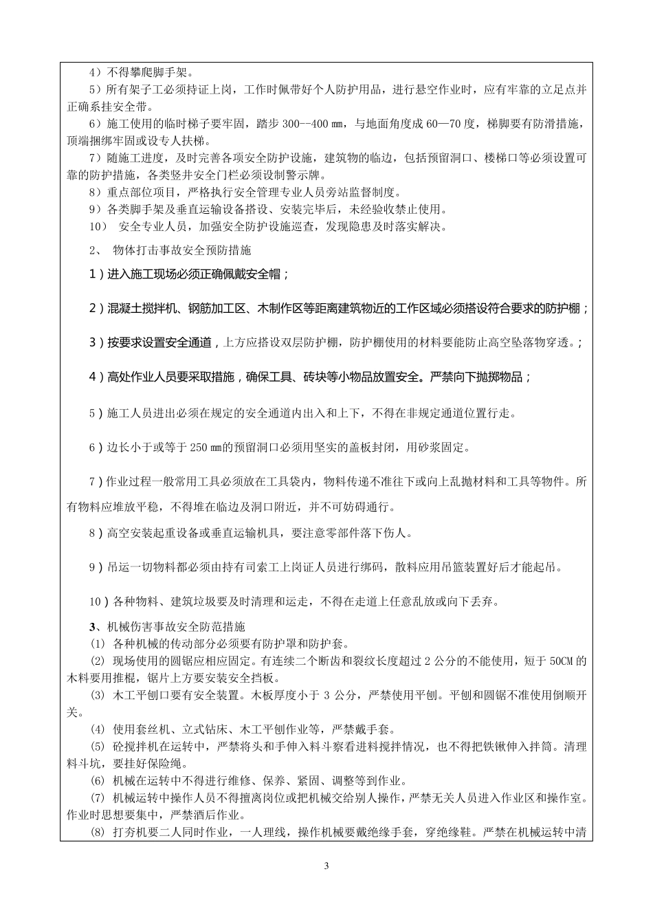
1 开工前安全技术交底表 工程名称 xxx 工程 施工单位 x x x 建筑工程有限公司 交底日期 x x x 安全技术交底内容: 一、工程概况; xxx 工程,工程位于 xxx 路,总建筑面积 xxxm2。 该工程涉及安全施工的主要工程特点为: 建筑高度高,建筑物基坑开挖相对较深,楼板上预留孔洞多。 计划开工日期:xxxx 年 xx 月 xx 日 计划竣工日期:xxxx 年 xx 月 xx 日 二、工程项目和分部分项工程的危险部位; 1、施工临时用电; 2、施工起重机械的安装、拆除、使用; 3、高处坠落、物体打击、机械伤害、坍塌、触电事故等。 4、土方工程; 5 、脚手架工程; 6 、模板工程。 三、针对危险部位采取的具体防范措施; 〈一〉施工临时用电安全防范措施: 1、由项目部技术负责人组织技术人员、安全员和电工班长按照《施工现场临时用电安全技术规范(JGJ46-2005)》的要求编写临时用电方案,并报公司技术负责人和总监理工程师批准后实施; 2、实施中严格执行 TN-S 系统,对所使用的配电箱、隔离开关、电源线、漏电保护器等材料严格按照临时用电方案的要求进行配置,并确保是合格的产品; 3、按规范要求设置 PE 接地装置,保证接地点的数量,并确保接地电阻值不大于要求的参数; 4、对电工进行安全技术交底,电工必须持有省住建厅颁发的操作证书,持证上岗; 5、严格执行电工值班巡视制度,及时处理发现的问题; 2 6、严禁非电工人员私自改动用电线路或私拉乱接电线; 7、电工作业时实行挂牌制,并由项目部指定专职人员进行监护; 8、对各种电器设备要采取防潮、防雨、防雷等设施; 9、照明线路使用三芯电缆,杜绝使用护套线; 10、室内照明灯具安装高度必须大于 2.5M,室外照明灯具安装高度须离地面 3M 以上,且有可靠的防雨、接地等措施。 〈 二 〉 起 重 机 械 安全防范措施: 1、起重机械必须是省建设厅的备案产品,且在市建委安全监督站进行登记备案; 2、起重机械的安装(拆除)必须由具有相应安装资质的单位施工,并编制安装(拆除)施工方案(须经其单位技术负责人批准 ),报 安全主 管 部门 备案; 3、起重机械的安装人员必须持 有相关 的上岗 资格 证 ,安装时有专人监护; 4、起重机械的钢 筋 混 凝 土 基 础 必须按 施工方案施工; 5、起重机械的各种限 位装置 、安全保 护装置 和 信 号 装置 必须可靠、灵 敏 、安全; 6、起重机械在使用中 ,操...

1、当您付费下载文档后,您只拥有了使用权限,并不意味着购买了版权,文档只能用于自身使用,不得用于其他商业用途(如 [转卖]进行直接盈利或[编辑后售卖]进行间接盈利)。
2、本站所有内容均由合作方或网友上传,本站不对文档的完整性、权威性及其观点立场正确性做任何保证或承诺!文档内容仅供研究参考,付费前请自行鉴别。
3、如文档内容存在违规,或者侵犯商业秘密、侵犯著作权等,请点击“违规举报”。

碎片内容

开工前安全技术交底

小辰7+ 关注
实名认证
内容提供者

出售各种资料和文档

确认删除?
VIP
微信客服
  • 扫码咨询
会员Q群
  • 会员专属群点击这里加入QQ群
客服邮箱
回到顶部