电脑桌面
添加小米粒文库到电脑桌面
安装后可以在桌面快捷访问

施工图校对及审核提纲

施工图校对及审核提纲_第1页
1/8
施工图校对及审核提纲_第2页
2/8
施工图校对及审核提纲_第3页
3/8
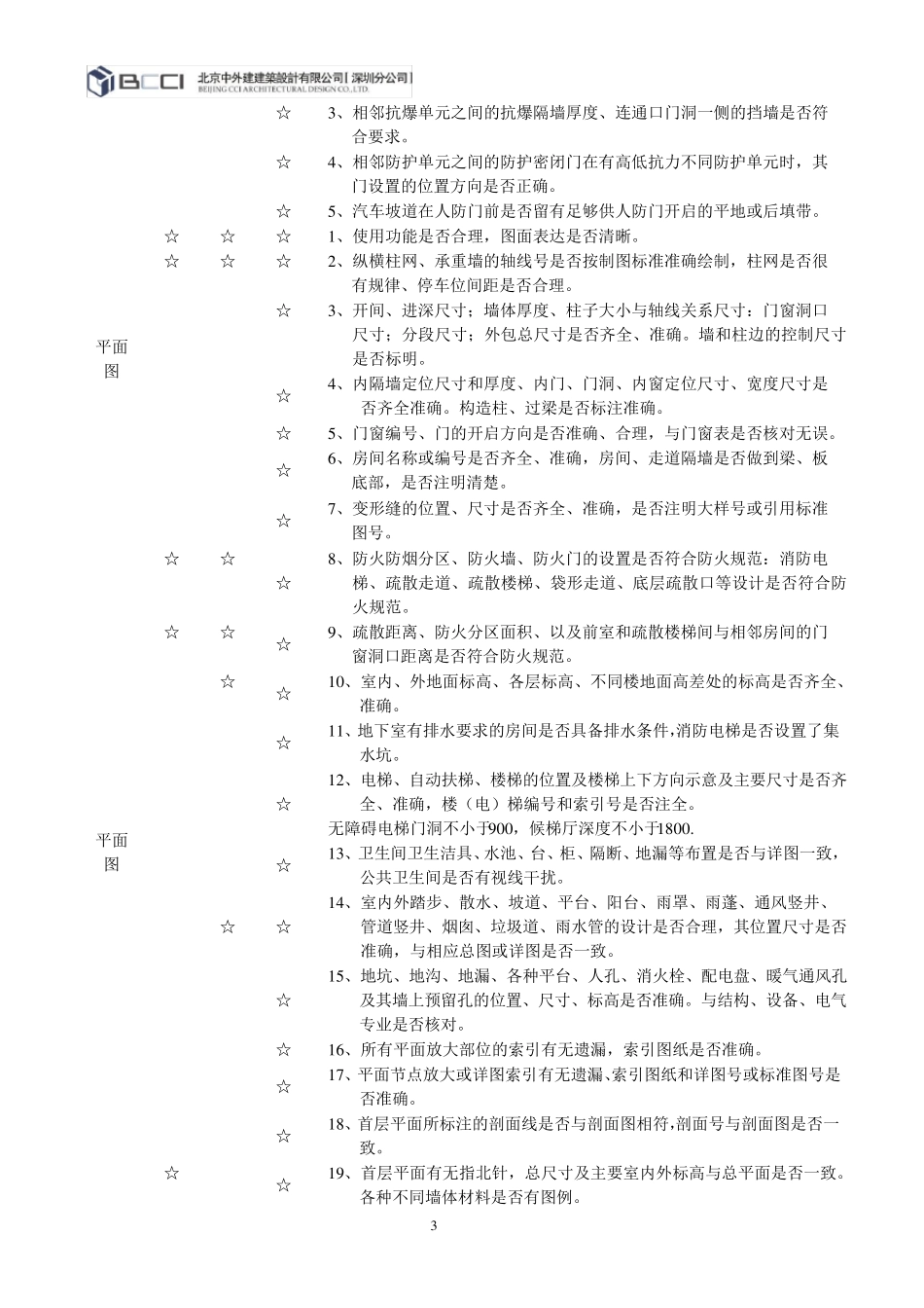
1 设计项目校对与审核提纲 1 、建筑专业校审提纲 初设 施工图 项 目 审核 校对 目录 ☆ ☆ ☆ 1、工程号、工程名称、设计合同号与有关文件是否一致。 ☆ ☆ ☆ 2、人防图纸是否单列 是否落实人防审批文件,如防护单元个数是否与批文相符。 ☆ 3、图名、图号、版本号与每张建筑施工图图签上所注图名、图号、版 本号是否一致。 ☆ 4、采用标准图所列内容有无遗漏。 ☆ 5、所注标准图图号与图纸所注是否一致。 ☆ 6、采用其他成图内容有无遗漏。 是否落实规划部门对本工程的审批意见,如建筑退用地红线,建筑面积等是否符合规划批文。 是否缺消防审批文件,是否落实消防审批文件,如塔楼不应与裙楼商场共用疏散楼梯。 说明 ☆ ☆ ☆ 1、工程概况、设计范围、设计依据、工程类别、耐火等级、建筑总高 度、改扩建、分期建设、分承包关系以及防水、防火、抗震、人防等级、设计合理使用年限等有关问题的简要叙述。 ☆ ☆ 2、有关技术经济指标如占地面积、总建筑面积、各分项建筑面积、容 积率、复盖率、停车数量、绿化面积等是否与有关文件一致。 ☆ 3、复杂工程轴线网的编制原则和 放 线原则说明。 ☆ 4、复杂地形 、尤 其有改造 地形 地貌 情 况的设计原则与要求 的说明。 ☆ 5、贵 重 材 料 、构 造 做 法 的要求 和 说明。 ☆ 6、采用新 材 料 、新 产 品 的性 能 和 做 法 的说明。 建筑构 造做 法表 ☆ 1、表 中 所列房 间 名或 空 间 功 能 ( 如走 道 ) 有无遗漏。 ☆ ☆ ☆ 2、每个房 间 的楼面、地面、墙 面、顶 棚 、踢 脚 、墙 裙、窗 帘 盒 等所采 用的装 修 做 法 是否合理。是否符合功 能 使用的要求 。 ☆ 3、表 中 所注各种 做 法 的编号是否与材 料 做 法 表 或 设计图纸上所注相符。 ☆ 4、特 殊 做 法 或 新 材 料 做 法 的用料 、配 比 、厚 度、操 作 等是否恰 当 合理。 ☆ 5、需 待 看 样 板 确 定 的材 料 和 颜 色 是否已 注明。 ☆ 6、各房 间 楼、地面做 法 高度是否一致。 ☆ 7、有坡 度的房 间 ( 如车库 ) 最 高点 的做 法 厚 度与相邻 房 间 做 法 厚 度的 关系。 防水做 法表 ☆ ☆ ☆ 1 、选 用材 料 的质 量、厚 度和 作 法 是否符合规范要求 。 ☆ 2 、粘 法 层 是否与上下 层 防水...

1、当您付费下载文档后,您只拥有了使用权限,并不意味着购买了版权,文档只能用于自身使用,不得用于其他商业用途(如 [转卖]进行直接盈利或[编辑后售卖]进行间接盈利)。
2、本站所有内容均由合作方或网友上传,本站不对文档的完整性、权威性及其观点立场正确性做任何保证或承诺!文档内容仅供研究参考,付费前请自行鉴别。
3、如文档内容存在违规,或者侵犯商业秘密、侵犯著作权等,请点击“违规举报”。

碎片内容

施工图校对及审核提纲

您可能关注的文档

确认删除?
VIP
微信客服
  • 扫码咨询
会员Q群
  • 会员专属群点击这里加入QQ群
客服邮箱
回到顶部