电脑桌面
添加小米粒文库到电脑桌面
安装后可以在桌面快捷访问

衰减器内校规范

衰减器内校规范_第1页
1/2
衰减器内校规范_第2页
2/2
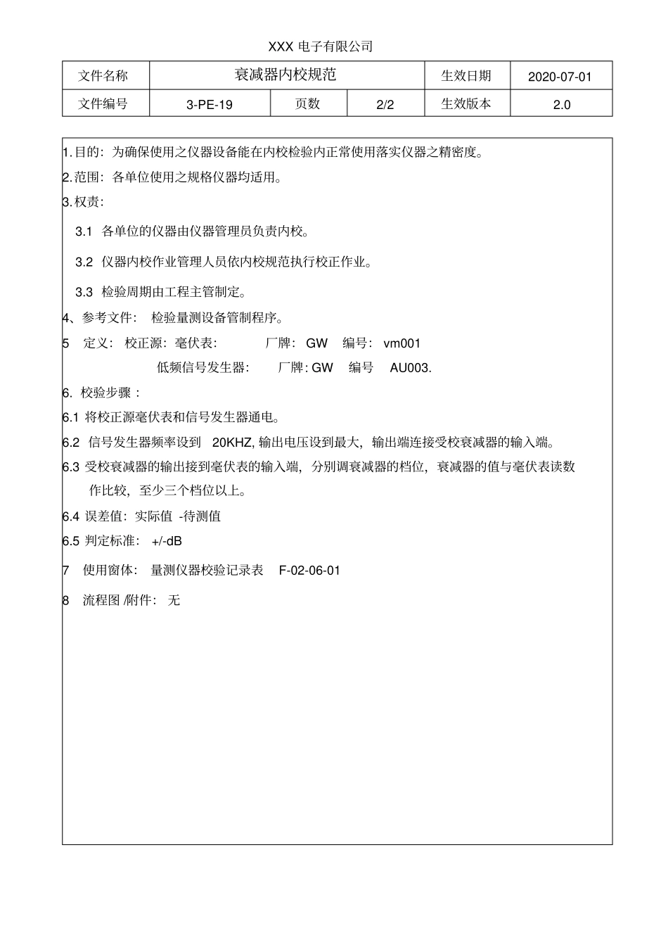
XXX 电子有限公司文件名称衰减器内校规范生效日期2020-07-01 文件编号3-PE-19 页数1/2 生效版本2.0 文 件 制 修 订 记 录NO 制/修订日期修订编号制/修订内容版本页次1 5.0 核 准审查制 订XXX 电子有限公司文件名称衰减器内校规范生效日期2020-07-01 文件编号3-PE-19 页数2/2 生效版本2.0 1.目的:为确保使用之仪器设备能在内校检验内正常使用落实仪器之精密度。2.范围:各单位使用之规格仪器均适用。3.权责:3.1 各单位的仪器由仪器管理员负责内校。3.2 仪器内校作业管理人员依内校规范执行校正作业。3.3 检验周期由工程主管制定。4、参考文件: 检验量测设备管制程序。5定义: 校正源:毫伏表:厂牌: GW 编号: vm001 低频信号发生器:厂牌: GW 编号AU003. 6. 校验步骤 :6.1 将校正源毫伏表和信号发生器通电。6.2 信号发生器频率设到20KHZ, 输出电压设到最大,输出端连接受校衰减器的输入端。6.3 受校衰减器的输出接到毫伏表的输入端,分别调衰减器的档位,衰减器的值与毫伏表读数作比较,至少三个档位以上。6.4 误差值:实际值 -待测值6.5 判定标准: +/-dB 7 使用窗体: 量测仪器校验记录表F-02-06-01 8 流程图 /附件: 无

1、当您付费下载文档后,您只拥有了使用权限,并不意味着购买了版权,文档只能用于自身使用,不得用于其他商业用途(如 [转卖]进行直接盈利或[编辑后售卖]进行间接盈利)。
2、本站所有内容均由合作方或网友上传,本站不对文档的完整性、权威性及其观点立场正确性做任何保证或承诺!文档内容仅供研究参考,付费前请自行鉴别。
3、如文档内容存在违规,或者侵犯商业秘密、侵犯著作权等,请点击“违规举报”。

碎片内容

衰减器内校规范

爱的疯狂+ 关注
实名认证
内容提供者

该用户很懒,什么也没介绍

确认删除?
VIP
微信客服
  • 扫码咨询
会员Q群
  • 会员专属群点击这里加入QQ群
客服邮箱
回到顶部