电脑桌面
添加小米粒文库到电脑桌面
安装后可以在桌面快捷访问

商标广告工作VIP免费

商标广告工作_第1页
1/10
商标广告工作_第2页
2/10
商标广告工作_第3页
3/10
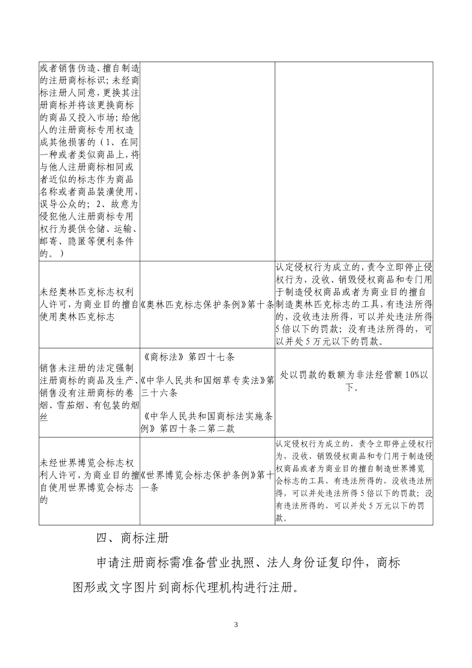
商标管理工作一、监管执法依据《中华人民共和国商标法》、《中华人民共和国商标法实施条例》、《关于申请商标注册要求优先权的暂行规定》、《奥林匹克标志保护条例》、《奥林匹克标志备案及管理办法》、《驰名商标认定和保护规定》、《特殊标志管理条例》、《集体商标》、《证明商标注册和管理办法》、《马德里商标国际注册实施办法》、《商标印制管理办法》、《世界博览会标志保护条例》、《最高人民法院、最高人民检察院关于办理侵犯知识产权刑事案件具体应用法律若干问题的解释》、《商品分类号》、《地理标志产品专用标志管理办法》、《农产品地理标志管理办法》。二、注册商标专用权保护(一)严格遵循“有法可依、有法必依、执法必严、违法必究”的原则。准确定性,正确适用法律,防止“以罚代赔,以罚代刑”两种错误倾向。在查处商标侵权假冒案件中突出重点。与人民群众息息相关的食品、饮料、药品、家电、化肥、农药、种子等本小利大、工艺简单的商品列为重点商品;信誉价值高、深受消费者喜爱的国内外名牌,列为重点商标;对人民生活、市场秩序、商标注册人合法权益危害最深的生产假冒1商品和印制假冒商标标识的单位,是侵权假冒行为的源头,列为重点领域。对重点执法必须加强综合治理,密切部门配合。(二)提高商标注册人的自我保护意识。提高商标注册人的保护意识要使企业在商标专用权的保护方面实现两个转变:一是从过去被动式的保护向主动式的保护转变;二是要从过去依赖执法部门保护向主要依靠自我保护转变。(三)全方位地宣传商标法律、法规,提高全社会的商标法律意识。引导本地区企业正确运用商标战略和策略争创驰名商标,利用驰名商标开拓市场、参与竞争。执法人员要深入群众,介绍商标知识和商标法律知识,讲清商标侵权假冒行为的危害性,引导正确的消费,摒弃盲目追求名牌的心理,掌握识别真假商标标识的常识,自觉地抵制假冒商标商品。三、常见违法表现形式及违法行为调查处理应受处罚的行为处罚依据可实施处罚的种类使用注册商标,其商品粗制滥造,以次充好,欺骗消费者的《商标法》第四十五条《商标法实施条例》第四十二条第一款责令限期改正,并可以予以通报或者处以罚款,或者由商标局撤销其注册商标。处以罚款的数额为非法经营额20%以下或者非法获利2倍以下。冒充注册商标;违反商标法第十条规定;粗制滥造,以次充好,欺骗消费者未经商标注册人的许可,在同一种商品或者类似商品上使用与其注册商标相同或者近似的商标的;销售侵犯注册商标专用权的商品;伪造、擅自制造他人注册商标标识《商标法》第五十三条《商标法实施条例》第五十二条认定侵权行为成立的,责令立即停止侵权行为,没收、销毁侵权商品和专门用于制造侵权商品、伪造注册商标标识的工具,并处以罚款,罚款数额为非法经营额3倍以下;非法经营额无法计算的,罚款数额为10万元以下。2或者销售伪造、擅自制造的注册商标标识;未经商标注册人同意,更换其注册商标并将该更换商标的商品又投入市场;给他人的注册商标专用权造成其他损害的(1、在同一种或者类似商品上,将与他人注册商标相同或者近似的标志作为商品名称或者商品装潢使用,误导公众的;2、故意为侵犯他人注册商标专用权行为提供仓储、运输、邮寄、隐匿等便利条件的。)未经奥林匹克标志权利人许可,为商业目的擅自使用奥林匹克标志《奥林匹克标志保护条例》第十条认定侵权行为成立的,责令立即停止侵权行为,没收、销毁侵权商品和专门用于制造侵权商品或者为商业目的擅自制造奥林匹克标志的工具,有违法所得的,没收违法所得,可以并处违法所得5倍以下的罚款;没有违法所得的,可以并处5万元以下的罚款。销售未注册的法定强制注册商标的商品及生产、销售没有注册商标的卷烟、雪茄烟、有包装的烟丝《商标法》第四十七条《中华人民共和国烟草专卖法》第三十六条《中华人民共和国商标法实施条例》第四十条二第二款处以罚款的数额为非法经营额10%以下。未经世界博览会标志权利人许可,为商业目的擅自使用世界博览会标志的《世界博览会标志保护条例》第十一条认定侵权行为成立的,责令立即停止侵权行为,没收、销毁侵权商品和专门...

1、当您付费下载文档后,您只拥有了使用权限,并不意味着购买了版权,文档只能用于自身使用,不得用于其他商业用途(如 [转卖]进行直接盈利或[编辑后售卖]进行间接盈利)。
2、本站所有内容均由合作方或网友上传,本站不对文档的完整性、权威性及其观点立场正确性做任何保证或承诺!文档内容仅供研究参考,付费前请自行鉴别。
3、如文档内容存在违规,或者侵犯商业秘密、侵犯著作权等,请点击“违规举报”。

碎片内容

商标广告工作

确认删除?
VIP
微信客服
  • 扫码咨询
会员Q群
  • 会员专属群点击这里加入QQ群
客服邮箱
回到顶部