电脑桌面
添加小米粒文库到电脑桌面
安装后可以在桌面快捷访问

商场营运流程VIP免费

商场营运流程_第1页
1/5
商场营运流程_第2页
2/5
商场营运流程_第3页
3/5
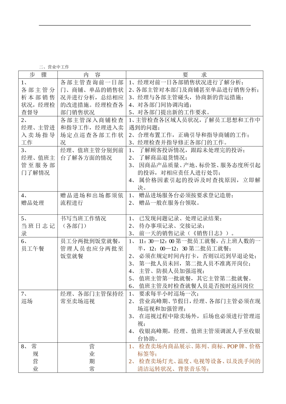
商场营运流程一、营业前工作:步骤内容要求1、9:25-9:30营业员进场值班主管同防损员站在员工通道打卡机位置,迎接员工列队打卡入场,检查工衣、工牌及仪容仪表防损主管检查各道门锁安全情况无异常后开启员工通道,并进入各自岗位;值班主管及防损员按员工“仪容仪表规范”对员工进行检查,不符合要求者劝阻进场。2、9:35-9:45晨会召开各部门管理人员组织早晨例会,值班主管巡视各部晨会组织情况1、通报部门、柜组销售状况;2、总结目前工作中存在的问题及改正方法;3、安排当天工作并提出要求;4、传达上级指示,精神及促销信息等。5、电工开启卖场50%的照明设备,9:35开启空调送排风并检查各项设备运转情况;3、9:45-10:00营业员进行开店前准备工作各商铺营业员进入各自商铺、岗位检查商品情况、陈列状况,是否补货、货架及商品的卫生清理等等1、营业员须对本商铺的货源进行补充、卫生进行清洁;2、各商铺营业员整理排面、堆头并准备补货;3、各区域人员不得喧哗、打闹、调笑、串岗或进入非所在服务区域;4、防损员严格照章检查,对违规违纪进行纠正处罚。4、9:45-10:00楼面主管巡视检查。电工开启空调、电梯、照明等设备收银主管检查所有收银台客服部楼面主管巡视各楼层、各商铺工作状况并进行指导电工9:50必须开启卖场所有空调制冷9:55必须完成开启所有照明、电梯工作1、检查各商铺在开门前的一切准备工作是否按要求进行。9:55分所有商铺都必须开启店内照明和门楣照明。9:55分,各楼面主管开启所在楼层所有电视。2、按商品陈列的要求检查各商铺的商品陈列状况。3、检查商铺人员情况及其商品是否丰满,商品陈列是否合理,货源是否足够。4、9:50检查收银员到位情况、收银机开启状况,收银台准备状况,零钱准备情况。5、客服部至财务领取备用金,以保障顾客退货的现金需求。5、10:00开启大门值班主管同保安开启大门.1、值班主管或防损部主管用对讲机与门外保安队员了解顾客情况;2、若大门外有异常情况暂不开门,立即抽调保安队员一道支援门外岗位、维持秩序,待秩序正常后方能开门。6、10:00-10:05迎接顾客进场1、播音室播放迎宾曲(词);2、值班主管、各楼口保安、迎宾小姐(收银员、前台人员)向顾客微笑致意1、巡宾曲声音略高于正常背景音乐声;2、临时抽调两名客服员作为迎宾小姐在大门口向当日首批顾客微笑致意,面带笑容,身体略向前倾10-15度,自然,如与顾客目光相遇时,可轻声致意:“欢迎光临”、“早止好”等问候语;3、顾客鱼贯进场。二、营业中工作步骤内容要求1、各部主管分析本部销售状况,经理检查督导各部主管查询前一日部门、商铺、单品的销售状况并进行分析,总结相应的改进措施。经理检查各部门销售状况1、经理对前一日各部销售状况进行了解分析;2、各部主管对本部门及商铺甚至单品进行销售分析;3、经理与各部主管碰头,协商新的营运措施;4、对各部门间协调沟通;5、对各部门提出新的工作要求。2、经理、主管进入卖场指导工作各部主管深入商铺检查和指导工作,经理进入卖场定点巡查各部工作状况1、主管检查各区域人员状况,了解员工思想和工作中遇到的问题;2、合理布置工作,正确引导和指导商铺的工作;3、经理检查并指导修正各部门的工作。3、经理、值班主管至服务部门了解情况经理、值班主管分别到前台了解各方面的情况1、了解顾客投诉情况,跟踪未处理完的投诉;2、了解商品退货情况;3、因商品产品质量、产地、标价签、服务态度所引起的投诉,对相应责任人进行处罚;4、属价格因素引起的投诉及时查找原因,立即解决。4、赠品处理赠品进场和出场都须依流程进行1、赠品进场服务台必须按要求登记造册;2、赠品一般在服务台领取。5、当班日志记录书写当班工作情况(各部门)1、已发现问题记录、处理记录结果;2、待办事项记录、交接记录;3、前一天的销售记录(《销售日志》)。6、员工午餐员工分两批到饭堂就餐,管理人员也应分两批至饭堂就餐1、11:30—12:00第一批员工就餐,占上班人数的一半,12:00—12:30第二批员工就餐;2、必须在规定时间内打卡,否则以迟到早退论处;3、第一批人员未回,第二批人员不准离开岗位;4、主管、防损人员加强巡视...

1、当您付费下载文档后,您只拥有了使用权限,并不意味着购买了版权,文档只能用于自身使用,不得用于其他商业用途(如 [转卖]进行直接盈利或[编辑后售卖]进行间接盈利)。
2、本站所有内容均由合作方或网友上传,本站不对文档的完整性、权威性及其观点立场正确性做任何保证或承诺!文档内容仅供研究参考,付费前请自行鉴别。
3、如文档内容存在违规,或者侵犯商业秘密、侵犯著作权等,请点击“违规举报”。

碎片内容

商场营运流程

您可能关注的文档

确认删除?
VIP
微信客服
  • 扫码咨询
会员Q群
  • 会员专属群点击这里加入QQ群
客服邮箱
回到顶部