电脑桌面
添加小米粒文库到电脑桌面
安装后可以在桌面快捷访问

软件测试笔试题及答案

软件测试笔试题及答案_第1页
1/6
软件测试笔试题及答案_第2页
2/6
软件测试笔试题及答案_第3页
3/6
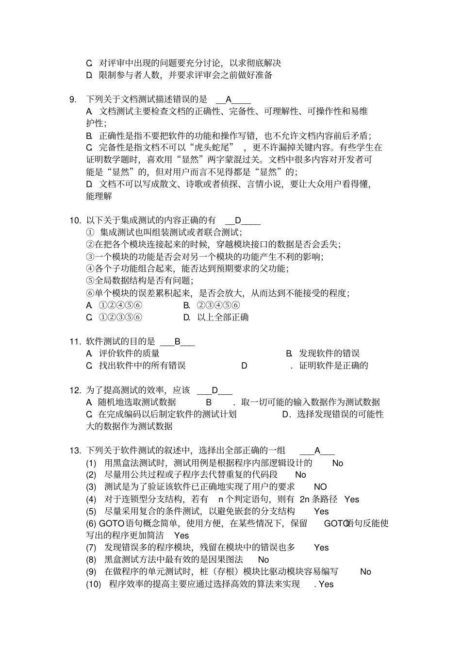
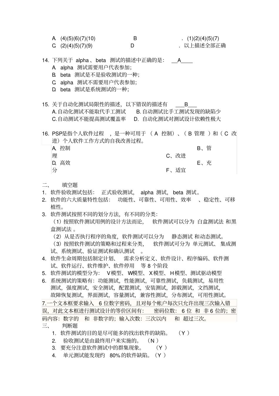
一、选择题1.软件可靠性是指在指定的条件下使用时,软件产品维持规定的性能级别的能力,其子特性( C)是指在软件发生故障或者违反指定接口的情况下,软件产品维持规定的性能级别的能力。A.成熟性; B.易恢复性;C.容错性; D.可靠性依从性2.关于软件质量的描述,正确的是__B____ A.软件质量是指软件满足规定用户需求的能力;B.软件质量特性是指软件的功能性、可靠性、易用性、效率、可维护性、可移植性;C.软件质量保证过程就是软件测试过程;D.以上描述都不对3.____B__方法根据输出对输入的依赖关系设计测试用例。A.路径测试B.等价类 C.因果图D.边界值4.下列关于软件验收测试的合格通过准则错误的是:___C___ A. 软件需求分析说明书中定义的所有功能已全部实现,性能指标全部达到要求;B. 所有测试项没有残余一级、二级和三级错误;C. 立项审批表、需求分析文档、设计文档和编码实现不一致;D. 验收测试工件齐全5.测试设计员的职责有: ___B___ ①制定测试计划②设计测试用例③设计测试过程、脚本④评估测试活动A.①④B.②③ C.①③D.以上全是6.对于业务流清晰的系统可以利用D场景法 贯穿整个测试用例设计过程广在用例中综合使用各种测试方法,对于参数配置类的软件,要用C正交试验法 选择较少的组合方式达到最佳效果,如果程序的功能说明中含有输入条件的组合情况,则一开始就可以选用B因果图法 和判定表驱动法A.等价类划分B.因果图法C.正交试验法D.场景法、7.下列软件实施活动的进入准则描述错误的是:__D____ A.需求工件已经被基线化B.详细设计工件已经被基线化C.构架工件已经被基线化D.项目阶段成果已经被基线化8.正式的技术评审 FTR(Formal Technical Review) 是软件工程师组织的软件质量保证活动,下面关于FTR指导原则中错误的是 __C____ A.评审产品,而不是评审生产者的能力B.要有严格的评审计划,并遵守日程安排C.对评审中出现的问题要充分讨论,以求彻底解决D.限制参与者人数,并要求评审会之前做好准备9.下列关于文档测试描述错误的是__A____ A.文档测试主要检查文档的正确性、完备性、可理解性、可操作性和易维护性;B.正确性是指不要把软件的功能和操作写错,也不允许文档内容前后矛盾;C.完备性是指文档不可以“虎头蛇尾” ,更不许漏掉关键内容。有些学生在证明数学题时,喜欢用“显然”两字蒙混过关。文档中很多内容对开发者可能是“显然”的,但对用户而言不见得都...

1、当您付费下载文档后,您只拥有了使用权限,并不意味着购买了版权,文档只能用于自身使用,不得用于其他商业用途(如 [转卖]进行直接盈利或[编辑后售卖]进行间接盈利)。
2、本站所有内容均由合作方或网友上传,本站不对文档的完整性、权威性及其观点立场正确性做任何保证或承诺!文档内容仅供研究参考,付费前请自行鉴别。
3、如文档内容存在违规,或者侵犯商业秘密、侵犯著作权等,请点击“违规举报”。

碎片内容

软件测试笔试题及答案

您可能关注的文档

确认删除?
VIP
微信客服
  • 扫码咨询
会员Q群
  • 会员专属群点击这里加入QQ群
客服邮箱
回到顶部