电脑桌面
添加小米粒文库到电脑桌面
安装后可以在桌面快捷访问

商铺租赁合同(新版)VIP免费

商铺租赁合同(新版)_第1页
1/3
商铺租赁合同(新版)_第2页
2/3
商铺租赁合同(新版)_第3页
3/3
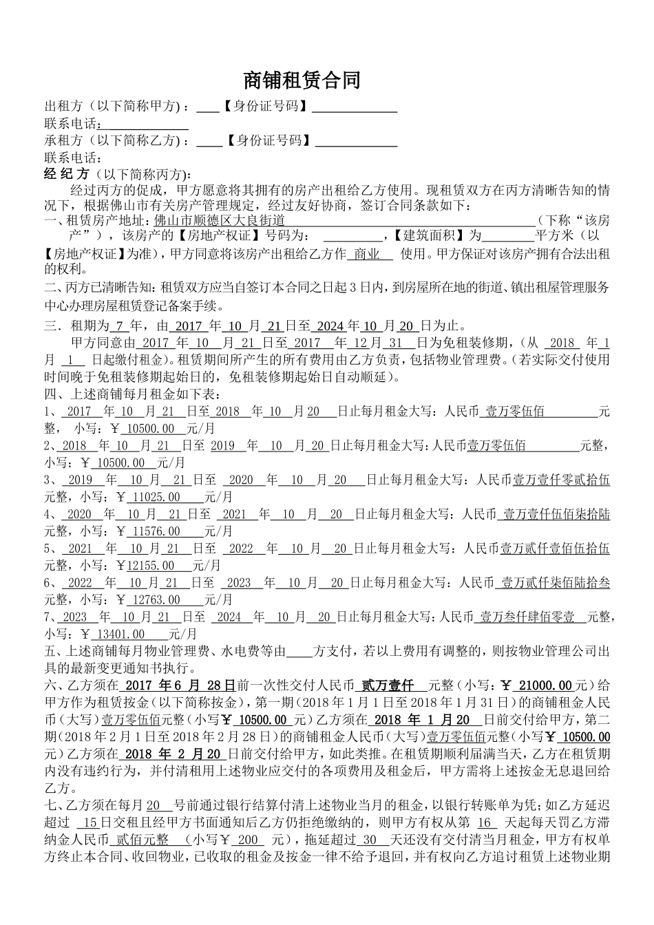
商铺租赁合同出租方(以下简称甲方):【身份证号码】联系电话:承租方(以下简称乙方):【身份证号码】联系电话:经纪方(以下简称丙方):经过丙方的促成,甲方愿意将其拥有的房产出租给乙方使用。现租赁双方在丙方清晰告知的情况下,根据佛山市有关房产管理规定,经过友好协商,签订合同条款如下:一、租赁房产地址:佛山市顺德区大良街道(下称“该房产”),该房产的【房地产权证】号码为:,【建筑面积】为平方米(以【房地产权证】为准),甲方同意将该房产出租给乙方作商业使用。甲方保证对该房产拥有合法出租的权利。二、丙方已清晰告知:租赁双方应当自签订本合同之日起3日内,到房屋所在地的街道、镇出租屋管理服务中心办理房屋租赁登记备案手续。三.租期为7年,由2017年10月21日至2024年10月20日为止。甲方同意由2017年10月21日至2017年12月31日为免租装修期,(从2018年1月1日起缴付租金)。租赁期间所产生的所有费用由乙方负责,包括物业管理费。(若实际交付使用时间晚于免租装修期起始日的,免租装修期起始日自动顺延)。四、上述商铺每月租金如下表:1、2017年10月21日至2018年10月20日止每月租金大写:人民币壹万零伍佰元整,小写:¥10500.00元/月2、2018年10月21日至2019年10月20日止每月租金大写:人民币壹万零伍佰元整,小写:¥10500.00元/月3、2019年10月21日至2020年10月20日止每月租金大写:人民币壹万壹仟零贰拾伍元整,小写:¥11025.00元/月4、2020年10月21日至2021年10月20日止每月租金大写:人民币壹万壹仟伍佰柒拾陆元整,小写:¥11576.00元/月5、2021年10月21日至2022年10月20日止每月租金大写:人民币壹万贰仟壹佰伍拾伍元整,小写:¥12155.00元/月6、2022年10月21日至2023年10月20日止每月租金大写:人民币壹万贰仟柒佰陆拾叁元整,小写:¥12763.00元/月7、2023年10月21日至2024年10月20日止每月租金大写:人民币壹万叁仟肆佰零壹元整,小写:¥13401.00元/月五、上述商铺每月物业管理费、水电费等由方支付,若以上费用有调整的,则按物业管理公司出具的最新变更通知书执行。六、乙方须在2017年6月28日前一次性交付人民币贰万壹仟元整(小写:¥21000.00元)给甲方作为租赁按金(以下简称按金),第一期(2018年1月1日至2018年1月31日)的商铺租金人民币(大写)壹万零伍佰元整(小写¥10500.00元)乙方须在2018年1月20日前交付给甲方,第二期(2018年2月1日至2018年2月28日)的商铺租金人民币(大写)壹万零伍佰元整(小写¥10500.00元)乙方须在2018年2月20日前交付给甲方,如此类推。在租赁期顺利届满当天,乙方在租赁期内没有违约行为,并付清租用上述物业应交付的各项费用及租金后,甲方需将上述按金无息退回给乙方。七、乙方须在每月20号前通过银行结算付清上述物业当月的租金,以银行转账单为凭;如乙方延迟超过15日交租且经甲方书面通知后乙方仍拒绝缴纳的,则甲方有权从第16天起每天罚乙方滞纳金人民币贰佰元整(小写¥200元),拖延超过30天还没有交付清当月租金,甲方有权单方终止本合同、收回物业,已收取的租金及按金一律不给予退回,并有权向乙方追讨租赁上述物业期间欠交的所有费用及租金,乙方不得有任何异议。八、租赁期内,乙方自行办理牌照,自筹资金,自负盈亏,守法经营,按章纳税,租赁期间物业的电费、水费、电话费、网带费、门前三包(垃圾费、灭鼠费等)、治安费、管理费、租赁税费(包括租赁税、所得税、营业税、房地产土地使用税等)、工商费、税务费等所有费用由乙方负责。以及国家日后再颁布有关商铺租赁要收取的任何费用由乙方全额承担。九、甲方负责协助开通该商铺水电,所有开通水、电费用等由乙方负责支付。在乙方签订本合同并交付按金后,甲方需提供上述物业供水、供电开户证明给乙方到相关部门办理开户手续,期间产生的费用由乙方自行负责承担。十、在乙方签订本合同并交付按金后,如乙方需要用上述物业办理营业执照、税务登记等相关手续时,甲方须提供相应的证明资料给乙方办理。十一、合同期内,乙方在物业内有自主权、经营权、但甲方或甲方委托人有权在乙方正常营业期间巡视物业(在有乙方工作人员陪...

1、当您付费下载文档后,您只拥有了使用权限,并不意味着购买了版权,文档只能用于自身使用,不得用于其他商业用途(如 [转卖]进行直接盈利或[编辑后售卖]进行间接盈利)。
2、本站所有内容均由合作方或网友上传,本站不对文档的完整性、权威性及其观点立场正确性做任何保证或承诺!文档内容仅供研究参考,付费前请自行鉴别。
3、如文档内容存在违规,或者侵犯商业秘密、侵犯著作权等,请点击“违规举报”。

碎片内容

商铺租赁合同(新版)

您可能关注的文档

文章天下+ 关注
实名认证
内容提供者

各种文档应有尽有

相关文档

确认删除?
VIP
微信客服
  • 扫码咨询
会员Q群
  • 会员专属群点击这里加入QQ群
客服邮箱
回到顶部