电脑桌面
添加小米粒文库到电脑桌面
安装后可以在桌面快捷访问

品牌营销计划书VIP免费

品牌营销计划书_第1页
1/7
品牌营销计划书_第2页
2/7
品牌营销计划书_第3页
3/7
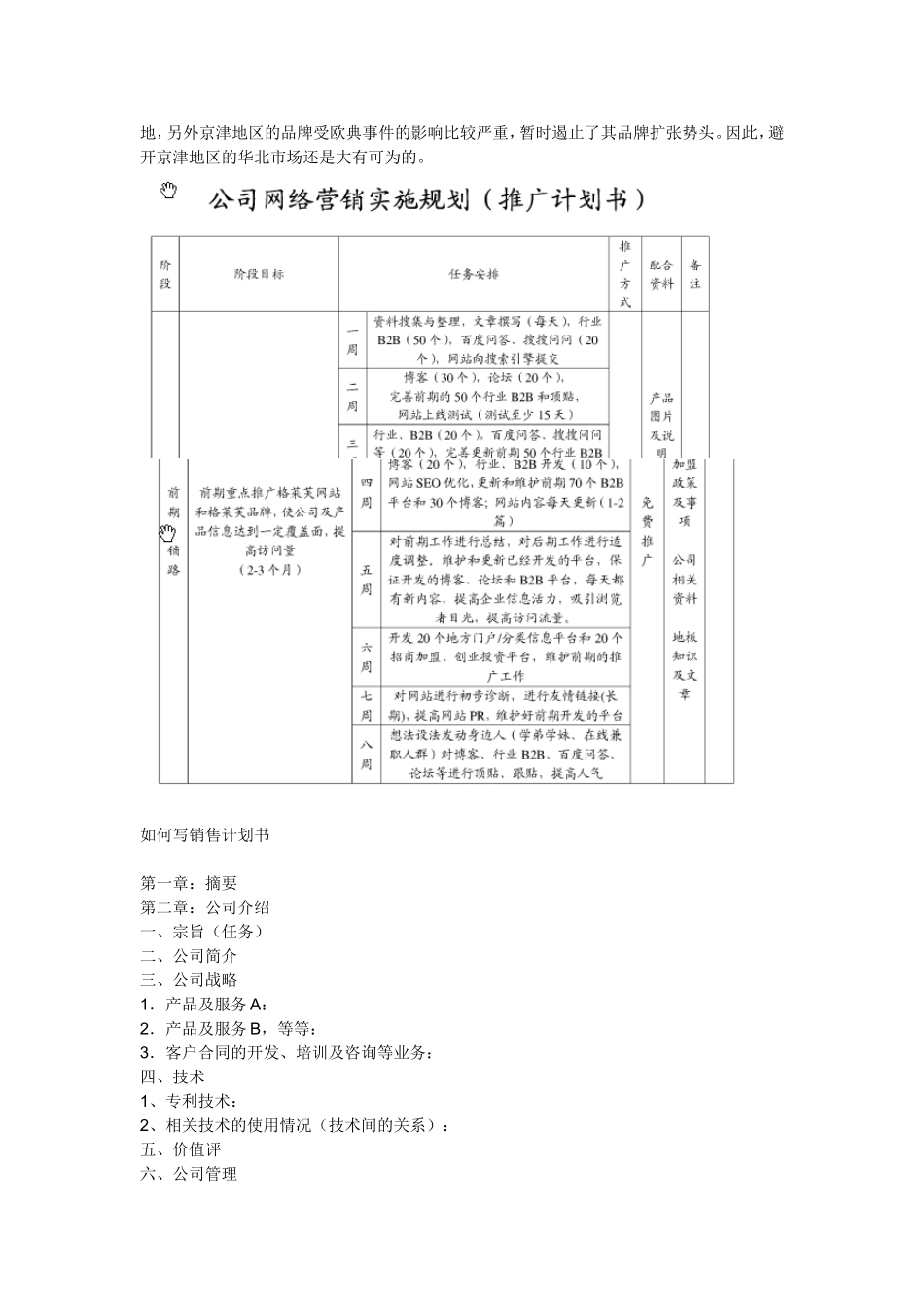
品牌营销计划书品牌营销计划书说得通俗一点就是:只要代理商觉得你的产品好销、有利润,即使大多数消费者并不这么认同,那你的品牌也已经成功了一半。一句话:要想抓住消费者的心,首先必须抓住代理商的心。因而,我们现阶段的工作重点就是如何满足代理商的诉求点。2、品牌营销计划书消费者诉求点:1)品牌知名度高、美誉度好。2)产品花色新颖齐全,质量过硬,新品更新快。3)企业能够提供良好的售前、售中、售后服务,能够及时解决质量问题和顾客投诉。4)价格合理,产品的性价比高。5)购买前希望得到专业人员意见和指点,如花色的选择,质量的鉴别,不同种类地板的差异等。6)价格折扣或者礼品赠送。7)品牌实力好,品位高档。资质证书、店面的规模和装修档次反映品牌实力和品位。3、品牌营销计划书共同诉求:(1)品牌知名度高、美誉度好。(2)产品花色新颖齐全,质量过硬,新品更新快。(3)企业能够提供良好的售前、售中、售后服务,能够及时解决质量问题和顾客投诉。(4)品牌实力好,品位高档。(5)价格合理,产品的性价比高。品牌营销计划书总结:通过以上分析可以看出,作为企业的客户,代理商和消费者的诉求既有相同的部分,又有各自的差异性。而企业的产品是通过代理商来完成最终的销售的(即:企业----代理商----消费者的商品传递过程),代理商作为企业和消费者的中间环节,起到不可或缺的纽带作用。在地板业界普遍实行代理制的环境下,厂家必须借助代理商的人力、物力、资金、地域优势来做市场。所以,在打品牌、做宣传的时候,我们不但要关注消费者的诉求,更加要关注中间商的诉求,对于一个新的品牌尤其如此。假如得到代理商的认可,企业便可以迅速的建成销售网络,有了销售网络,产品就完成了成交前的最重要的准备工作。说得通俗一点就是:只要代理商觉得你的产品好销、有利润,即使大多数消费者并不这么认同,那你的品牌也已经成功了一半。一句话:要想抓住消费者的心,首先必须抓住代理商的心。因而,我们现阶段的工作重点就是如何满足代理商的诉求点。三、确定战略性重点市场1、战略性市场划分1)东北区域(辽宁吉林黑龙江内蒙)备选市场------沈阳长春2)华北区域(河北北京天津山西山东)备选市场------石家庄济南3)华中区域(河南湖北)备选市场------郑州武汉4)西北区域(陕西、甘肃、宁夏、青海、新疆)备选市场----西安兰州2、战略市场确定依据说明:1)在地理位置上与沈阳总部联系紧密,公司可以有效掌控,代理商对公司政策反应及时迅速;对周边市场能够形成辐射影响,可以形成以点带面的样板作用。2)四区域避开了中国品牌地板企业较为集中的西南(四川)、华南(广东、湖南、江西)、华东(安徽、江苏、浙江、上海)三大生产基地,处于大多数厂家的神经末梢,厂家无力完全掌控市场和经销商,不属于其根据地地区。从而避免了与几大品牌(如四川升达、吉象,广东柏高、大自然,安徽扬子,上海菲林格尔,江苏德尔等)的正面交锋,集中优势力量在其薄弱市场发展。3)华北、东北、华中、西北是中国强化地板和实木多层地板的的主要消费区域,长江以南实木地板的消费渐强,选择华中、东北、华北、西北作为战略重点市场符合公司现阶段以实木多层和强化地板为主的发展方向。4)相对全国其他地区,华北、东北、华中、西北四区域消费者对品牌的认知度较高,感性消费的比例较大。因而品牌营销计划书炒做和宣传更容易在这些地区发挥作用。5)四区域中东北地区的厂家众多,但是规模较小,品牌拉力较弱,品牌营销计划书意识落后,尚处在品牌化发展的起步阶段;华中区域起步较晚,发展较快,但尚不构成独霸一方的实力;华北地区品牌众多,以北京天津两地为例,值得关注的品牌有圣象、莱茵阳光、克诺森华、宏耐、瑞嘉、海帝等,其他尚不成气候。多数品牌为OEM虚拟经营,没有自己的加工生产基地,另外京津地区的品牌受欧典事件的影响比较严重,暂时遏止了其品牌扩张势头。因此,避开京津地区的华北市场还是大有可为的。如何写销售计划书第一章:摘要第二章:公司介绍一、宗旨(任务)二、公司简介三、公司战略1.产品及服务A:2.产品及服务B,等等:3.客户合同...

1、当您付费下载文档后,您只拥有了使用权限,并不意味着购买了版权,文档只能用于自身使用,不得用于其他商业用途(如 [转卖]进行直接盈利或[编辑后售卖]进行间接盈利)。
2、本站所有内容均由合作方或网友上传,本站不对文档的完整性、权威性及其观点立场正确性做任何保证或承诺!文档内容仅供研究参考,付费前请自行鉴别。
3、如文档内容存在违规,或者侵犯商业秘密、侵犯著作权等,请点击“违规举报”。

碎片内容

品牌营销计划书

您可能关注的文档

确认删除?
VIP
微信客服
  • 扫码咨询
会员Q群
  • 会员专属群点击这里加入QQ群
客服邮箱
回到顶部