电脑桌面
添加小米粒文库到电脑桌面
安装后可以在桌面快捷访问

员工福利及津补贴管理制度VIP免费

员工福利及津补贴管理制度_第1页
1/3
员工福利及津补贴管理制度_第2页
2/3
员工福利及津补贴管理制度_第3页
3/3
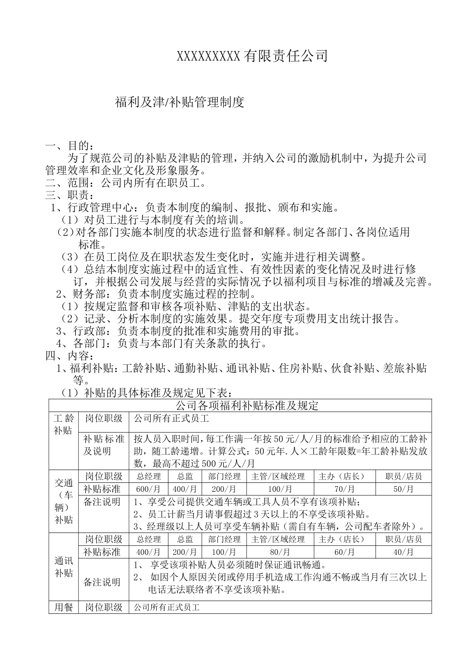
XXXXXXXXX有限责任公司福利及津/补贴管理制度一、目的:为了规范公司的补贴及津贴的管理,并纳入公司的激励机制中,为提升公司管理效率和企业文化及形象服务。二、范围:公司内所有在职员工。三、职责:1、行政管理中心:负责本制度的编制、报批、颁布和实施。(1)对员工进行与本制度有关的培训。(2)对各部门实施本制度的状态进行监督和解释。制定各部门、各岗位适用标准。(3)在员工岗位及在职状态发生变化时,实施并进行相关调整。(4)总结本制度实施过程中的适宜性、有效性因素的变化情况及时进行修订,并根据公司发展与经营的实际情况予以福利项目与标准的增减及完善。2、财务部:负责本制度实施过程的控制。(1)按规定监督和审核各项补贴、津贴的支出状态。(2)记录、分析本制度的实施效果。提交年度专项费用支出统计报告。3、行政部:负责本制度的批准和实施费用的审批。4、各部门:负责与本部门有关条款的执行。四、内容:1、福利补贴:工龄补贴、通勤补贴、通讯补贴、住房补贴、伙食补贴、差旅补贴等。(1)补贴的具体标准及规定见下表:公司各项福利补贴标准及规定工龄补贴岗位职级公司所有正式员工补贴标准及说明按人员入职时间,每工作满一年按50元/人/月的标准给予相应的工龄补助,随工龄递增。计算公式:50元年.人×工龄年限数=年工龄补贴发放数,最高不超过500元/人/月交通(车辆)补贴岗位职级总经理总监部门经理主管/区域经理主办(店长)职员/店员补贴标准600/月400/月200/月100/月70/月50/月备注说明1、享受公司提供交通车辆或工具人员不享有该项补贴;2、员工计薪当月请事假超过3天以上的不享受该项补贴。3、经理级以上人员可享受车辆补贴(需自有车辆,公司配车者除外)。通讯补贴岗位职级总经理总监部门经理主管/区域经理主办(店长)职员/店员补贴标准400/月200/月100/月80/月60/月40/月备注说明1、享受该项补贴人员必须随时保证通讯畅通。2、如因个人原因关闭或停用手机造成工作沟通不畅或当月有三次以上电话无法联络者不享受该项补贴。用餐岗位职级公司所有正式员工补贴补贴标准6元/日备注说明1、按当月应出勤时日数以6元/人/日的标准予以补贴;2、员工因请假等原因未出勤的当日不享受该项补贴。差旅补贴包括误餐补贴和住宿补贴,具体标准及要求参见公司《差旅管理制度》。(2)特殊情况的说明:<1>出差期间的误餐补贴不与正常伙食补贴共享。<2>员工在执行特殊工作时,因享用公司配备的通讯工具及预存费用的,不再给予通讯补贴,超出标准的部分由本人补差。给予实报实销的,不享受通讯补贴。<3>员工因工伤在接受治疗和法定的停薪期间,享受工伤待遇的,不再同时享受交通补贴、伙食补贴、通讯补贴。2、福利津贴(1)津贴的种类:生日津贴、节日津贴、子女教育津贴、特殊贡献津贴等。(2)津贴的具体标准与规定见下表:生日津贴补贴标准及说明1、员工每年生日,公司给予员工的货币和实物福利,标准为100元/人。2、须公司正式员工方可享受该项津贴节日津贴法定节日春节清明节劳动节端午节中秋节国庆节元旦节补贴标准500元/人100/人100/人100/人200/人200/人100/人备注说明1、指国家法定节假日,公司给予员工的货币或实物福利。2、发放原则:在全体员工的努力下,实现了公司阶段性目标和预期收益的情况下,公司发放节日津贴。对有特殊贡献的部门和个人可适当提高标准,但须总经理签批后方可。子女教育津贴教育阶段幼儿园小学初中高中/中职大专本科本科以上补贴标准1000/人800/人500/人1500/人2000/人2500/人3000/人备注说明1、公司为鼓励员工关心和重视下一代的成长,鼓励员工的社会责任意识,根据其子女入学接受教育阶段,一次性给予员工的子女教育扶持补助。2、需提供子女入学通知书及关系证明。3、需入职满一年以上的公司正式员工(自员工入职之日起)。特殊贡献津贴界定标准通过智慧和努力,经创新、改造、革新和引入新技术、新方法给公司带来显著贡献或持续带来显著效益的个人,所给予的特殊贡献津贴。计算方法1、一次性带来显著贡献的,按可计算贡献额的0.3‰按月发放特殊贡献津贴。2、持续带来贡献的,按可计算的年贡献额的5%发放年特殊贡献津贴...

1、当您付费下载文档后,您只拥有了使用权限,并不意味着购买了版权,文档只能用于自身使用,不得用于其他商业用途(如 [转卖]进行直接盈利或[编辑后售卖]进行间接盈利)。
2、本站所有内容均由合作方或网友上传,本站不对文档的完整性、权威性及其观点立场正确性做任何保证或承诺!文档内容仅供研究参考,付费前请自行鉴别。
3、如文档内容存在违规,或者侵犯商业秘密、侵犯著作权等,请点击“违规举报”。

碎片内容

员工福利及津补贴管理制度

您可能关注的文档

确认删除?
VIP
微信客服
  • 扫码咨询
会员Q群
  • 会员专属群点击这里加入QQ群
客服邮箱
回到顶部