电脑桌面
添加小米粒文库到电脑桌面
安装后可以在桌面快捷访问

周易64卦生字VIP免费

周易64卦生字_第1页
1/3
周易64卦生字_第2页
2/3
周易64卦生字_第3页
3/3
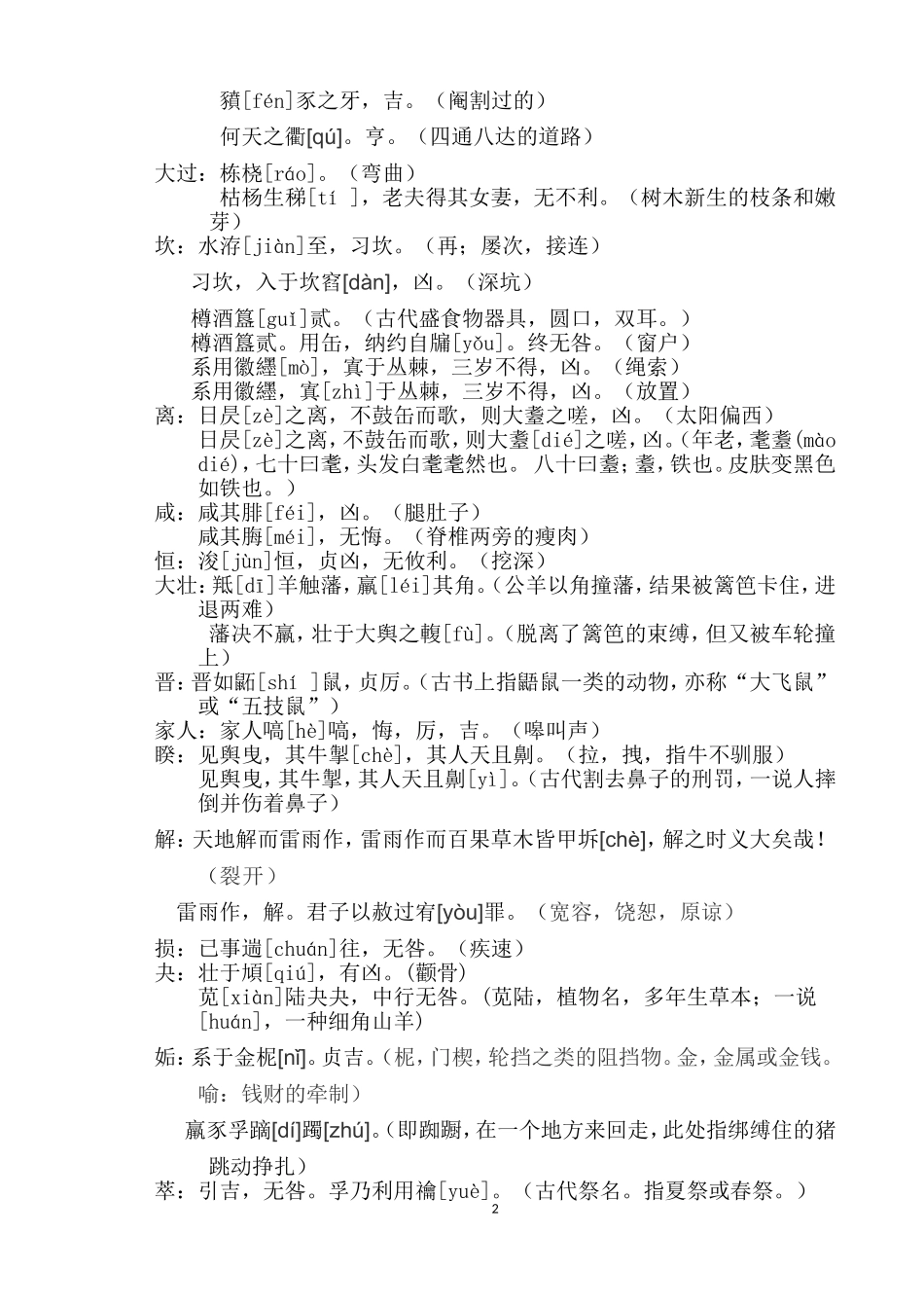
乾:圣人作而万物覩[dǔ]。(目睹)坤:牝[pìn]马之贞。(雌性的)屯:磐桓[pánhuán]。利居贞。利建侯。(磐:大石。桓:草木结虬[qiú],石压草木,乃从石侧生出。后引申为:徘徊;逗留。)屯如邅[zhān]如,乘马班如。(行走艰难)匪寇婚媾[gòu],女子贞不字,十年乃字。(结合,交合)讼:不克讼,归而逋[bū],其邑人三百户,无眚。(逃亡)其邑人三百户,无眚[shěng](过错)自下讼上,患至掇[duō]也。(拾取;摘取)或锡之鞶[pán]带,终朝三褫之。(革)或锡之鞶带,终朝三褫[chǐ]之。(剥夺)小蓄:舆说[tuō]辐。夫妻反目。(脱)履:履虎尾,不咥[dié]人,亨。(咬)眇[miǎo]能视,(瞎了一只眼)跛[bǒ]能履,(瘸)履虎尾,愬[shuò]愬,终吉。(恐惧的样子)泰:后以财[cái]成天地之道,辅相天地之宜,以左右民。(同“裁”,指裁度调节)。包荒,用冯[píng]河,不遐遗。(无舟而渡河。比喻有勇无谋,鲁莽冒险。冯河暴虎。)大有:匪其彭,无咎;明辨晢[zhé]也。(明察,明智)谦:君子以裒[póu]多益寡,称物平施。(减少)无不利,撝[huī]谦。(发挥)豫:盱[xū]豫,悔。(睁眼看)观:盥[guàn]而不荐,有孚颙若。(浇水洗手,洗,或洗手的器皿)盥[guàn]而不荐,有孚颙[yóng]若。(肃敬仰观)观天之神道,而四时不忒[tè]。(差错)噬磕:先王以明罚敕[chì]法。(整饬,整治)噬乾[gān]胏,得金矢。(干)噬乾胏[zǐ],得金矢。(连骨的肉脯)贲:贲如皤[pó]如。白马翰如。(白色)贲于丘园,束帛戋[jiān]戋。(极少)复:不远复,不祇[qí]悔,元吉。(病)无妄:不耕,获;不菑[zī],畬。(初耕一年的土地)不耕,获;不菑,畬[yú]。(开垦过三年的熟地)大蓄:童牛之牿[gù],元吉。(绑在牛角上使其不能抵人的横木)1豶[fén]豕之牙,吉。(阉割过的)何天之衢[qú]。亨。(四通八达的道路)大过:栋桡[ráo]。(弯曲)枯杨生稊[tí],老夫得其女妻,无不利。(树木新生的枝条和嫩芽)坎:水洊[jiàn]至,习坎。(再;屡次,接连)习坎,入于坎窞[dàn],凶。(深坑)樽酒簋[guǐ]贰。(古代盛食物器具,圆口,双耳。)樽酒簋贰。用缶,纳约自牖[yǒu]。终无咎。(窗户)系用徽纆[mò],寘于丛棘,三岁不得,凶。(绳索)系用徽纆,寘[zhì]于丛棘,三岁不得,凶。(放置)离:日昃[zè]之离,不鼓缶而歌,则大耋之嗟,凶。(太阳偏西)日昃[zè]之离,不鼓缶而歌,则大耋[dié]之嗟,凶。(年老,耄耋(màodié),七十曰耄,头发白耄耄然也。八十曰耋;耋,铁也。皮肤变黑色如铁也。)咸:咸其腓[féi],凶。(腿肚子)咸其脢[méi],无悔。(脊椎两旁的瘦肉)恒:浚[jùn]恒,贞凶,无攸利。(挖深)大壮:羝[dī]羊触藩,羸[léi]其角。(公羊以角撞藩,结果被篱笆卡住,进退两难)藩决不羸,壮于大舆之輹[fù]。(脱离了篱笆的束缚,但又被车轮撞上)晋:晋如鼫[shí]鼠,贞厉。(古书上指鼯鼠一类的动物,亦称“大飞鼠”或“五技鼠”)家人:家人嗃[hè]嗃,悔,厉,吉。(嗥叫声)睽:见舆曳,其牛掣[chè],其人天且劓。(拉,拽,指牛不驯服)见舆曳,其牛掣,其人天且劓[yì]。(古代割去鼻子的刑罚,一说人摔倒并伤着鼻子)解:天地解而雷雨作,雷雨作而百果草木皆甲坼[chè],解之时义大矣哉!(裂开)雷雨作,解。君子以赦过宥[yòu]罪。(宽容,饶恕,原谅)损:已事遄[chuán]往,无咎。(疾速)夬:壮于頄[qiú],有凶。(颧骨)苋[xiàn]陆夬夬,中行无咎。(苋陆,植物名,多年生草本;一说[huán],一种细角山羊)姤:系于金柅[nǐ]。贞吉。(柅,门楔,轮挡之类的阻挡物。金,金属或金钱。喻:钱财的牵制)羸豕孚蹢[dí]躅[zhú]。(即踟蹰,在一个地方来回走,此处指绑缚住的猪跳动挣扎)萃:引吉,无咎。孚乃利用禴[yuè]。(古代祭名。指夏祭或春祭。)2赍[jī]咨涕洟[yí],无咎。(钱财丢失急得叹息流鼻涕)困:劓[yì]刖[yuè],(把鼻子、脚砍掉)困于赤绂[fú],(系印纽的红丝绳,亦指官印)困于葛藟[lěi],于臲卼,曰动悔。(葛和藟都是多年生藤本植物,蔓生)困于葛藟,于臲卼[nièwù],曰动悔。(动摇不安状)井:...

1、当您付费下载文档后,您只拥有了使用权限,并不意味着购买了版权,文档只能用于自身使用,不得用于其他商业用途(如 [转卖]进行直接盈利或[编辑后售卖]进行间接盈利)。
2、本站所有内容均由合作方或网友上传,本站不对文档的完整性、权威性及其观点立场正确性做任何保证或承诺!文档内容仅供研究参考,付费前请自行鉴别。
3、如文档内容存在违规,或者侵犯商业秘密、侵犯著作权等,请点击“违规举报”。

碎片内容

周易64卦生字

您可能关注的文档

确认删除?
VIP
微信客服
  • 扫码咨询
会员Q群
  • 会员专属群点击这里加入QQ群
客服邮箱
回到顶部