电脑桌面
添加小米粒文库到电脑桌面
安装后可以在桌面快捷访问

员工证件管理制度VIP免费

员工证件管理制度_第1页
1/6
员工证件管理制度_第2页
2/6
员工证件管理制度_第3页
3/6
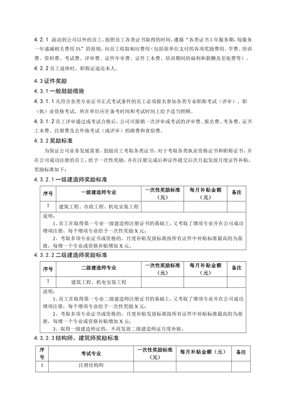
1范围本制度适用于XXX公司。本制度包括证件的日常管理、人员流动时的证件管理、证件奖励、费用负担等分内容。2定义证件:是指员工所持有的各类职称、职业资格及执业注册等证书。挂证:非本公司员工将其执业资格证在本公司注册并交由公司使用,但其本人并不在本公司工作的行为。3职责3.1公司综合管理部负责本单位员工各类证件的集中管理工作。4制度4.1日常管理4.1.1证件的考试或评审4.1.1.1根据上级主管部门要求,公司综合管理部统一组织公司专业技术人员职称考试(评审)报名、材料初审、上报等工作,统一为考核(评审)通过人员办理职称证书。4.1.1.2凡由各级主管部门统一组织实施的各类职(执)业资格考试(社会报名的除外),由公司综合管理部统一组织报名、材料初审、上报及复核工作,统一为成绩合格人员办理资格证书。4.1.2证件注册、年检4.1.2.1公司综合管理部负责公司员工各类职(执)业资格证书注册、注册证书年检工作,并对以XXX公司名义申办的各类职(执)业资格证书实行统一注册,持证人应按要求向综合管理部提供必要资料,配合注册、年检工作的完成。4.1.2.2公司员工取得的各类证件原则上不允许在XXX公司外的其他单位进行注册。一经发现,公司将会同有关业务主管部门进行严肃处理。如因工作需要确需在集团进行注册的,须由公司总经理签字审批。4.2人员流动时的证件管理证件管理制度编号:版本号:主责:综合管理部编写:审核:批准:实施日期:4.2.1流动到公司以外的员工,按照员工各类证书取得的时间,遵循“各类证书X年服务期,每服务一年递减相关费用X%”的原则,向员工收取相应费用(包括原单位支付的各项奖励费用、学费、培训费、资料费、考试费、评审费、证件年审费、证件工本费、培训期间的福利和薪酬及差旅费等)。4.2.2员工退休时,职称证退还本人。4.3证件奖励4.3.1一般鼓励措施4.3.1.1凡符合各类专业证书正式考试条件的员工必须报名参加各类专业职称考试(评审)、职(执)业资格考试,所在单位应在备考时间和考试时间上给予适当照顾。4.3.1.2员工评审通过或考试合格后,公司可报销一次评审或考试的评审费、报名费、考务费、证书工本费、注册费及去外地考试(或评审)的路费和食宿费。4.3.2奖励标准为保证公司业务发展需要,鼓励员工考取各类证书,对于考取各类执业资格证书和职称证书,并在公司成功注册的员工,给予一次性奖励,并在注册完成后和证件提交后次月起发放月度证件补贴,奖励标准如下:4.3.2.1一级建造师奖励标准序号一级建造师专业一次性奖励标准(元)每月补贴金额(元)备注1建筑工程、市政工程、机电安装工程说明:1、员工在取得第一专业一级建造师注册证书的基础上,又考取了增项专业并在公司成功增项注册,每个增项专业给予一次性奖励X元;2、考取多项专业证书或资格的,月度补贴发放标准按所有证件中补贴标准最高的为基准,每增一个专业或资格补贴增加X元。4.3.2.2二级建造师奖励标准序号二级建造师专业一次性奖励标准(元)每月补贴金额(元)备注1建筑工程、机电安装工程说明:1、员工在取得第一专业二级建造师注册证书的基础上,又考取了增项专业并在公司成功增项注册,每个增项专业给予一次性奖励X元;2、考取多项专业证书或资格的,月度补贴发放标准按所有证件中补贴标准最高的为基准,每增一个专业或资格补贴增加X元;3、取得一级建造师证的,不再发放二级建造师证月度补贴。4.3.2.3结构师、建筑师奖励标准序号考试专业一次性奖励标准(元)每月补贴金额(元)备注1注册结构师2注册建筑师4.3.2.4其他注册类证书奖励标准序号考试专业一次性奖励标准(元)每月补贴金额(元)备注1注册造价师2注册会计师4.3.2.9其他为提高公司员工素质,凡参加国家正式承认的各类考试取得相应证书的员工,根据证书的类别和公司发展的紧密程度,可给予最高X元的奖励,奖励标准由公司相关业务部门研究确定,并形成书面文件报公司总经理审批后实施。4.3.3奖励规定4.3.3.1奖励范围a.公司在岗在册员工。b.在公司报名参加考试,成绩通过且成功注册在公司的员工。c.员工参加各类考试成绩作为员工聘用的依据之一,对于成绩优异或具备相应资格证书者同等条...

1、当您付费下载文档后,您只拥有了使用权限,并不意味着购买了版权,文档只能用于自身使用,不得用于其他商业用途(如 [转卖]进行直接盈利或[编辑后售卖]进行间接盈利)。
2、本站所有内容均由合作方或网友上传,本站不对文档的完整性、权威性及其观点立场正确性做任何保证或承诺!文档内容仅供研究参考,付费前请自行鉴别。
3、如文档内容存在违规,或者侵犯商业秘密、侵犯著作权等,请点击“违规举报”。

碎片内容

员工证件管理制度

您可能关注的文档

确认删除?
VIP
微信客服
  • 扫码咨询
会员Q群
  • 会员专属群点击这里加入QQ群
客服邮箱
回到顶部