电脑桌面
添加小米粒文库到电脑桌面
安装后可以在桌面快捷访问

集团有限公司薪酬体系方案

集团有限公司薪酬体系方案_第1页
1/5
集团有限公司薪酬体系方案_第2页
2/5
集团有限公司薪酬体系方案_第3页
3/5
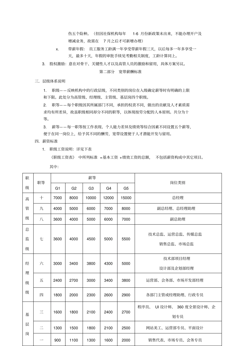
XXX 集团有限公司薪酬管理制度(2.0 版)第一部分总则一.设计原则1.为达到劳资兼顾,共同发展,给予员工合理的薪酬待遇特制定本制度;2.员工薪资参考法律法规、社会物价水平、行业市场行情、公司支付能力以及员工担任工作的责任轻重、难易程度、绩效、工龄、资历等因素综合核定。3.本制度适用于该公司正式员工,请针对各自岗位、部门归属对照执行;实习人员、兼职人员以及临时聘用人员等属于非正式员工,不按照本制度执行。4.基本思路:?总体上采用宽带薪酬体系设计,适应现代企业管理组织架构逐渐扁平化的发展要求,在员工职业生涯发展的考虑上,不以行政职务的升降为唯一途径,也可以通过业务能力或绩效的提高取得提升;?所有职位统一划分层级薪等,基于适应发展中组织架构多变及人员异动频繁的状态,标准相对单一却也存在适当的变动空间,便于操作执行;?基本工资、绩效工资和奖金是员工薪酬的主要组成部分,其他均为保障性设置。二.薪资结构:1.员工薪资, 由基本工资、绩效工资、工龄工资、 考勤工资、 奖金(提成)及补助(餐补、话补等)组成。试用期员工只享受餐补,原则上不享受其他福利(培训除外),特殊情况经总经理(常务副总)批准的除外。i.基本工资:是员工入职工作即获得的基本收入,不因企业、部门以及个人绩效等因素而浮动,是企业给予员工的基本保障;ii.绩效工资: 是员工因完成本职工作而获得的收入,此部分随着工作绩效的不同,以及企业整体绩效等因素而有一定的浮动空间;iii.工龄工资:每年6 月 25 日(集团注册之日)为统计日,每满一年(不满一iv.年满半年按一年算)加30 元, 200 元封顶。v.考勤工资:基数100 元/月,根据总经办考勤相关管理规定执行奖惩标准。vi.奖金(提成):激励性设置,开发员工潜能,建立员工与企业的利益共同体,体现按能分配的原则;vii.补助:餐补标准为10 元 /天(记出勤日,休假、出差等不计发),同一标准不分职级;话补由总经办统一安排。2.员工福利:由年终评优、生日福利、节日福利、生日贺礼、带薪年假、旅游、培训等组成。viii.生日福利:以月为单位,集中起集团及各公司全部过生日的员工,由人力资源部负责组织策划聚会活动,标准70 元/人,旨在增加企业凝聚力,给员工以家的关怀。ix.社会保险:员工入司转正即可办理保险,包括养老、医疗、大病、生肓、工伤五个险种。(但因社保机构每年1-6 月份新政策未出来,不能办理开户及增减业务,故需在7 月之后才可新...

1、当您付费下载文档后,您只拥有了使用权限,并不意味着购买了版权,文档只能用于自身使用,不得用于其他商业用途(如 [转卖]进行直接盈利或[编辑后售卖]进行间接盈利)。
2、本站所有内容均由合作方或网友上传,本站不对文档的完整性、权威性及其观点立场正确性做任何保证或承诺!文档内容仅供研究参考,付费前请自行鉴别。
3、如文档内容存在违规,或者侵犯商业秘密、侵犯著作权等,请点击“违规举报”。

碎片内容

集团有限公司薪酬体系方案

您可能关注的文档

确认删除?
VIP
微信客服
  • 扫码咨询
会员Q群
  • 会员专属群点击这里加入QQ群
客服邮箱
回到顶部