电脑桌面
添加小米粒文库到电脑桌面
安装后可以在桌面快捷访问

可挠金属电线管敷设施工工艺VIP免费

可挠金属电线管敷设施工工艺_第1页
1/4
可挠金属电线管敷设施工工艺_第2页
2/4
可挠金属电线管敷设施工工艺_第3页
3/4
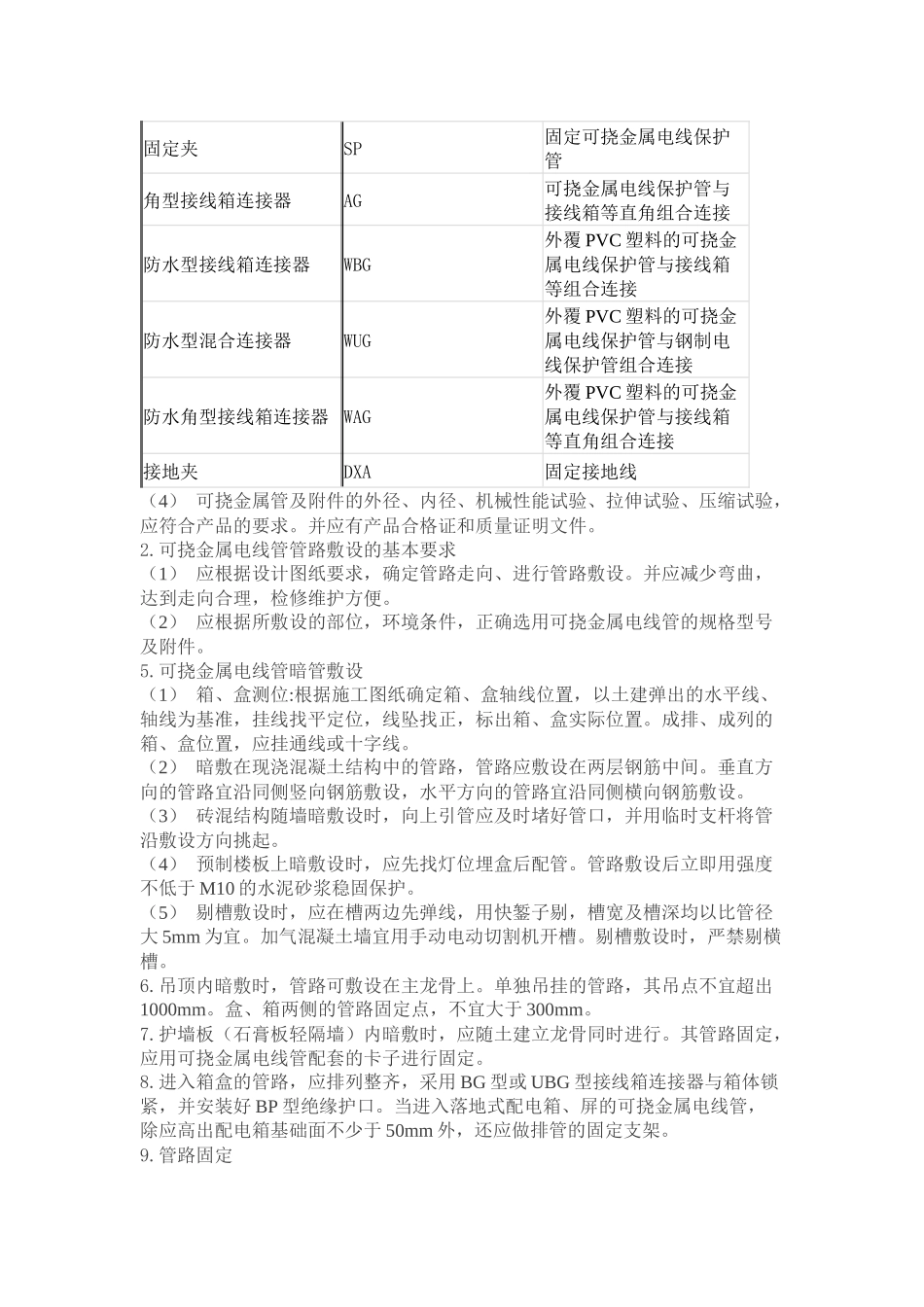
可挠金属电线管敷设施工工艺可挠金属电线管敷设施工工艺1.管、件验收(1)可挠金属管的规格应符合表14.3.5.3.(2)的规定。表14.3.5.3(2)可挠金属电线保护管规格表规格内径(mm)10#9.212#11.415#14.1(14.5)17#16.6(17.0)24#23.8(24.2)30#29.3(29.9)38#37.1(37.7)50#49.1(50.0)63#62.676#76.083#81.0101#100.2注:表中括号内的数据属于LZ—3型可挠金属电线保护管的内径。(2)可挠金属电线保护管内壁应无异常突起、无损伤;外表面热镀锌层应完整、无锈斑,中间层不外露;切断面无影响穿线的毛刺。(3)可挠金属电线保护管附件种类及用途如表14.3.5.3.(4)。表14.3.5.3.(4)可挠金属电线保护管附件种类和用途种类型号用途接线箱连接器BG可挠金属电线保护管与接线箱等连接组合接线箱连接器UBG可挠金属电线保护管与接线箱等组合连接混合连接器KG可挠金属电线保护管与钢制电线保护管连接无螺纹连接器VKC可挠金属电线保护管与钢制电线保护管等组合连接混合组合连接器UKG直接连接器KS可挠金属电线保护管之间相互连接绝缘护套BP为保护电线绝缘层不受损伤,安装在可挠金属电线保护管末端固定夹SP固定可挠金属电线保护管角型接线箱连接器AG可挠金属电线保护管与接线箱等直角组合连接防水型接线箱连接器WBG外覆PVC塑料的可挠金属电线保护管与接线箱等组合连接防水型混合连接器WUG外覆PVC塑料的可挠金属电线保护管与钢制电线保护管组合连接防水角型接线箱连接器WAG外覆PVC塑料的可挠金属电线保护管与接线箱等直角组合连接接地夹DXA固定接地线(4)可挠金属管及附件的外径、内径、机械性能试验、拉伸试验、压缩试验,应符合产品的要求。并应有产品合格证和质量证明文件。2.可挠金属电线管管路敷设的基本要求(1)应根据设计图纸要求,确定管路走向、进行管路敷设。并应减少弯曲,达到走向合理,检修维护方便。(2)应根据所敷设的部位,环境条件,正确选用可挠金属电线管的规格型号及附件。5.可挠金属电线管暗管敷设(1)箱、盒测位:根据施工图纸确定箱、盒轴线位置,以土建弹出的水平线、轴线为基准,挂线找平定位,线坠找正,标出箱、盒实际位置。成排、成列的箱、盒位置,应挂通线或十字线。(2)暗敷在现浇混凝土结构中的管路,管路应敷设在两层钢筋中间。垂直方向的管路宜沿同侧竖向钢筋敷设,水平方向的管路宜沿同侧横向钢筋敷设。(3)砖混结构随墙暗敷设时,向上引管应及时堵好管口,并用临时支杆将管沿敷设方向挑起。(4)预制楼板上暗敷设时,应先找灯位埋盒后配管。管路敷设后立即用强度不低于M10的水泥砂浆稳固保护。(5)剔槽敷设时,应在槽两边先弹线,用快錾子剔,槽宽及槽深均以比管径大5mm为宜。加气混凝土墙宜用手动电动切割机开槽。剔槽敷设时,严禁剔横槽。6.吊顶内暗敷时,管路可敷设在主龙骨上。单独吊挂的管路,其吊点不宜超出1000mm。盒、箱两侧的管路固定点,不宜大于300mm。7.护墙板(石膏板轻隔墙)内暗敷时,应随土建立龙骨同时进行。其管路固定,应用可挠金属电线管配套的卡子进行固定。8.进入箱盒的管路,应排列整齐,采用BG型或UBG型接线箱连接器与箱体锁紧,并安装好BP型绝缘护口。当进入落地式配电箱、屏的可挠金属电线管,除应高出配电箱基础面不少于50mm外,还应做排管的固定支架。9.管路固定(1)敷设在钢筋混凝土中的管路,应与钢筋绑扎牢固,管子绑扎点间距不宜大于500mm,绑扎点距盒、箱不应大于300mm。绑扎线可采用细铁丝。(2)砖墙或砌体墙剔槽敷设的管路每隔不大1000mm距离,用细铅丝、铁钉固定。(3)吊顶内及护墙板内管路,每隔不大于1000mm的距离,采用专用卡子固定。在与接线箱、盒连接处,固定点距离不应大于300mm。(4)预制板(圆孔板)上的管路,可利用板孔用钉子、铅丝固定后用砂浆保护。10.管路连接(1)可挠金属电线管之间连接以及与钢制电线管、厚钢管、各类箱盒的连接时,均应采用其配套的专用附件,详见表14.3.5.3.(4)。(2)可挠金属电线管与箱盒连接时除采用专用配套附件外,还应做到:箱盒开孔排列整齐,孔径与管径相吻合,做到一管一孔,不得开长孔,铁制箱盒严禁用电气焊开孔。(3)可挠金属电...

1、当您付费下载文档后,您只拥有了使用权限,并不意味着购买了版权,文档只能用于自身使用,不得用于其他商业用途(如 [转卖]进行直接盈利或[编辑后售卖]进行间接盈利)。
2、本站所有内容均由合作方或网友上传,本站不对文档的完整性、权威性及其观点立场正确性做任何保证或承诺!文档内容仅供研究参考,付费前请自行鉴别。
3、如文档内容存在违规,或者侵犯商业秘密、侵犯著作权等,请点击“违规举报”。

碎片内容

可挠金属电线管敷设施工工艺

您可能关注的文档

确认删除?
VIP
微信客服
  • 扫码咨询
会员Q群
  • 会员专属群点击这里加入QQ群
客服邮箱
回到顶部