电脑桌面
添加小米粒文库到电脑桌面
安装后可以在桌面快捷访问

2024年三基训练题库卫生法律法规医疗核心制度VIP免费

2024年三基训练题库卫生法律法规医疗核心制度_第1页
1/11
2024年三基训练题库卫生法律法规医疗核心制度_第2页
2/11
2024年三基训练题库卫生法律法规医疗核心制度_第3页
3/11
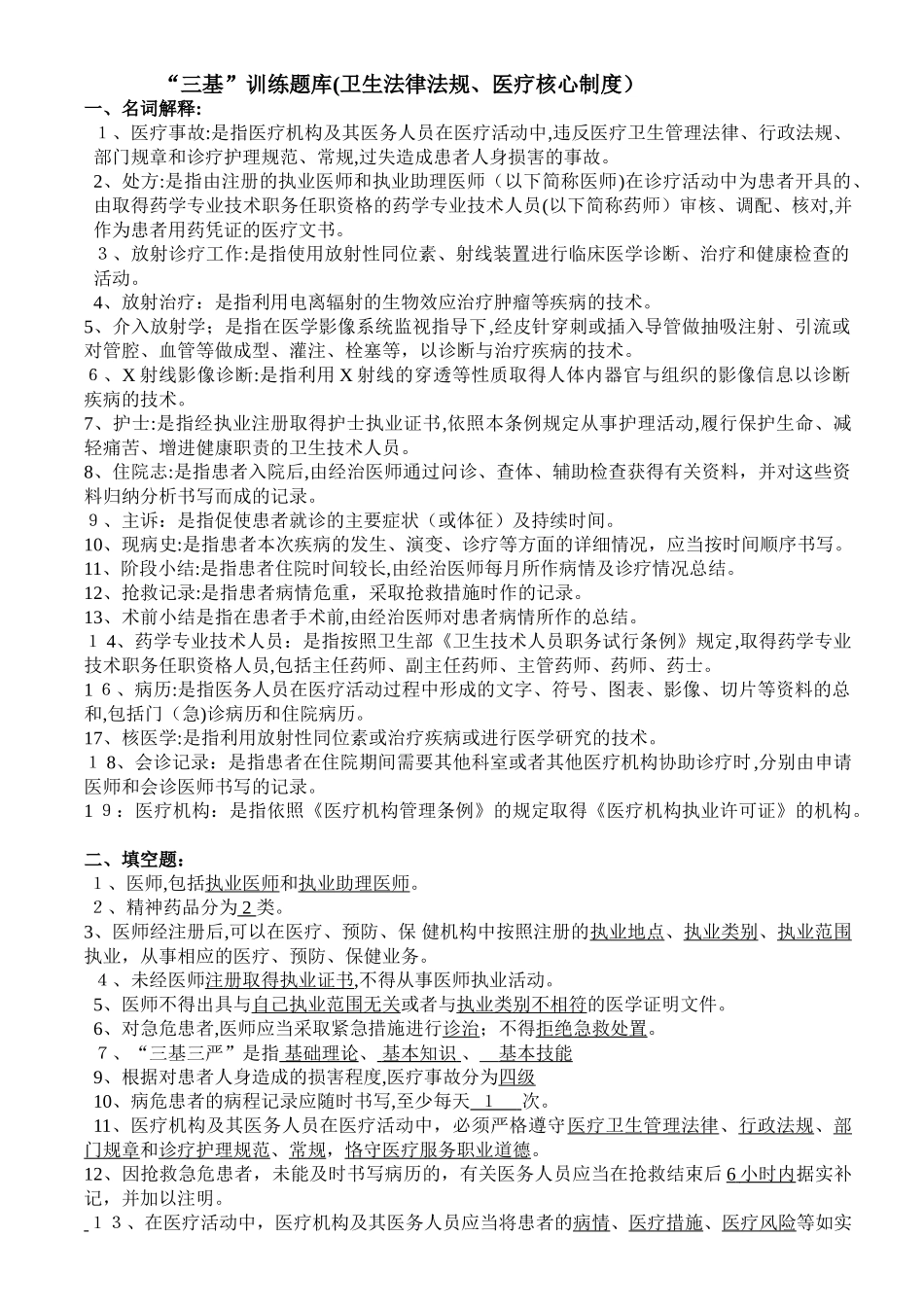
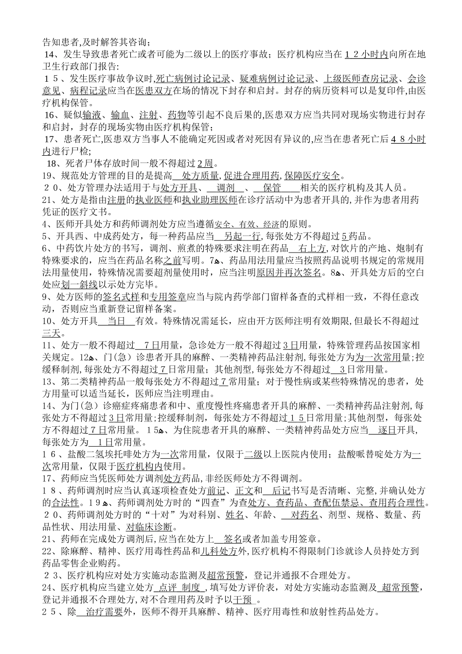
“三基”训练题库(卫生法律法规、医疗核心制度)一、名词解释:1、医疗事故:是指医疗机构及其医务人员在医疗活动中,违反医疗卫生管理法律、行政法规、部门规章和诊疗护理规范、常规,过失造成患者人身损害的事故。2、处方:是指由注册的执业医师和执业助理医师(以下简称医师)在诊疗活动中为患者开具的、由取得药学专业技术职务任职资格的药学专业技术人员(以下简称药师)审核、调配、核对,并作为患者用药凭证的医疗文书。3、放射诊疗工作:是指使用放射性同位素、射线装置进行临床医学诊断、治疗和健康检查的活动。4、放射治疗:是指利用电离辐射的生物效应治疗肿瘤等疾病的技术。5、介入放射学;是指在医学影像系统监视指导下,经皮针穿刺或插入导管做抽吸注射、引流或对管腔、血管等做成型、灌注、栓塞等,以诊断与治疗疾病的技术。6、X射线影像诊断:是指利用X射线的穿透等性质取得人体内器官与组织的影像信息以诊断疾病的技术。7、护士:是指经执业注册取得护士执业证书,依照本条例规定从事护理活动,履行保护生命、减轻痛苦、增进健康职责的卫生技术人员。8、住院志:是指患者入院后,由经治医师通过问诊、查体、辅助检查获得有关资料,并对这些资料归纳分析书写而成的记录。9、主诉:是指促使患者就诊的主要症状(或体征)及持续时间。10、现病史:是指患者本次疾病的发生、演变、诊疗等方面的详细情况,应当按时间顺序书写。11、阶段小结:是指患者住院时间较长,由经治医师每月所作病情及诊疗情况总结。12、抢救记录:是指患者病情危重,采取抢救措施时作的记录。13、术前小结是指在患者手术前,由经治医师对患者病情所作的总结。14、药学专业技术人员:是指按照卫生部《卫生技术人员职务试行条例》规定,取得药学专业技术职务任职资格人员,包括主任药师、副主任药师、主管药师、药师、药士。16、病历:是指医务人员在医疗活动过程中形成的文字、符号、图表、影像、切片等资料的总和,包括门(急)诊病历和住院病历。17、核医学:是指利用放射性同位素或治疗疾病或进行医学研究的技术。18、会诊记录:是指患者在住院期间需要其他科室或者其他医疗机构协助诊疗时,分别由申请医师和会诊医师书写的记录。19:医疗机构:是指依照《医疗机构管理条例》的规定取得《医疗机构执业许可证》的机构。二、填空题:1、医师,包括执业医师和执业助理医师。2、精神药品分为2类。3、医师经注册后,可以在医疗、预防、保健机构中按照注册的执业地点、执业类别、执业范围执业,从事相应的医疗、预防、保健业务。4、未经医师注册取得执业证书,不得从事医师执业活动。5、医师不得出具与自己执业范围无关或者与执业类别不相符的医学证明文件。6、对急危患者,医师应当采取紧急措施进行诊治;不得拒绝急救处置。7、“三基三严”是指基础理论、基本知识、基本技能9、根据对患者人身造成的损害程度,医疗事故分为四级10、病危患者的病程记录应随时书写,至少每天1次。11、医疗机构及其医务人员在医疗活动中,必须严格遵守医疗卫生管理法律、行政法规、部门规章和诊疗护理规范、常规,恪守医疗服务职业道德。12、因抢救急危患者,未能及时书写病历的,有关医务人员应当在抢救结束后6小时内据实补记,并加以注明。13、在医疗活动中,医疗机构及其医务人员应当将患者的病情、医疗措施、医疗风险等如实告知患者,及时解答其咨询;14、发生导致患者死亡或者可能为二级以上的医疗事故;医疗机构应当在12小时内向所在地卫生行政部门报告:15、发生医疗事故争议时,死亡病例讨论记录、疑难病例讨论记录、上级医师查房记录、会诊意见、病程记录应当在医患双方在场的情况下封存和启封。封存的病历资料可以是复印件,由医疗机构保管。16、疑似输液、输血、注射、药物等引起不良后果的,医患双方应当共同对现场实物进行封存和启封,封存的现场实物由医疗机构保管;17、患者死亡,医患双方当事人不能确定死因或者对死因有异议的,应当在患者死亡后48小时内进行尸检;18、死者尸体存放时间一般不得超过2周。19、规范处方管理的目的是提高处方质量,促进合理用药,保障医疗安全。20、处方管理办法适用于与处方开具、调剂、保管相...

1、当您付费下载文档后,您只拥有了使用权限,并不意味着购买了版权,文档只能用于自身使用,不得用于其他商业用途(如 [转卖]进行直接盈利或[编辑后售卖]进行间接盈利)。
2、本站所有内容均由合作方或网友上传,本站不对文档的完整性、权威性及其观点立场正确性做任何保证或承诺!文档内容仅供研究参考,付费前请自行鉴别。
3、如文档内容存在违规,或者侵犯商业秘密、侵犯著作权等,请点击“违规举报”。

碎片内容

2024年三基训练题库卫生法律法规医疗核心制度

山水人家+ 关注
实名认证
内容提供者

读万卷书,行万里路。

确认删除?
VIP
微信客服
  • 扫码咨询
会员Q群
  • 会员专属群点击这里加入QQ群
客服邮箱
回到顶部