电脑桌面
添加小米粒文库到电脑桌面
安装后可以在桌面快捷访问

互联网公司销售团队薪酬

互联网公司销售团队薪酬_第1页
1/6
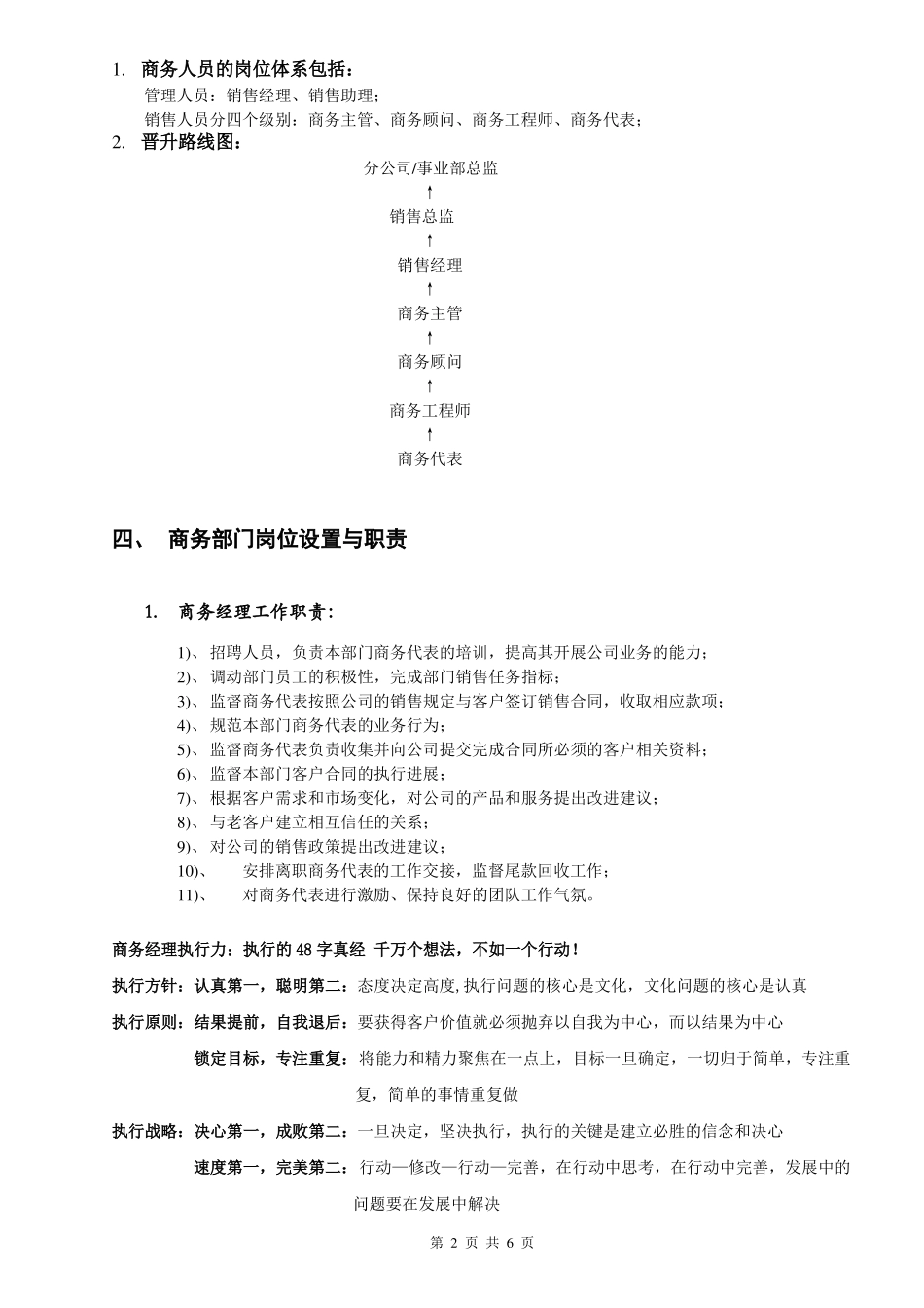
互联网公司销售团队薪酬_第2页
2/6
互联网公司销售团队薪酬_第3页
3/6
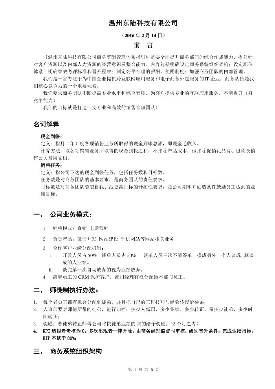
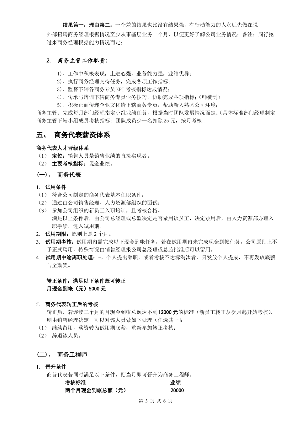
温州东陆科技有限公司(2016 年 2 月 14 日)前言《温州东陆科技有限公司商务薪酬管理体系指引》是要全面提升商务部门的综合作战能力、提升针对客户资源以及内部人力资源的经营意识及整合能力。内容包括明确设定商务系统组织架构;设定职位体系;明确绩效考评标准和晋升程序;制定公平合理的薪酬、奖励制度;加强商务团队的内部管理。我们是一家专注于为中国企业提供跨互联网应用服务和电子商务外包服务的IT 企业,商务队伍是我们核心竞争力的一个重要元素。我们要求商务团队不断提高专业水平和综合素质,为客户提供专业的互联应用服务,不断提升自身竞争能力!我们的目标就是打造一支专业和高效的销售管理团队!名词解释现金到帐:定义:指月(年)度各项销售业务所取得的现金到帐总额,即现金毛收入。计算方法:取各项销售业务所取得的现金到帐之和,不扣除产品成本,但扣除促销礼品费、退款及销售公关费用支出。销售任务:定义:指公司下达的现金到帐任务,包括任务数和目标数。任务数是对商务团队的基本要求,是商务团队的责任要求。目标数是对商务团队超越自我、战更高目标的开拓性要求,是公司期望并创造条件鼓励员工达到的业绩目标。一、 公司业务模式:1.销售模式:直销+电话营销2.负责产品:微信开发 网站建设 手机网站等网站相关业务3.合作客户业绩分配机制:i.开发人员占 50%谈单人员占 50%谈单人员三次不能签单,换成另外一个人谈成,算谈成的人业绩。ii.谈完第一次自动放弃的视为业绩放弃。4.离职员工的 CRM 保护客户,部门经理有权分配给本部门员工。二、 师徙制执行办法:1.每个老员工都有机会分配到徒弟,并且把自己的工作技巧与经验传授给徒弟;2.人事部要对师傅所带的徒弟,进行归档:多少人离职、多少业绩、多少转正、带多少徒弟、多少时间转正;3.奖励:若徒弟转正师傅公司将按徒弟业绩的 2%的给予奖励;(2 个月之内)4.KPI 造假者考核为 0,多次出现者一律开除,由商务经理监督与审核;级别晋升条件:完成业绩指标,KIP 不低于 80%;三、 商务系统组织架构第 1 页 共 6 页1.商务人员的岗位体系包括:管理人员:销售经理、销售助理;销售人员分四个级别:商务主管、商务顾问、商务工程师、商务代表;2.晋升路线图:分公司/事业部总监↑销售总监↑销售经理↑商务主管↑商务顾问↑商务工程师↑商务代表四、 商务部门岗位设置与职责1.商务经理工作职责:1)、 招聘人员,负责本部门商务代表的培训,...

1、当您付费下载文档后,您只拥有了使用权限,并不意味着购买了版权,文档只能用于自身使用,不得用于其他商业用途(如 [转卖]进行直接盈利或[编辑后售卖]进行间接盈利)。
2、本站所有内容均由合作方或网友上传,本站不对文档的完整性、权威性及其观点立场正确性做任何保证或承诺!文档内容仅供研究参考,付费前请自行鉴别。
3、如文档内容存在违规,或者侵犯商业秘密、侵犯著作权等,请点击“违规举报”。

碎片内容

互联网公司销售团队薪酬

确认删除?
VIP
微信客服
  • 扫码咨询
会员Q群
  • 会员专属群点击这里加入QQ群
客服邮箱
回到顶部