电脑桌面
添加小米粒文库到电脑桌面
安装后可以在桌面快捷访问

会议管理制度全套、超实用

会议管理制度全套、超实用_第1页
1/7
会议管理制度全套、超实用_第2页
2/7
会议管理制度全套、超实用_第3页
3/7
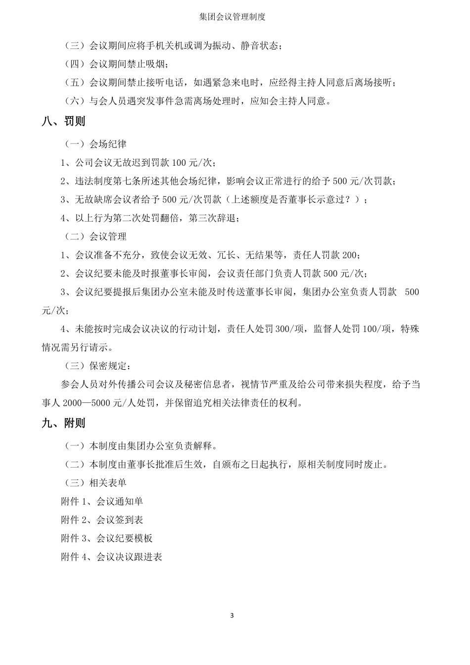
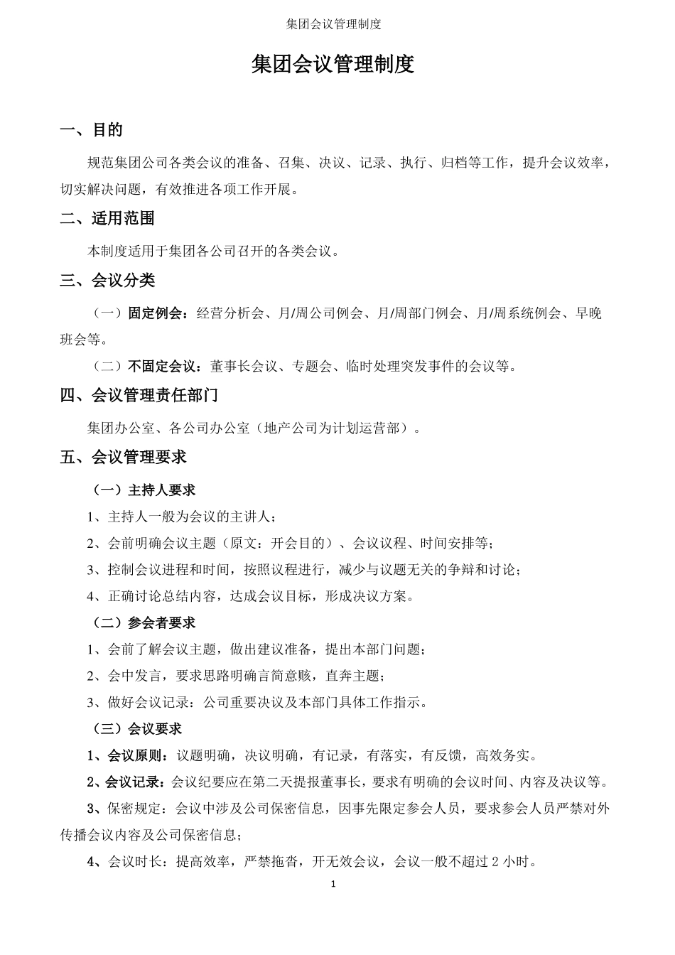
集团会议管理制度集团会议管理制度一、目的规范集团公司各类会议的准备、召集、决议、记录、执行、归档等工作,提升会议效率,切实解决问题,有效推进各项工作开展。二、适用范围本制度适用于集团各公司召开的各类会议。三、会议分类(一)固定例会:经营分析会、月/周公司例会、月/周部门例会、月/周系统例会、早晚班会等。(二)不固定会议:董事长会议、专题会、临时处理突发事件的会议等。四、会议管理责任部门集团办公室、各公司办公室(地产公司为计划运营部)。五、会议管理要求(一)主持人要求1、主持人一般为会议的主讲人;2、会前明确会议主题(原文:开会目的)、会议议程、时间安排等;3、控制会议进程和时间,按照议程进行,减少与议题无关的争辩和讨论;4、正确讨论总结内容,达成会议目标,形成决议方案。(二)参会者要求1、会前了解会议主题,做出建议准备,提出本部门问题;2、会中发言,要求思路明确言简意赅,直奔主题;3、做好会议记录:公司重要决议及本部门具体工作指示。(三)会议要求1、会议原则:议题明确,决议明确,有记录,有落实,有反馈,高效务实。2、会议记录:会议纪要应在第二天提报董事长,要求有明确的会议时间、内容及决议等。3、保密规定:会议中涉及公司保密信息,因事先限定参会人员,要求参会人员严禁对外传播会议内容及公司保密信息;4、会议时长:提高效率,严禁拖沓,开无效会议,会议一般不超过 2 小时。1集团会议管理制度4、会议通知要求:(1)发布会议通知,应明确告知参会人员相关参会信息,包括会议议题、议程、时间、地点、参与人员、参会需准备资料或发言等,并确认通知到位。(2)会议通知期一般应提前一天以上,通知对象为参会人员、会务服务提供部门。六、会议召开流程(一)会前准备1、明确会议要求及主题,确认会议时间、地点、参加人员2、通知参会人员,做好相关参会准备3、做好会议日程安排及资料准备4、做好会场、设备、资料、签到、会议记录等相关准备5、会议前一天再次提醒参会人员参会信息(二)会中管理1、提出问题2、讨论解决办法3、形成决策4、确定任务目标 / 责任人 / 完成时限5、形成会议记录提报 / 归档6、工作执行 / 跟进+反馈(三)会后管理1、除早晚班会外,其他会议均需整理会议纪要,重要会议需留存会议录音或视频;2、会议纪要经会议主持人审核后,须经集团办公室报送董事长审阅,同时发与相关参会人员;3、会议纪要提交时间:12:00 之前结束的会议,...

1、当您付费下载文档后,您只拥有了使用权限,并不意味着购买了版权,文档只能用于自身使用,不得用于其他商业用途(如 [转卖]进行直接盈利或[编辑后售卖]进行间接盈利)。
2、本站所有内容均由合作方或网友上传,本站不对文档的完整性、权威性及其观点立场正确性做任何保证或承诺!文档内容仅供研究参考,付费前请自行鉴别。
3、如文档内容存在违规,或者侵犯商业秘密、侵犯著作权等,请点击“违规举报”。

碎片内容

会议管理制度全套、超实用

确认删除?
VIP
微信客服
  • 扫码咨询
会员Q群
  • 会员专属群点击这里加入QQ群
客服邮箱
回到顶部