电脑桌面
添加小米粒文库到电脑桌面
安装后可以在桌面快捷访问

供应商管理制度最新版

供应商管理制度最新版_第1页
1/7
供应商管理制度最新版_第2页
2/7
供应商管理制度最新版_第3页
3/7
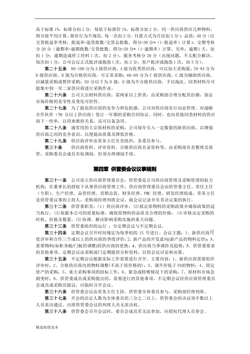
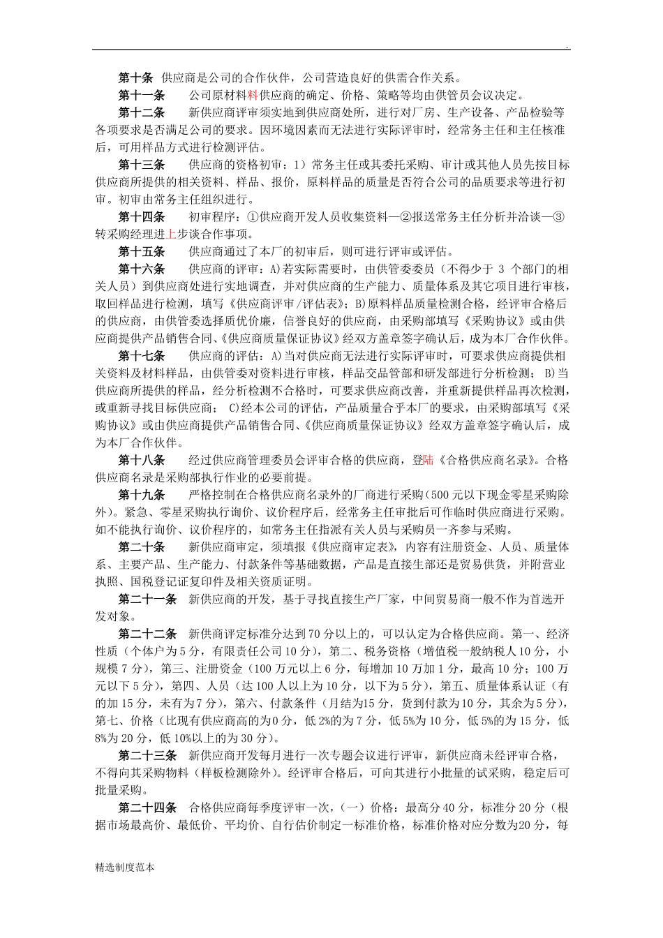
.供应商管理制度第一章总则第一条 为了规范公司供应商管理,降低采购成本,提高办事效率,促进廉洁自律,制定本制度。第二条 公司采购作业严格遵循公开透明原则、公平竞争原则和诚实信用原则。第三条 供应商管理评审小组是公司唯一的供应商管理评审机构。采购部是公司唯一的合法采购组织。第四条 供应商管理是任何一个企业都视之为经营是否能步入轨道的重要基础之一。物料采购成本的合理性,会对经营利润产生很大的影响。有效的供应商管理制度可以为公司创造效益。第二章 供应商管理评审小组架构供应商管理委员会供管委主任审计常务主任采购经理采购员采购员采购员第五条 供应商管理评审小组是公司供应商管理的最高权力机构,对公司的供应商管理制度、供应商管理策略、材料价格等进行表决审批,负责合格供应商的表决审批。供应商评审小组设专职组长一名,其余为兼职。第六条 组长全面负责供应商管理工作,由公司董事长或总裁兼任。第七条 审计对供应商单价进行市场调查,对公司各级采购人员的廉洁工作进行调查。对采购业务与供应商评审小组会议决议是否相符以充分的反映和监督。第八条 供应商评审小组任专职负责供管委日常各项工作的开展,负责供应商的开发与管理工作,并与供应商保持日常维护及联络工作,定期招待供应商。第九条 采购部经理负责公司各物料的采购落实工作。采购员负责物料采购的落实与跟催。具体工作包括:建立供应商与价格记录;采购方式的设定及市场行情调查;询价比价议价订购作业;交料进度控制与逾交督促;进料质量控制异常处理等。第三章供应商管理及评审精选制度范本.第十条 供应商是公司的合作伙伴,公司营造良好的供需合作关系。第十一条公司原材料料供应商的确定、价格、策略等均由供管员会议决定。第十二条新供应商评审须实地到供应商处所,进行对厂房、生产设备、产品检验等各项要求是否满足公司的要求。因环境因素而无法进行实际评审时,经常务主任和主任核准后,可用样品方式进行检测评估。第十三条供应商的资格初审:1)常务主任或其委托采购、审计或其他人员先按目标供应商所提供的相关资料、样品、报价,原料样品的质量是否符合公司的品质要求等进行初审。初审由常务主任组织进行。第十四条初审程序:①供应商开发人员收集资料—②报送常务主任分析并洽谈—③转采购经理进上步谈合作事项。第十五条供应商通过了本厂的初审后,则可进行评审或评估。第十六条供应商的评审:A)若实际需要时,由供管委委员...

1、当您付费下载文档后,您只拥有了使用权限,并不意味着购买了版权,文档只能用于自身使用,不得用于其他商业用途(如 [转卖]进行直接盈利或[编辑后售卖]进行间接盈利)。
2、本站所有内容均由合作方或网友上传,本站不对文档的完整性、权威性及其观点立场正确性做任何保证或承诺!文档内容仅供研究参考,付费前请自行鉴别。
3、如文档内容存在违规,或者侵犯商业秘密、侵犯著作权等,请点击“违规举报”。

碎片内容

供应商管理制度最新版

您可能关注的文档

确认删除?
VIP
微信客服
  • 扫码咨询
会员Q群
  • 会员专属群点击这里加入QQ群
客服邮箱
回到顶部