电脑桌面
添加小米粒文库到电脑桌面
安装后可以在桌面快捷访问

环保试题(新标准)

环保试题(新标准)_第1页
1/6
环保试题(新标准)_第2页
2/6
环保试题(新标准)_第3页
3/6
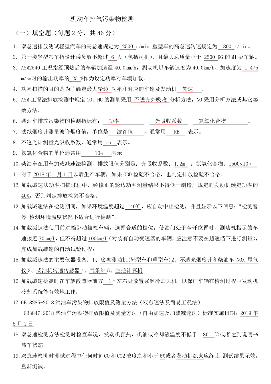
机 动 车 排 气 污 染 物 检 测 ( 一 ) 填 空 题 ( 每 题 2 分 , 共 46 分 ) 1. 双 怠 速 排 放 测 试 轻 型 汽 车 的 高 怠 速 规 定 为 2500 r/min,重 型 车 的 高 怠 速 转 速 规 定 为 1800 r/min。 2. 第 一 类 轻 型 汽 车 指 设 计 乘 员 数 不 超 过 6 人 ( 包 括 司 机 ), 且 最 大 总 质 量 小 于 2500 KG 的 M1 类 车 辆 。 3. ASM2540 工 况 指 经 预 热 后 的 车 辆 加 速 至 40.0km/h, 测 功 机 以 车 辆 速 度 为 40.0km/h、 加 速 度 为 1.475 m/s2时 的 输 出 功 率 的 25 %作 为 设 定 功 率 对 车 辆 加 载 。 4. 功 率 扫 描 的 目 的 是 为 了 确 定 最 大 轮 边 功 率 和 对 应 的 车 速 及 发 动 机 轮 速 。 5. ASM 工 况 法 排 放 检 测 中 规 定 CO、 HC 的 测 量 采 用 不 透 光 外 吸 收 分 析 方 法 , NO 采 用 分 析 方 法 或 其 它 等效 方 法 。 6. 柴 油 车 排 放 污 染 物 的 检 测 指 标 有 : 功 率 光 吸 收 系 数 氮 氧 化 合 物 。 7. 滤 纸 烟 度 计 测 量 波 许 烟 度 值 , 单 位 是 波 许 值 , 通 常 用 RB 表 示。 8. 不 透 光 计 测 量 光 吸 收 系 数 , 通 常 用 m-1 表 示。 9. 氮 氧 化 合 物 的 单 位 通 常 用 10-6 表 示。 10.柴 油 车 在用 车 加 载 减速 法 检 测 , 排 放 限值 分 别是 : 光 吸 收 系 数 : 1.2m-1 ;氮 氧 化 合 物 : 1500× 10-6 11.对 于 2018 年1 月1 日以 后 生产车 辆 , 如果OBD 检 验不 合 格, 也判定 排 放 检 验不 合 格。 12.加 载 减速 法 功 率 扫 描 过 程中 , 经 修正的 轮 边 功 率 测 量 结果不 得低于 制造厂规 定 的 发 动 机 额定 功 率 的40%, 否则判定 排 放 检 验不 合 格。 13.加 载 减速 法 在检 测 期间, 如果环境温度 超 过 40℃, 应 自动 中 止检 测 , 并且 显示以 下信息:“检 测 暂停-检 测 环境温度 状况 不 适合 进行检 测 ”。 14.加 载 ...

1、当您付费下载文档后,您只拥有了使用权限,并不意味着购买了版权,文档只能用于自身使用,不得用于其他商业用途(如 [转卖]进行直接盈利或[编辑后售卖]进行间接盈利)。
2、本站所有内容均由合作方或网友上传,本站不对文档的完整性、权威性及其观点立场正确性做任何保证或承诺!文档内容仅供研究参考,付费前请自行鉴别。
3、如文档内容存在违规,或者侵犯商业秘密、侵犯著作权等,请点击“违规举报”。

碎片内容

环保试题(新标准)

您可能关注的文档

确认删除?
VIP
微信客服
  • 扫码咨询
会员Q群
  • 会员专属群点击这里加入QQ群
客服邮箱
回到顶部