电脑桌面
添加小米粒文库到电脑桌面
安装后可以在桌面快捷访问

现代物流管理考试题

现代物流管理考试题_第1页
1/9
现代物流管理考试题_第2页
2/9
现代物流管理考试题_第3页
3/9
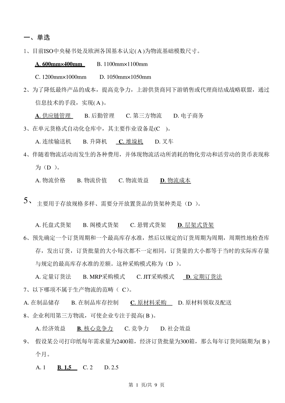
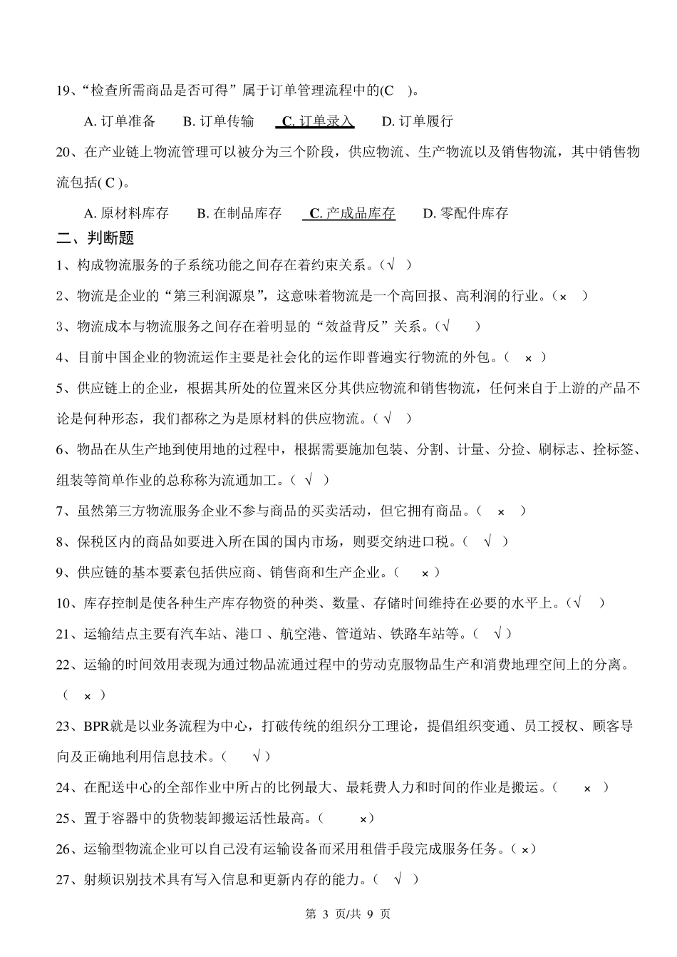
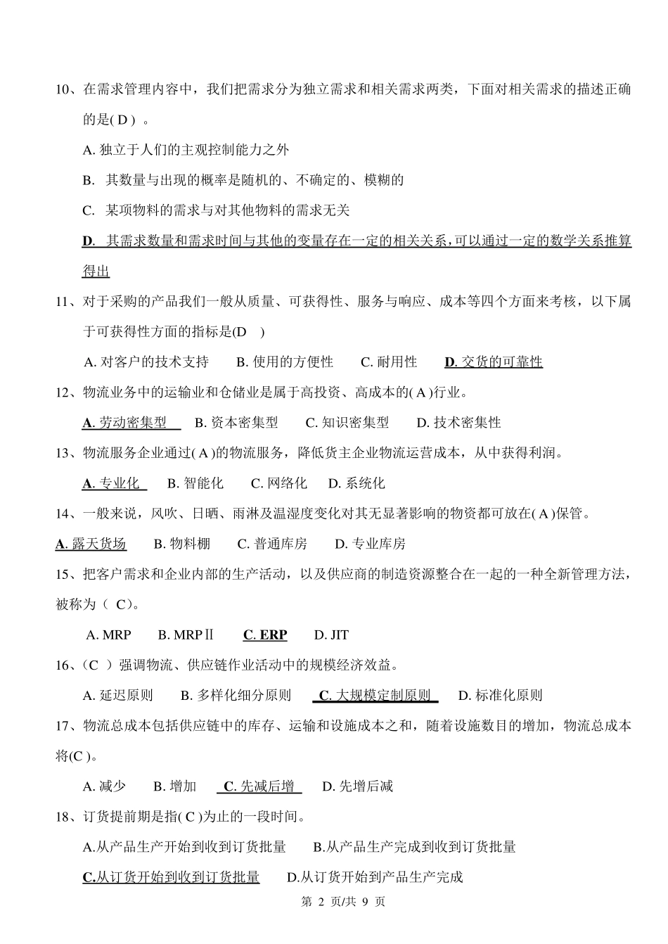
第 1 页/共 9 页 一、单选 1、目前ISO中央秘书处及欧洲各国基本认定( A )为物流基础模数尺寸。 A.600mm×400mm B.1100mm×1100mm C.1200mm×1000mm D.1050mm×1050mm 2、为了降低最终产品的成本,提高竞争力,上游供货商同下游销售或代理商结成战略联盟,通过信息技术的手段,实现( A )。 A.供应链管理 B.后勤管理 C.第三方物流 D.电子商务 3、在单元货格式自动化仓库中,其主要作业设备是(C )。 A.连续输送机 B.升降机 C.堆垛机 D.叉车 4、伴随着物流活动而发生的各种费用,并体现物流活动所消耗的物化劳动和活劳动的货币表现称为(D )。 A.物流价格 B.物流价值 C.物流效益 D.物流成本 5、主要用于存放规格多样、需要分开放置货品的货架种类是(D )。 A.托盘式货架 B.阁楼式货架 C.悬臂式货架 D.层架式货架 6、预先确定一个订货周期和一个最高库存水准,然后以规定的订货周期为周期,周期性地检查库存,发出订货,订货批量的大小每次都不一定相同,订货量的大小都等于当时的实际库存量与规定的最高库存水准的差额。这种采购模式称为(D )。 A.定量订货法 B.MRP采购模式 C.JIT采购模式 D.定期订货法 7、以下哪项不属于生产物流的范畴( C)。 A.在制品储存 B.在制品库存控制 C.原材料采购 D.原材料领取及配送 8、企业利用第三方物流,可使企业专注于提高( B )。 A.经济效益 B.核心竞争力 C.竞争力 D.社会效益 9、 假设某公司打印纸每年需求量为2400箱,经济订货批量为300箱,那么每年订货间隔期为( B )个月。 A.1 B.1.5 C.2 D.2.5 第 2 页 /共 9 页 10、 在 需 求 管 理 内 容 中 , 我 们 把 需 求 分 为 独 立 需 求 和 相 关 需 求 两 类 , 下 面 对 相 关 需 求 的 描 述 正 确的 是 ( D ) 。 A.独 立 于 人 们 的 主 观 控 制 能 力 之 外 B. 其 数 量 与 出 现 的 概 率 是 随 机 的 、 不 确 定 的 、 模 糊 的 C. 某 项 物 料 的 需 求 与 对 其 他 物 料 的 需 求 无 关 D. 其 需 求 数 量 和 需 求 时 间 与 其 他 的 变 量 存 在 一 定 的 相 关 关 系 ,可 以 通 过 一 定 的 数 学 关 系 推 算得 出 11、 对 于 采 购 的 产 品 我 们 一 般 从 质 量 、 可 获 得 性 、 服 务 ...

1、当您付费下载文档后,您只拥有了使用权限,并不意味着购买了版权,文档只能用于自身使用,不得用于其他商业用途(如 [转卖]进行直接盈利或[编辑后售卖]进行间接盈利)。
2、本站所有内容均由合作方或网友上传,本站不对文档的完整性、权威性及其观点立场正确性做任何保证或承诺!文档内容仅供研究参考,付费前请自行鉴别。
3、如文档内容存在违规,或者侵犯商业秘密、侵犯著作权等,请点击“违规举报”。

碎片内容

现代物流管理考试题

确认删除?
VIP
微信客服
  • 扫码咨询
会员Q群
  • 会员专属群点击这里加入QQ群
客服邮箱
回到顶部