电脑桌面
添加小米粒文库到电脑桌面
安装后可以在桌面快捷访问

发电公司开展消防安全专项大检查工作总结VIP免费

发电公司开展消防安全专项大检查工作总结_第1页
1/6
发电公司开展消防安全专项大检查工作总结_第2页
2/6
发电公司开展消防安全专项大检查工作总结_第3页
3/6
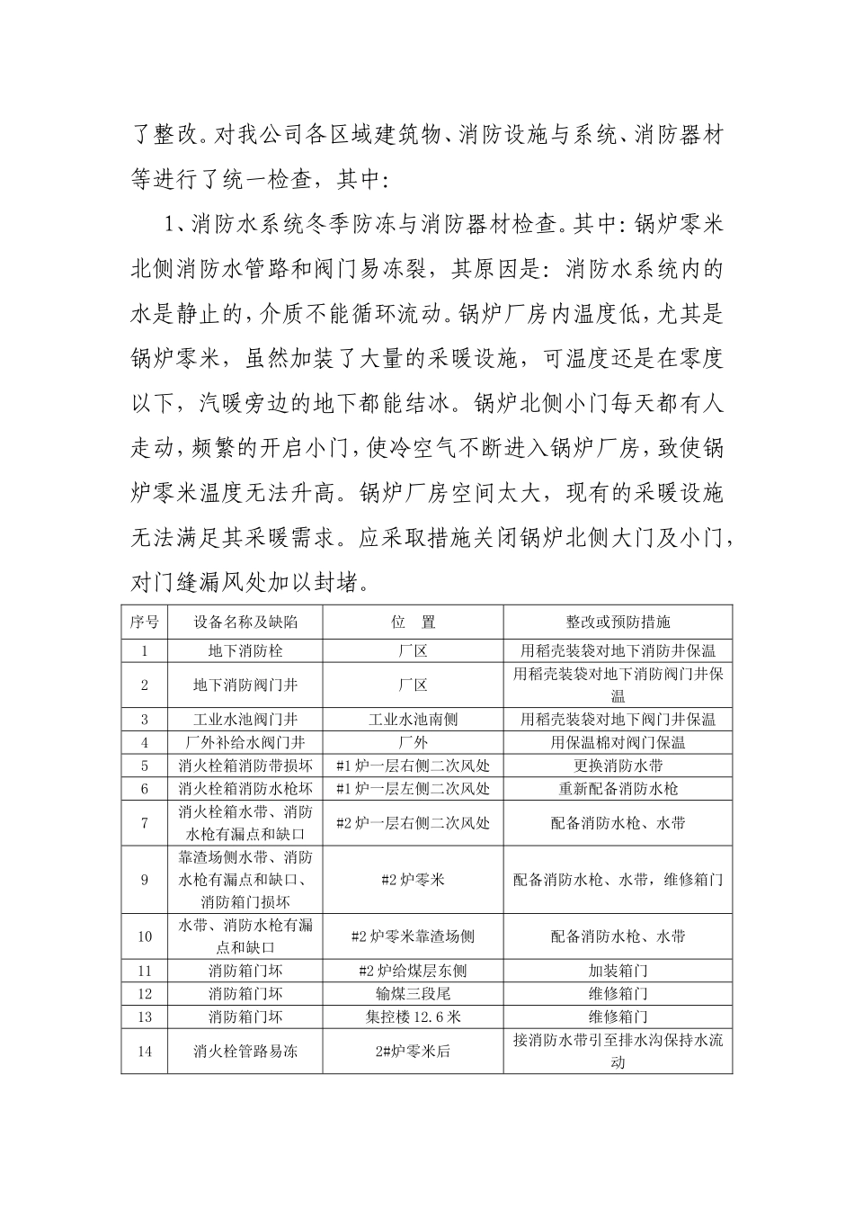
***发电有限责任公司开展消防安全专项大检查工作总结根据集团公司开展消防安全专项大检查,加强消防安全管理的有关要求,杜绝冬季火灾事故发生,吸取上海“11.15”等特大火灾事故教训,***发电有限责任公司组织开展了全公司范围内的火灾隐患排查活动,现将活动开展情况汇报如下:一、成立了以总经理为组长的消防安全专项大检查领导小组。组织召开了公司安全网消防安全专项大检查会议,部署各部门及外委项目部消防安全工作,落实相应职责和任务,开展消防安全隐患排查治理活动。做到全面排查,落实整改,尤其是规范现场作业人员安全防火措施的制定与执行,以及良好的安全作业习惯,做到常抓不懈,贯彻实施。二、消防安全管理方面。消防安全管理组织机构已建立,各级消防安全负责人已列入防火安全委员会,各项消防安全管理制度正逐步完善,各项消防管理资料、台账、记录已建立正进一步完善,重点部位、设备、系统消防管理措施正制定完善,我公司目前消防设施正进行整体验收。整改项目有:序号检查部位存在问题整改措施1生产各区域防火门无身份标识,即无厂家、耐火等级等明确标识进行防火门身份认定,将标签贴于指定位置2消防泵房柴油消防泵油箱下部缺油槽,油箱上无贮存油量标识进行油槽设置并贴上参数标识3主厂房与综合办公楼无应急照明设计改造4制氢站控制室各门无闭门器逐一安装5制氢站查阅设计图纸确认储氢罐间内是否需封闭尽快确认6生产各区域各手动报警装置不易动作维修或更换7主厂房楼梯间需完全分隔、封闭加以封闭8主厂房集控室控制柜各显示功能需彻底检验组织检验9主厂房集控室需设置双电源切换设计并安装10灰库、空压机房设计变更部分需进行报审组织报审11主厂房钢架结构防火处理需检测加以检测并整理报告12主厂房发电部集控室运行人员要进行专业培训制定培训计划并组织实施三、积极开展隐患排查治理。公司各部门所属消防责任区负责人对生产现场、办公和生活场所配备的消防器材进行检查,对不合格的灭火器材及时进行维护或更换。公司安监部对全厂消防设施进行了安全检查,发现问题立即通知进行了整改。对我公司各区域建筑物、消防设施与系统、消防器材等进行了统一检查,其中:1、消防水系统冬季防冻与消防器材检查。其中:锅炉零米北侧消防水管路和阀门易冻裂,其原因是:消防水系统内的水是静止的,介质不能循环流动。锅炉厂房内温度低,尤其是锅炉零米,虽然加装了大量的采暖设施,可温度还是在零度以下,汽暖旁边的地下都能结冰。锅炉北侧小门每天都有人走动,频繁的开启小门,使冷空气不断进入锅炉厂房,致使锅炉零米温度无法升高。锅炉厂房空间太大,现有的采暖设施无法满足其采暖需求。应采取措施关闭锅炉北侧大门及小门,对门缝漏风处加以封堵。序号设备名称及缺陷位置整改或预防措施1地下消防栓厂区用稻壳装袋对地下消防井保温2地下消防阀门井厂区用稻壳装袋对地下消防阀门井保温3工业水池阀门井工业水池南侧用稻壳装袋对地下阀门井保温4厂外补给水阀门井厂外用保温棉对阀门保温5消火栓箱消防带损坏#1炉一层右侧二次风处更换消防水带6消火栓箱消防水枪坏#1炉一层左侧二次风处重新配备消防水枪7消火栓箱水带、消防水枪有漏点和缺口#2炉一层右侧二次风处配备消防水枪、水带9靠渣场侧水带、消防水枪有漏点和缺口、消防箱门损坏#2炉零米配备消防水枪、水带,维修箱门10水带、消防水枪有漏点和缺口#2炉零米靠渣场侧配备消防水枪、水带11消防箱门坏#2炉给煤层东侧加装箱门12消防箱门坏输煤三段尾维修箱门13消防箱门坏集控楼12.6米维修箱门14消火栓管路易冻2#炉零米后接消防水带引至排水沟保持水流动15部分灭火器不在标志牌下锅炉、汽机补齐缺额,归位2、重点防火部位检查。氢站、燃油区及油系统、氢系统、乙炔系统、电缆夹层等易燃易爆物品重点防范区域进行了细致检查。其中:清理了氧气瓶、乙炔瓶存放区周围杂物,尤其是易燃物;对电缆夹层封堵情况进行了排查,包括其他生产区域电缆出入口;制氢站用电情况盘查,对各灯具缺陷提出了整改;对燃油区渗油设备通知设备部尽快处理;对油系统与氢系统周围情况进行检查,清理不规范电源线。3、员工公寓和外委项目部生活区域用...

1、当您付费下载文档后,您只拥有了使用权限,并不意味着购买了版权,文档只能用于自身使用,不得用于其他商业用途(如 [转卖]进行直接盈利或[编辑后售卖]进行间接盈利)。
2、本站所有内容均由合作方或网友上传,本站不对文档的完整性、权威性及其观点立场正确性做任何保证或承诺!文档内容仅供研究参考,付费前请自行鉴别。
3、如文档内容存在违规,或者侵犯商业秘密、侵犯著作权等,请点击“违规举报”。

碎片内容

发电公司开展消防安全专项大检查工作总结

您可能关注的文档

确认删除?
VIP
微信客服
  • 扫码咨询
会员Q群
  • 会员专属群点击这里加入QQ群
客服邮箱
回到顶部