电脑桌面
添加小米粒文库到电脑桌面
安装后可以在桌面快捷访问

美的内部资料继电器驱动电路设计指引(原标准号03.054)

美的内部资料继电器驱动电路设计指引(原标准号03.054)_第1页
1/6
美的内部资料继电器驱动电路设计指引(原标准号03.054)_第2页
2/6
美的内部资料继电器驱动电路设计指引(原标准号03.054)_第3页
3/6
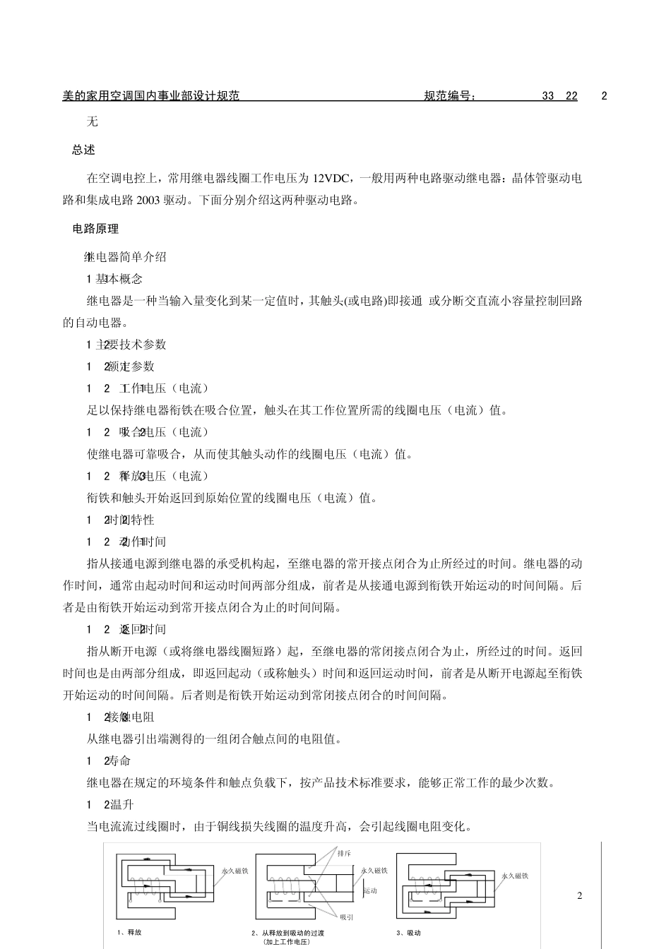
美的家用空调国内事业部设计规范 规范编号:QMN-J33.226-2009 1 继电器驱动电路设计指引 (发布日期:2009-05-04) 1 范围 本设计指引对继电器驱动电路的电路原理,各器件的参数计算选择,相关技术要求和实际使用中的有关问题进行了阐述。 本设计指引适用于美的家用空调国内事业部的继电器驱动电路的设计。 2 规范性引用文件 下列文件中的条款通过本标准的引用而成为本标准的条款。凡是注日期的引用文件,其随后所有的修改单(不包括勘误的内容)或修订版均不适用于本标准,然而,鼓励根据本标准达成协议的各方研究是否可使用这些文件的最新版本。凡是不注日期的引用文件,其最新版本适用于本标准。 QMN-J52.058 继电器(原标准号 05.144) QMN-J52.007 双极型晶体三极管技术条件(原标准号 05.159) 3 定义 美的家用空调国内事业部设计规范 规范编号:QMN-J33.226-2009 2 NSSNNS永久磁铁NSSNSN永久磁铁EN排斥吸引运动永久磁铁NNESSSN1、释放2、从释放到吸动的过渡 (加上工作电压)3、吸动无 4 总述 在空调电控上,常用继电器线圈工作电压为12VDC,一般用两种电路驱动继电器:晶体管驱动电路和集成电路2003 驱动。下面分别介绍这两种驱动电路。 5 电路原理 5.1 继电器简单介绍 5.1.1 基本概念 继电器是一种当输入量变化到某一定值时,其触头(或电路)即接通 或分断交直流小容量控制回路的自动电器。 5.1.2 主要技术参数 5.1.2.1 额定参数 5.1.2.1.1 工作电压(电流) 足以保持继电器衔铁在吸合位置,触头在其工作位置所需的线圈电压(电流)值。 5.1.2.1.2 吸合电压(电流) 使继电器可靠吸合,从而使其触头动作的线圈电压(电流)值。 5.1.2.1.3 释放电压(电流) 衔铁和触头开始返回到原始位置的线圈电压(电流)值。 5.1.2.2 时间特性 5.1.2.2.1 动作时间 指从接通电源到继电器的承受机构起,至继电器的常开接点闭合为止所经过的时间。继电器的动作时间,通常由起动时间和运动时间两部分组成,前者是从接通电源到衔铁开始运动的时间间隔。后者是由衔铁开始运动到常开接点闭合为止的时间间隔。 5.1.2.2.2 返回时间 指从断开电源(或将继电器线圈短路)起,至继电器的常闭接点闭合为止,所经过的时间。返回时间也是由两部分组成,即返回起动(或称触头)时间和返回运动时间,前者是从断开电源起至衔铁开始运动的时间间隔。后者则是衔铁开始运动到常闭接点闭合的时间间隔。 5.1.2.3 接触...

1、当您付费下载文档后,您只拥有了使用权限,并不意味着购买了版权,文档只能用于自身使用,不得用于其他商业用途(如 [转卖]进行直接盈利或[编辑后售卖]进行间接盈利)。
2、本站所有内容均由合作方或网友上传,本站不对文档的完整性、权威性及其观点立场正确性做任何保证或承诺!文档内容仅供研究参考,付费前请自行鉴别。
3、如文档内容存在违规,或者侵犯商业秘密、侵犯著作权等,请点击“违规举报”。

碎片内容

美的内部资料继电器驱动电路设计指引(原标准号03.054)

确认删除?
VIP
微信客服
  • 扫码咨询
会员Q群
  • 会员专属群点击这里加入QQ群
客服邮箱
回到顶部