电脑桌面
添加小米粒文库到电脑桌面
安装后可以在桌面快捷访问

大型活动策划书_详细参考

大型活动策划书_详细参考_第1页
1/6
大型活动策划书_详细参考_第2页
2/6
大型活动策划书_详细参考_第3页
3/6
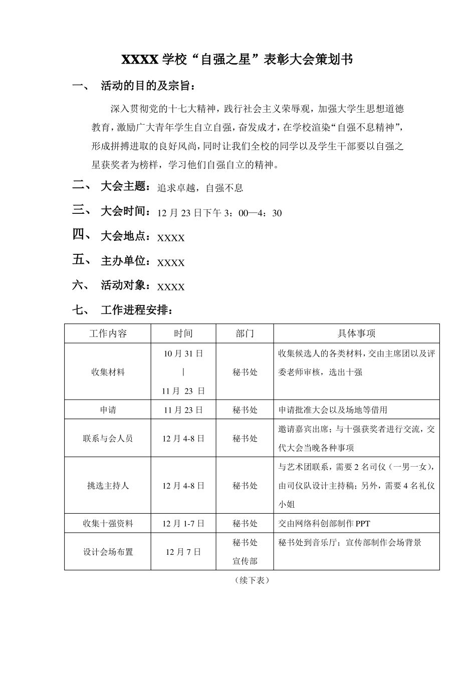
XXXX 学校“自强之星”表彰大会策划书一、 活动的目的及宗旨:深入贯彻党的十七大精神,践行社会主义荣辱观,加强大学生思想道德教育,激励广大青年学生自立自强,奋发成才,在学校渲染“自强不息精神”,形成拼搏进取的良好风尚,同时让我们全校的同学以及学生干部要以自强之星获奖者为榜样,学习他们自强自立的精神。二、 大会主题:追求卓越,自强不息三、 大会时间:12 月 23 日下午 3:00—4:30四、 大会地点:XXXX五、 主办单位:XXXX六、 活动对象:XXXX七、 工作进程安排:工作内容时间10 月 31 日收集材料︱11 月 23 日申请联系与会人员11 月 23 日12 月 4-8 日秘书处秘书处代大会当晚各种事项与艺术团联系,需要 2 名司仪(一男一女),挑选主持人12 月 4-8 日秘书处由司仪队设计主持稿;另外,需要 4 名礼仪小姐收集十强资料设计会场布置12 月 1-7 日12 月 7 日宣传部(续下表)秘书处秘书处交由网络科创部制作 PPT秘书处到音乐厅;宣传部制作会场背景申请批准大会以及场地等借用邀请嘉宾出席;与十强获奖者进行交流,交秘书处部门具体事项收集候选人的各类材料,交由主席团以及评委老师审核,选出十强(续上表)确定观众名单租借物资12 月 4-7 日12 月 4-8 日秘书处秘书处第一、第二届自强之星候选人当观众租借大会所需各类物品各部门派 2 名干事于 22 日晚进行会场布置,会场布置12 月 22 日各部门其中宣传部负责背景制作,舞台策划部负责灯光音响的调试投影仪的使用调试第二届自强之星12 月 23 日表彰大会清场后期工作安排12 月 23 日12 月 23-27 日各部门秘书处作,对本次大会工作作详细总结各部门派 2 名干事会后留下清场秘书处收集大会影像资料,做好各类返还工∕∕12 月 23 日舞台策划部负责调控大会进程中舞台效果及灯光音响2韶关学院第二届“自强之星”表彰大会材料八、大会流程:时间大会安排出席人员签到大会正式开始 15:001、全体肃立,奏唱国歌2、主持人介绍出席这次晚会的嘉宾3、请校领导讲话4、请市妇联领导讲话上台讲话5、颁发十佳“自强之星”6、请市妇联、市民政局、市福彩公司领地点2009 年 12 月 23 日(星期三)下午15:00—16:45导为自强之星颁发证书和助学金7、自强之星代表发表获奖感言8、请校团委书记为自强之星授书9、请学校领导为自强之星志愿者服务队授旗10、志愿者队伍宣誓11、请与会领导嘉宾和自强之星获奖者合影留念附录 1...

1、当您付费下载文档后,您只拥有了使用权限,并不意味着购买了版权,文档只能用于自身使用,不得用于其他商业用途(如 [转卖]进行直接盈利或[编辑后售卖]进行间接盈利)。
2、本站所有内容均由合作方或网友上传,本站不对文档的完整性、权威性及其观点立场正确性做任何保证或承诺!文档内容仅供研究参考,付费前请自行鉴别。
3、如文档内容存在违规,或者侵犯商业秘密、侵犯著作权等,请点击“违规举报”。

碎片内容

大型活动策划书_详细参考

您可能关注的文档

确认删除?
VIP
微信客服
  • 扫码咨询
会员Q群
  • 会员专属群点击这里加入QQ群
客服邮箱
回到顶部