电脑桌面
添加小米粒文库到电脑桌面
安装后可以在桌面快捷访问

ACS880多段速参数设置

ACS880多段速参数设置_第1页
1/7
ACS880多段速参数设置_第2页
2/7
ACS880多段速参数设置_第3页
3/7
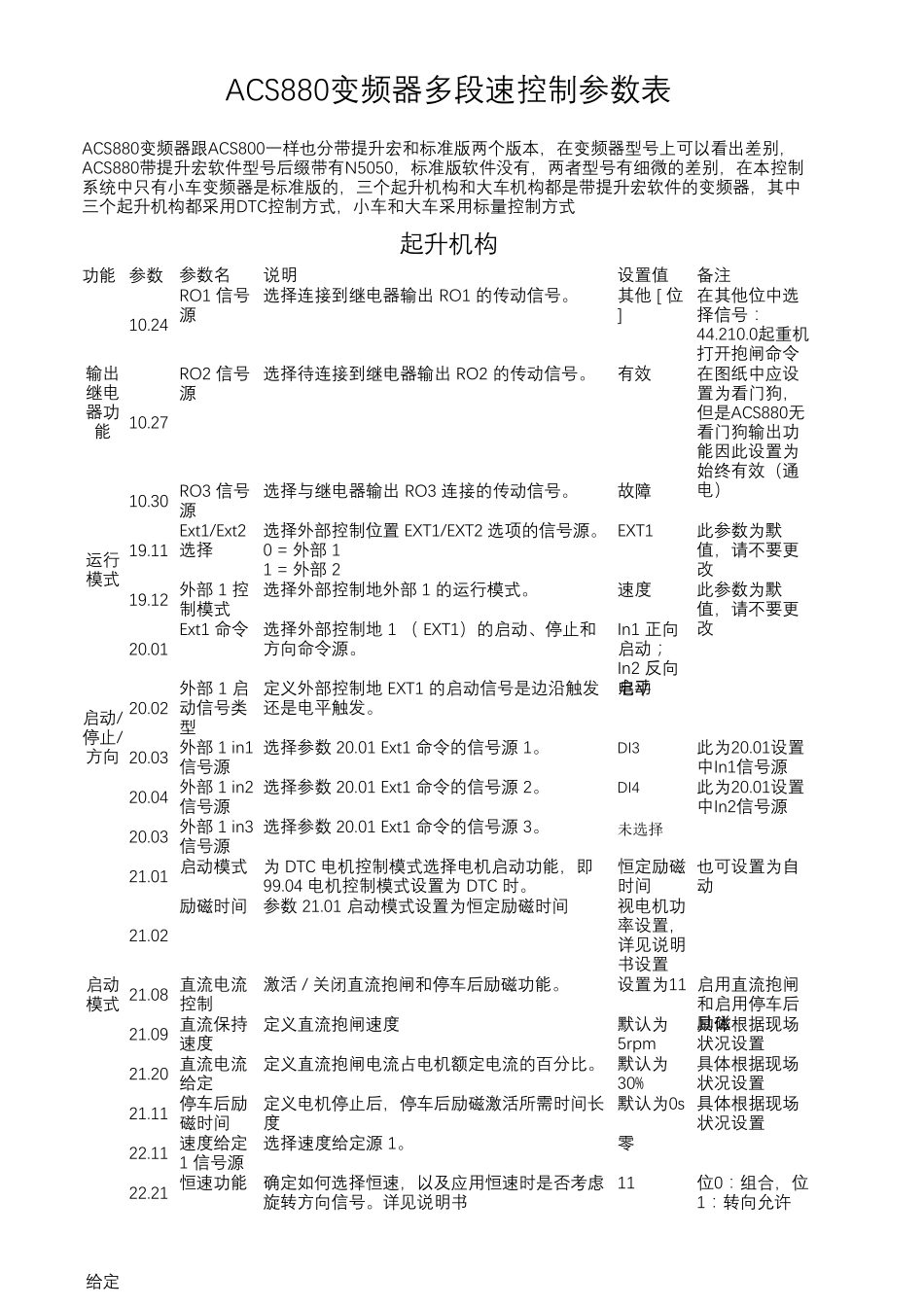
功 能参 数参 数 名说 明设 置 值备 注10.24RO1 信 号源选 择 连 接 到 继 电 器 输 出 RO1 的 传 动 信 号 。其 他 [ 位]在 其 他 位 中 选择 信 号 :44.210.0起 重 机打 开 抱 闸 命 令10.27RO2 信 号源选 择 待 连 接 到 继 电 器 输 出 RO2 的 传 动 信 号 。有 效在 图 纸 中 应 设置 为 看 门 狗 ,但 是 ACS880无看 门 狗 输 出 功能 因 此 设 置 为始 终 有 效 ( 通电 )10.30 RO3 信 号源选 择 与 继 电 器 输 出 RO3 连 接 的 传 动 信 号 。故 障19.11Ext1/Ext2选 择选 择 外 部 控 制 位 置 EXT1/EXT2 选 项 的 信 号 源 。0 = 外 部 11 = 外 部 2EXT1此 参 数 为 默值 , 请 不 要 更改19.12 外 部 1 控制 模 式选 择 外 部 控 制 地 外 部 1 的 运 行 模 式 。速 度此 参 数 为 默值 , 请 不 要 更改20.01Ext1 命 令选 择 外 部 控 制 地 1 ( EXT1) 的 启 动 、 停 止 和方 向 命 令 源 。In1 正 向启 动 ;In2 反 向启 动20.02外 部 1 启动 信 号 类型定 义 外 部 控 制 地 EXT1 的 启 动 信 号 是 边 沿 触 发还 是 电 平 触 发 。电 平20.03 外 部 1 in1信 号 源选 择 参 数 20.01 Ext1 命 令 的 信 号 源 1。DI3此 为 20.01设 置中 In1信 号 源20.04 外 部 1 in2信 号 源选 择 参 数 20.01 Ext1 命 令 的 信 号 源 2。DI4此 为 20.01设 置中 In2信 号 源20.03 外 部 1 in3信 号 源选 择 参 数 20.01 Ext1 命 令 的 信 号 源 3。未选择21.01 启 动 模 式为 DTC 电 机 控 制 模 式 选 择 电 机 启 动 功 能 , 即99.04 电 机 控 制 模 式 设 置 为 DTC 时 。恒 定 励 磁时 间也 可 设 置 为 自动21.02励 磁 时 间参 数 21.01 启 动 模 式 设 置 为 恒 定 励 磁 时 间视 电 机 功率 设 置 ,详 见 说 明书 设 置21.08 直 流 电 流控 制激 活 / 关 闭 直 流 抱 闸 和 停 车 后 励 磁 功 能 。设 置 为 11 启 用直 流 抱 闸和 启 用停 车 后励 磁21.09 直 流 保持速 度定 义 直 流 ...

1、当您付费下载文档后,您只拥有了使用权限,并不意味着购买了版权,文档只能用于自身使用,不得用于其他商业用途(如 [转卖]进行直接盈利或[编辑后售卖]进行间接盈利)。
2、本站所有内容均由合作方或网友上传,本站不对文档的完整性、权威性及其观点立场正确性做任何保证或承诺!文档内容仅供研究参考,付费前请自行鉴别。
3、如文档内容存在违规,或者侵犯商业秘密、侵犯著作权等,请点击“违规举报”。

碎片内容

ACS880多段速参数设置

确认删除?
VIP
微信客服
  • 扫码咨询
会员Q群
  • 会员专属群点击这里加入QQ群
客服邮箱
回到顶部