电脑桌面
添加小米粒文库到电脑桌面
安装后可以在桌面快捷访问

CTC车务终端简明操作手册

CTC车务终端简明操作手册_第1页
1/8
CTC车务终端简明操作手册_第2页
2/8
CTC车务终端简明操作手册_第3页
3/8
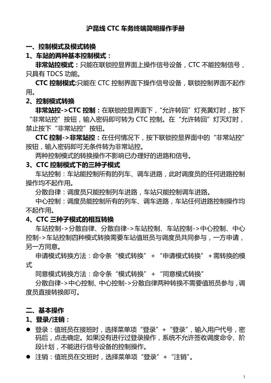
1 沪 昆 线 CTC 车 务 终 端 简 明 操 作 手 册 一 、控制模式及模式转换 1、车 站的两种基本控制模式: 非常站控模式:只 能 在 联 锁 控 显 界 面 上 操 作 信 号 设 备 , CTC 不 能 控 制 信 号 ,只 具 有 TDCS 功 能 。 CTC 控制模式:只 能 在 CTC 控 制 界 面 下 操 作 信 号 设 备 , 联 锁 控 制 界 面 不 起 作用 。 2、控制模式转换 非常站控->CTC 控制:在 联 锁 控 显 界 面 下 ,“允许转回”灯亮黄灯时, 按下“非常站控 ”按钮, 输入密码即可转为 CTC 控 制 。 在 “允许转回”灯灭灯时,禁止按下 “非常站控 ”按钮。 CTC 控制->非常站控:在 任何情况下 , 按下 联 锁 控 显 界 面 中的“非常站控 ”按钮, 输入密码即可无条件转为非常站控 。 两种控 制 模式的转换操 作 不 影响已办理好的进路和信 号 。 3、CTC 控制模式下的三种子模式 车站控 制 :车站能 控 制 所有 的列车、调车进路, 此时调度员的任何进路控 制操 作 均不 起 作 用 。 分散自律:调度员只 能 控 制 列车进路, 车站只 能 控 制 调车进路。 中心控 制 :调度员能 控 制 所有 的列车、调车进路, 车站任何进路控 制 操 作 均不 起 作 用 。 4、CTC 三种子模式的相互转换 车站控 制 ->分散自律、分散自律->车站控 制 、车站控 制 ->中心控 制 、中心控 制 ->车站控 制 四种模式转换需要车站值班员与调度员共同参与, 一方申请,另一方同意。 申请模式转换方法:命令条“模式转换”+“申请模式转换”+需转换的模式 同意模式转换方法:命令条“模式转换”+“同意模式转换” 分散自律->中心控 制 、中心控 制 ->分散自律两种转换不 需要值班员参与, 调度员直接转换即可。 二、基本操 作 1、登录/注销:  登录:值班员在 接班时, 选择菜单项“登录”+“登录”, 输入用 户代号 , 密码后, 点击确定。 如果没有 进行过登录操 作 , 系统不 允许签收调度命令、阶段计划, 不 能 进行信 号 设 备 的控 制 操 作 。  注销:值班员在 交班时, 选择菜单项“登录”+“注销”。 2 2、用户管理: 选 择 菜 单 项 “工具”+“用户管理”。只有在以管理员身份登录时,才可以在用户管理界面中进行操作,修改用户代...

1、当您付费下载文档后,您只拥有了使用权限,并不意味着购买了版权,文档只能用于自身使用,不得用于其他商业用途(如 [转卖]进行直接盈利或[编辑后售卖]进行间接盈利)。
2、本站所有内容均由合作方或网友上传,本站不对文档的完整性、权威性及其观点立场正确性做任何保证或承诺!文档内容仅供研究参考,付费前请自行鉴别。
3、如文档内容存在违规,或者侵犯商业秘密、侵犯著作权等,请点击“违规举报”。

碎片内容

CTC车务终端简明操作手册

确认删除?
VIP
微信客服
  • 扫码咨询
会员Q群
  • 会员专属群点击这里加入QQ群
客服邮箱
回到顶部