电脑桌面
添加小米粒文库到电脑桌面
安装后可以在桌面快捷访问

Fanuc系统回零原理及问题处理小结

Fanuc系统回零原理及问题处理小结_第1页
1/6
Fanuc系统回零原理及问题处理小结_第2页
2/6
Fanuc系统回零原理及问题处理小结_第3页
3/6
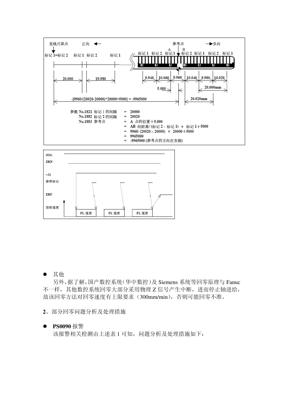
Fanuc 系统回零原理及问题处理小结 1、回零原理及报警相关检测 z 有挡块回零 原理: 有挡块回零原理如下图 1 所示,进入 REF 方式后,轴以快速移动速度移动,并在此过程中捕捉 Z 相信号(实线所示),当系统捕捉到 Z 相信号时(此时诊断DNG201#6 置 1),根据参考计数器容量(参数 NO.1821)的设定值,即可推算出栅格位置(虚线所示,栅格偏移量为 0),同时诊断 DNG304 开始循环计数(循环计数量为参考计数器容量)。当撞到挡块后,轴开始减速。当脱离挡块,轴停止在最近的栅格处(参考点偏移量为 0)。 报警相关检测: 表 1 报警号 信息 报警相关检测 PS0090 未完成回参考点 1、 在撞到挡块前,系统没有捕捉到 Z相信号,轴栅格位置尚未建立。 2、 在撞到挡块前,轴移动的跟随误差(诊断 DNG300)小于参数 NO.1836的设定值(默认值为128)。 z 无挡块回零 原理: 无挡块回零先在 JOG 方式下移动一段距离(至少扫描过一个 Z 相信号)已 捕捉 Z 相信号,与有挡块回零原理类似,系统根据参考计数器容量的设定值,即可推算出栅格位置。切换至 REF 方式,系统根据之前建立的栅格位置,将轴移动至下一栅格的位置,完成回零动作。 报警相关检测: 表 2 报警号 信息 报警相关检测 PS0090 未完成回参考点 1、 在 JOG 方式移动中,系统没有捕捉到 Z 相信号,轴栅格位置尚未建立。2、 在 JOG 方式移动中,轴移动的跟随误差(诊断 DNG300)小于参数NO.1836 的设定值(默认值为 128)。 图1 z 距离码回零 原理: 距离码光栅尺上任意Z 相信号刻线分别有标记1(Mark1)和标记2(Mark2), 如下图2 所示,标记1 间的距离与标记2 间的距离有微量的偏差。原理上,只需扫描过任意连续的3 个Z 相信号,即可推算出当前在直线尺坐标上的位置。 系统距离码回零动作如下图3 所示,在REF 方式下,移动轴扫描过任意连续的3 个Z 相信号,根据参数设定的标记1 间及标记2 间的距离,系统可推算出直线尺原点,而后根据参考点的偏离量(参数NO.1883 及NO.1884)即可建立参考点,完成回零动作。 报警相关检测: 表3 报警号 信息 报警相关检测 DS1449 参数设置参考点间隔不一致 1 、 实 际 的参照 标记间隔与参数(NO.1821、NO.1882)中所设定的参照标记间隔不一致。 z 其他 另外,据了解,国产数控系统(华中数控)及Siemens 系统等回零原理与Fanuc不一样,其他数控系...

1、当您付费下载文档后,您只拥有了使用权限,并不意味着购买了版权,文档只能用于自身使用,不得用于其他商业用途(如 [转卖]进行直接盈利或[编辑后售卖]进行间接盈利)。
2、本站所有内容均由合作方或网友上传,本站不对文档的完整性、权威性及其观点立场正确性做任何保证或承诺!文档内容仅供研究参考,付费前请自行鉴别。
3、如文档内容存在违规,或者侵犯商业秘密、侵犯著作权等,请点击“违规举报”。

碎片内容

Fanuc系统回零原理及问题处理小结

您可能关注的文档

确认删除?
VIP
微信客服
  • 扫码咨询
会员Q群
  • 会员专属群点击这里加入QQ群
客服邮箱
回到顶部