电脑桌面
添加小米粒文库到电脑桌面
安装后可以在桌面快捷访问

消防给水及消火栓系统

消防给水及消火栓系统_第1页
1/6
消防给水及消火栓系统_第2页
2/6
消防给水及消火栓系统_第3页
3/6
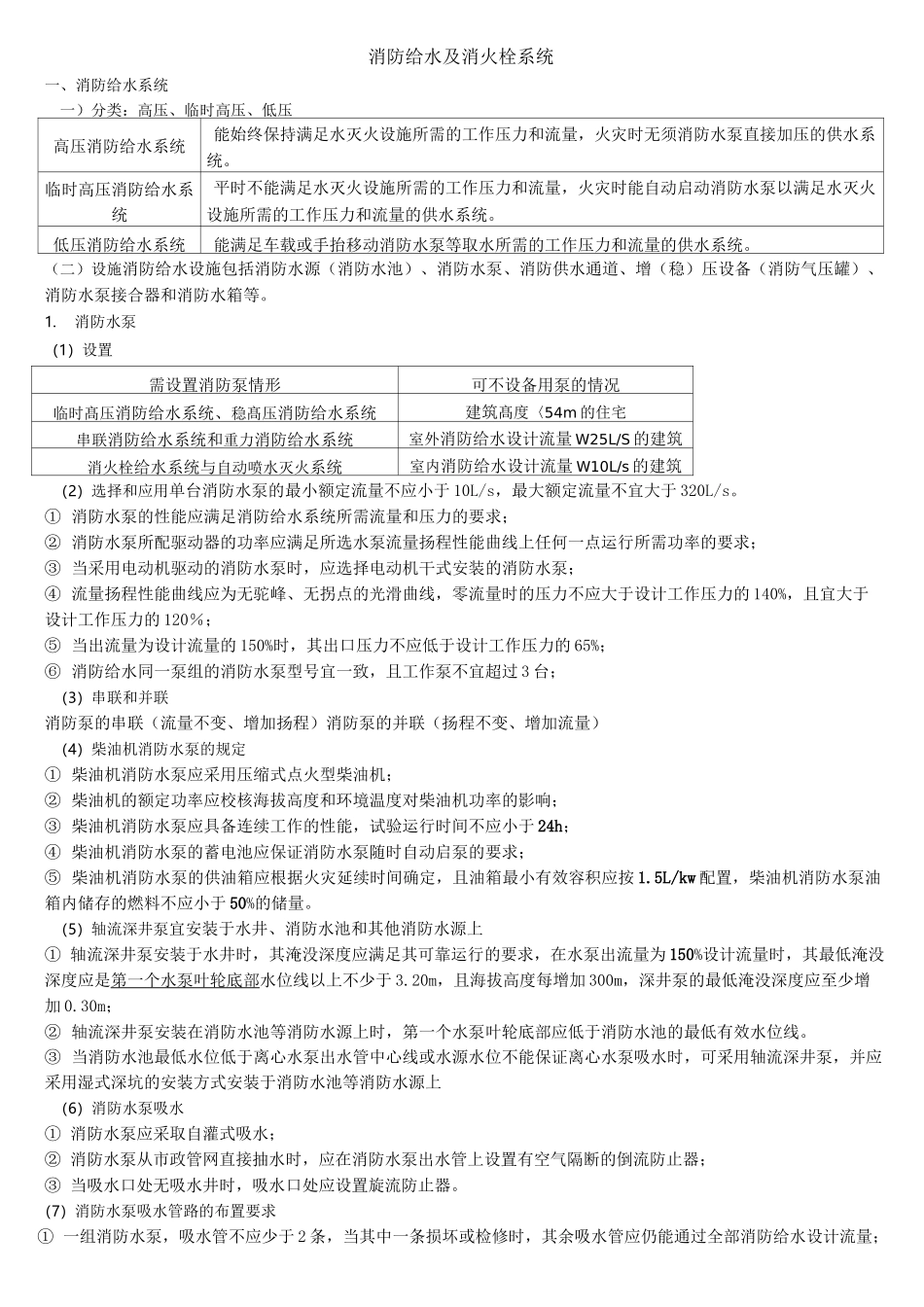
消防给水及消火栓系统一、消防给水系统一)分类:高压、临时高压、低压高压消防给水系统能始终保持满足水灭火设施所需的工作压力和流量,火灾时无须消防水泵直接加压的供水系统。临时高压消防给水系统平时不能满足水灭火设施所需的工作压力和流量,火灾时能自动启动消防水泵以满足水灭火设施所需的工作压力和流量的供水系统。低压消防给水系统能满足车载或手抬移动消防水泵等取水所需的工作压力和流量的供水系统。(二)设施消防给水设施包括消防水源(消防水池)、消防水泵、消防供水通道、增(稳)压设备(消防气压罐)、消防水泵接合器和消防水箱等。1.消防水泵(1)设置需设置消防泵情形可不设备用泵的情况临时髙压消防给水系统、稳髙压消防给水系统建筑髙度〈54m 的住宅串联消防给水系统和重力消防给水系统室外消防给水设计流量 W25L/S 的建筑消火栓给水系统与自动喷水灭火系统室内消防给水设计流量 W10L/s 的建筑(2)选择和应用单台消防水泵的最小额定流量不应小于 10L/s,最大额定流量不宜大于 320L/s。① 消防水泵的性能应满足消防给水系统所需流量和压力的要求;② 消防水泵所配驱动器的功率应满足所选水泵流量扬程性能曲线上任何一点运行所需功率的要求;③ 当采用电动机驱动的消防水泵时,应选择电动机干式安装的消防水泵;④ 流量扬程性能曲线应为无驼峰、无拐点的光滑曲线,零流量时的压力不应大于设计工作压力的 140%,且宜大于设计工作压力的 120%;⑤ 当出流量为设计流量的 150%时,其出口压力不应低于设计工作压力的 65%;⑥ 消防给水同一泵组的消防水泵型号宜一致,且工作泵不宜超过 3 台;(3)串联和并联消防泵的串联(流量不变、增加扬程)消防泵的并联(扬程不变、增加流量)(4)柴油机消防水泵的规定① 柴油机消防水泵应采用压缩式点火型柴油机;② 柴油机的额定功率应校核海拔高度和环境温度对柴油机功率的影响;③ 柴油机消防水泵应具备连续工作的性能,试验运行时间不应小于 24h;④ 柴油机消防水泵的蓄电池应保证消防水泵随时自动启泵的要求;⑤ 柴油机消防水泵的供油箱应根据火灾延续时间确定,且油箱最小有效容积应按 1.5L/kw 配置,柴油机消防水泵油箱内储存的燃料不应小于 50%的储量。(5)轴流深井泵宜安装于水井、消防水池和其他消防水源上① 轴流深井泵安装于水井时,其淹没深度应满足其可靠运行的要求,在水泵出流量为 150%设计流量时,其最低淹没深度应是第一个水泵叶轮底部...

1、当您付费下载文档后,您只拥有了使用权限,并不意味着购买了版权,文档只能用于自身使用,不得用于其他商业用途(如 [转卖]进行直接盈利或[编辑后售卖]进行间接盈利)。
2、本站所有内容均由合作方或网友上传,本站不对文档的完整性、权威性及其观点立场正确性做任何保证或承诺!文档内容仅供研究参考,付费前请自行鉴别。
3、如文档内容存在违规,或者侵犯商业秘密、侵犯著作权等,请点击“违规举报”。

碎片内容

消防给水及消火栓系统

您可能关注的文档

确认删除?
VIP
微信客服
  • 扫码咨询
会员Q群
  • 会员专属群点击这里加入QQ群
客服邮箱
回到顶部