电脑桌面
添加小米粒文库到电脑桌面
安装后可以在桌面快捷访问

免疫抗衰及免疫细胞储存应用前景

免疫抗衰及免疫细胞储存应用前景_第1页
1/17
免疫抗衰及免疫细胞储存应用前景_第2页
2/17
免疫抗衰及免疫细胞储存应用前景_第3页
3/17
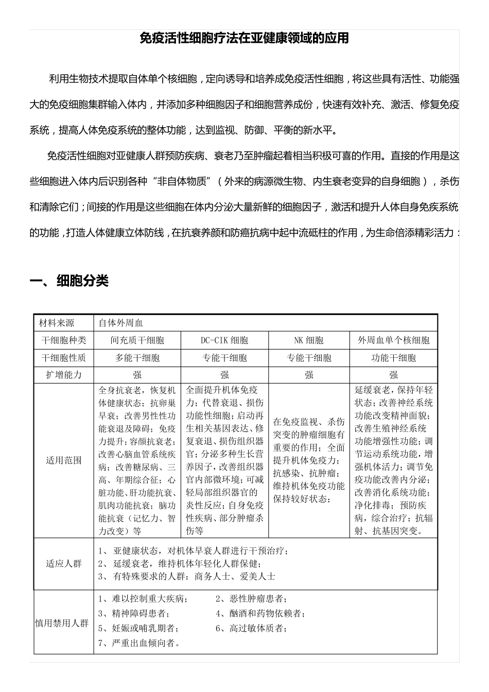
免 疫 活 性 细 胞 疗 法 在 亚 健 康 领 域 的 应 用 利 用 生 物 技 术 提 取 自 体 单 个 核 细 胞 , 定 向 诱 导 和 培 养 成 免 疫 活 性 细 胞 , 将 这 些 具 有 活 性 、 功 能 强大 的 免 疫 细 胞 集 群 输 入 体 内 , 并 添 加 多 种 细 胞 因 子 和 细 胞 营 养 成 份 , 快 速 有 效 补 充 、 激 活 、 修 复 免 疫系 统 , 提 高 人 体 免 疫 系 统 的 整 体 功 能 , 达 到 监 视 、 防 御 、 平 衡 的 新 水 平 。 免 疫 活 性 细 胞 对 亚 健 康 人 群 预 防 疾 病 、 衰 老 乃 至 肿 瘤 起 着 相 当 积 极 可 喜 的 作 用 。 直 接 的 作 用 是 这些 细 胞 进 入 体 内 后 识 别 各 种 “非自 体 物 质”(外来的 病 源微生 物 、 内 生 衰 老 变异的 自 身细 胞 ), 杀伤和 清除它们;间接 的 作 用 是 这 些 细 胞 在体 内 分泌大 量新 鲜的 细 胞 因 子 , 激 活 和 提 升人 体 自 身免 疾 系 统的 功 能 , 打造人 体 健 康 立体 防 线, 在抗衰 养 颜和 防 癌抗病 中起 中流砥柱的 作 用 , 为生 命倍添 精彩活 力: 一 、 细 胞 分类 材料来源 自体外周血 干细胞种类 间充质干细胞 DC-CIK 细胞 NK 细胞 外周血单个核细胞 干细胞性质 多能干细胞 专能干细胞 专能干细胞 功能干细胞 扩增能力 强 强 强 强 适用范围 全身抗衰老,恢复机体健康状态;抗卵巢早衰;改善男性性功能衰退及障碍;免疫力提升;容颜抗衰老;改善心脑血管系统疾病;改善糖尿病、三高、年期综合征;心脏功能、肝功能抗衰、肌肉功能抗衰;脑功能抗衰(记忆力、智力改变)等 全面提升机体免疫力;代替衰退、损伤功能性细胞;启动再生相关基因表达、修复衰退、损伤组织器官;分泌多种生长营养因子,改善组织器官内部微环境;可减轻局部组织器官的炎性反应;自身免疫性疾病、部分肿瘤杀伤等 在免疫监视、杀伤突变的肿瘤细胞有重要的作用;全面提升机体免疫力;抗感染、抗肿瘤;维持机体免疫功能保持较好状态; 延缓衰老,保持年轻状态;改善神经系统功能改变精神面貌;改善生殖神经系统功能增强性功能;调节运动系统功能,增强机体活力;调节免疫...

1、当您付费下载文档后,您只拥有了使用权限,并不意味着购买了版权,文档只能用于自身使用,不得用于其他商业用途(如 [转卖]进行直接盈利或[编辑后售卖]进行间接盈利)。
2、本站所有内容均由合作方或网友上传,本站不对文档的完整性、权威性及其观点立场正确性做任何保证或承诺!文档内容仅供研究参考,付费前请自行鉴别。
3、如文档内容存在违规,或者侵犯商业秘密、侵犯著作权等,请点击“违规举报”。

碎片内容

免疫抗衰及免疫细胞储存应用前景

小辰6+ 关注
实名认证
内容提供者

出售各种资料和文档

相关文档

确认删除?
VIP
微信客服
  • 扫码咨询
会员Q群
  • 会员专属群点击这里加入QQ群
客服邮箱
回到顶部