电脑桌面
添加小米粒文库到电脑桌面
安装后可以在桌面快捷访问

喷漆行业安全隐患整改措施对照2015版

喷漆行业安全隐患整改措施对照2015版_第1页
1/10
喷漆行业安全隐患整改措施对照2015版_第2页
2/10
喷漆行业安全隐患整改措施对照2015版_第3页
3/10
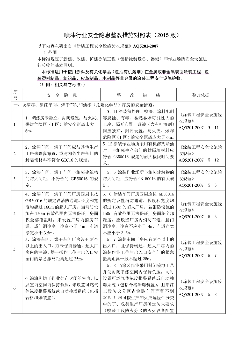
1 喷漆行业安全隐患整改措施对照表(2015 版) 以下内容主要出自《涂装工程安全设施验收规范》AQ5201-2007 1 范围 本标准规定了新建、改建、扩建涂装工程(包括涂装设备、器械)和作业场所安全设施进行验收的基本原则。 本标准适用于使用涂料及有关化学品(包括有机溶剂)在金属或非金属表面涂装工程,包装塑料制品、纺织品、皮革制品、木制品等非金属的涂装工程安全设施验收。 (后附:相关其它标准:) 序号 安 全 隐 患 整 改 措 施 整改依据 一、调漆房、涂漆车间、烘干车间和油漆(危险化学品)库房的安全措施。 1 1.调漆房未独立、封闭设置,与火灾、爆炸危险区(1 区)的安全距离未大于6m。 5.11 涂装前处理、喷漆、涂料配制等腐蚀、有毒、易燃易爆可能性大的工序,隔开布置,调漆(含有机溶剂)间应独立,封闭设置,与火灾、爆炸危险区(1 区)的安全距离应大于 6m。 《涂装工程安全设施验收规范》 AQ5201-2007 5.11 2 2.涂漆车间、烘干车间应与其他生产工序未隔离布置,或与相邻生产部门的封隔墙材料不符合GBJ16 的规定。 5.12 涂装作业场所采用有机溶剂除油时,与相邻生产部门的封隔墙材料应符合GB50016 规定的耐火极限时间要求。 《涂装工程安全设施验收规范》 AQ5201-2007 5.12 3 3.涂漆车间、烘干车间与相邻建筑物的防火间距,不符合的 GB50016 的规定。 5.5 涂装作业场所与相邻建筑物的防火间距,应符合GB 50016 的有关规定。 《涂装工程安全设施验收规范》 AQ5201-2007 5.5 4 4.涂漆车间、烘干车间厂房四周未按GB50016 的规定设消防通道。长度和宽度均超过160m 的超大厂房,当消防设施在150m 有效范围内无 法 保 证 厂房面积 全部覆 盖 时,未设置厂房内消房车道,或门洞 净 高 、净 宽小 于 4m,车道净 宽小 于 3.5m。 5.6 涂装车间厂房四周应按GB50016的规定设置消防通道,长度和宽度均超过160m 的超大厂房,若 消防设施的150m 有效范围无 法 保 证 厂房面 积 全部覆 盖 ,应设置厂房内消防车道。且 门洞 净 高 、净 宽不应小 于 4m,车道净 宽不应小 于 3.5m。 《涂装工程安全设施验收规范》 AQ5201-2007 5.6 5 5.涂漆车间、烘干车间厂房没 有两 个以上 的出入 口 ,或未保 持 畅 通。超大厂房内的涂漆、烘干操 作工位 与出入 口 安全门的紧 急 撤 离距离超过25m。 5.7 涂装车间厂房应有两...

1、当您付费下载文档后,您只拥有了使用权限,并不意味着购买了版权,文档只能用于自身使用,不得用于其他商业用途(如 [转卖]进行直接盈利或[编辑后售卖]进行间接盈利)。
2、本站所有内容均由合作方或网友上传,本站不对文档的完整性、权威性及其观点立场正确性做任何保证或承诺!文档内容仅供研究参考,付费前请自行鉴别。
3、如文档内容存在违规,或者侵犯商业秘密、侵犯著作权等,请点击“违规举报”。

碎片内容

喷漆行业安全隐患整改措施对照2015版

确认删除?
VIP
微信客服
  • 扫码咨询
会员Q群
  • 会员专属群点击这里加入QQ群
客服邮箱
回到顶部