电脑桌面
添加小米粒文库到电脑桌面
安装后可以在桌面快捷访问

云南省经济发展现状和发展策略

云南省经济发展现状和发展策略_第1页
1/8
云南省经济发展现状和发展策略_第2页
2/8
云南省经济发展现状和发展策略_第3页
3/8
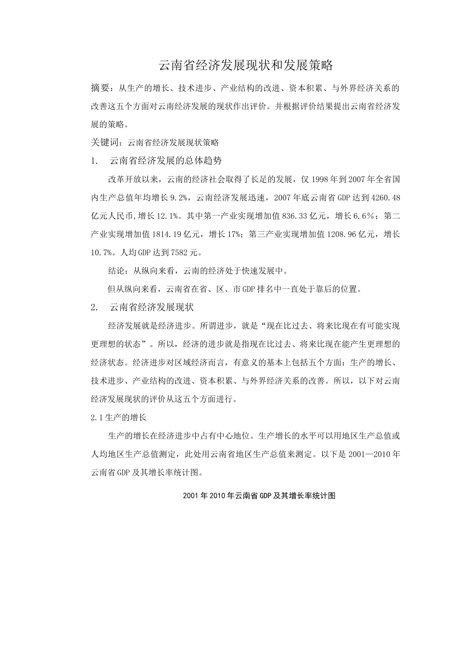
云南省经济发展现状和发展策略摘要:从生产的增长、技术进步、产业结构的改进、资本积累、与外界经济关系的改善这五个方面对云南经济发展的现状作出评价。并根据评价结果提出云南省经济发展的策略。关键词:云南省经济发展现状策略1.云南省经济发展的总体趋势改革开放以来,云南的经济社会取得了长足的发展,仅 1998 年到 2007 年全省国内生产总值年均增长 9.2%,云南经济发展迅速,2007 年底云南省 GDP 达到 4260.48亿元人民币,增长 12.1%。其中第一产业实现增加值 836.33 亿元,增长 6.6%;第二产业实现增加值 1814.19 亿元,增长 17%;第三产业实现增加值 1208.96 亿元,增长10.7%。人均 GDP 达到 7582 元。结论:从纵向来看,云南的经济处于快速发展中。但从纵向来看,云南省在省、区、市 GDP 排名中一直处于靠后的位置。2.云南省经济发展现状经济发展就是经济进步。所谓进步,就是“现在比过去、将来比现在有可能实现更理想的状态”。所以,经济的进步就是指现在比过去、将来比现在能产生更理想的经济状态。经济进步对区域经济而言,有意义的基本上包括五个方面:生产的增长、技术进步、产业结构的改进、资本积累、与外界经济关系的改善。所以,以下对云南经济发展现状的评价从这五个方面进行。2.1 生产的增长生产的增长在经济进步中占有中心地位。生产增长的水平可以用地区生产总值或人均地区生产总值测定,此处用云南省地区生产总值来测定。以下是 2001—2010 年云南省 GDP 及其增长率统计图。2001 年 2010 年云南省 GDP 及其增长率统计图.GDP(亿元)GDP增长率%年年年年年年年年年年001 年002 年003 年004 年005 年006 年007 年008 年009 年010 年从图中可以看出,从 2001 年到 2010 年的统计数据可以看出在过去的十年中,云南的经济一直处于快速增长的状态中。2.2 技术进步技术进步包括工具和机械的发明改良、生产技术方面的只是增加、新产品的开发、劳动生产率的提高、资本效益的提高、成本的降低、大批量生产技术的开发、产品质量的提高。由分工和大规模生产而带来的生产率的提高也是其重要的特征之一。引用《TFD、技术进步与云南经济增长》一文的分析结果:云南经济增长的粗放型特征相对明显。资本和劳动投入对云南省经济增长的贡献较大,说明投资和劳动投入是云南省最重要的增长要素。云南省经济增长过程中的技术水平并没有随着经济的增长而得到相应提高。1992 年以后云南省无论...

1、当您付费下载文档后,您只拥有了使用权限,并不意味着购买了版权,文档只能用于自身使用,不得用于其他商业用途(如 [转卖]进行直接盈利或[编辑后售卖]进行间接盈利)。
2、本站所有内容均由合作方或网友上传,本站不对文档的完整性、权威性及其观点立场正确性做任何保证或承诺!文档内容仅供研究参考,付费前请自行鉴别。
3、如文档内容存在违规,或者侵犯商业秘密、侵犯著作权等,请点击“违规举报”。

碎片内容

云南省经济发展现状和发展策略

您可能关注的文档

确认删除?
VIP
微信客服
  • 扫码咨询
会员Q群
  • 会员专属群点击这里加入QQ群
客服邮箱
回到顶部