电脑桌面
添加小米粒文库到电脑桌面
安装后可以在桌面快捷访问

九年级物理第十五章单元测试题VIP免费

九年级物理第十五章单元测试题_第1页
1/14
九年级物理第十五章单元测试题_第2页
2/14
九年级物理第十五章单元测试题_第3页
3/14
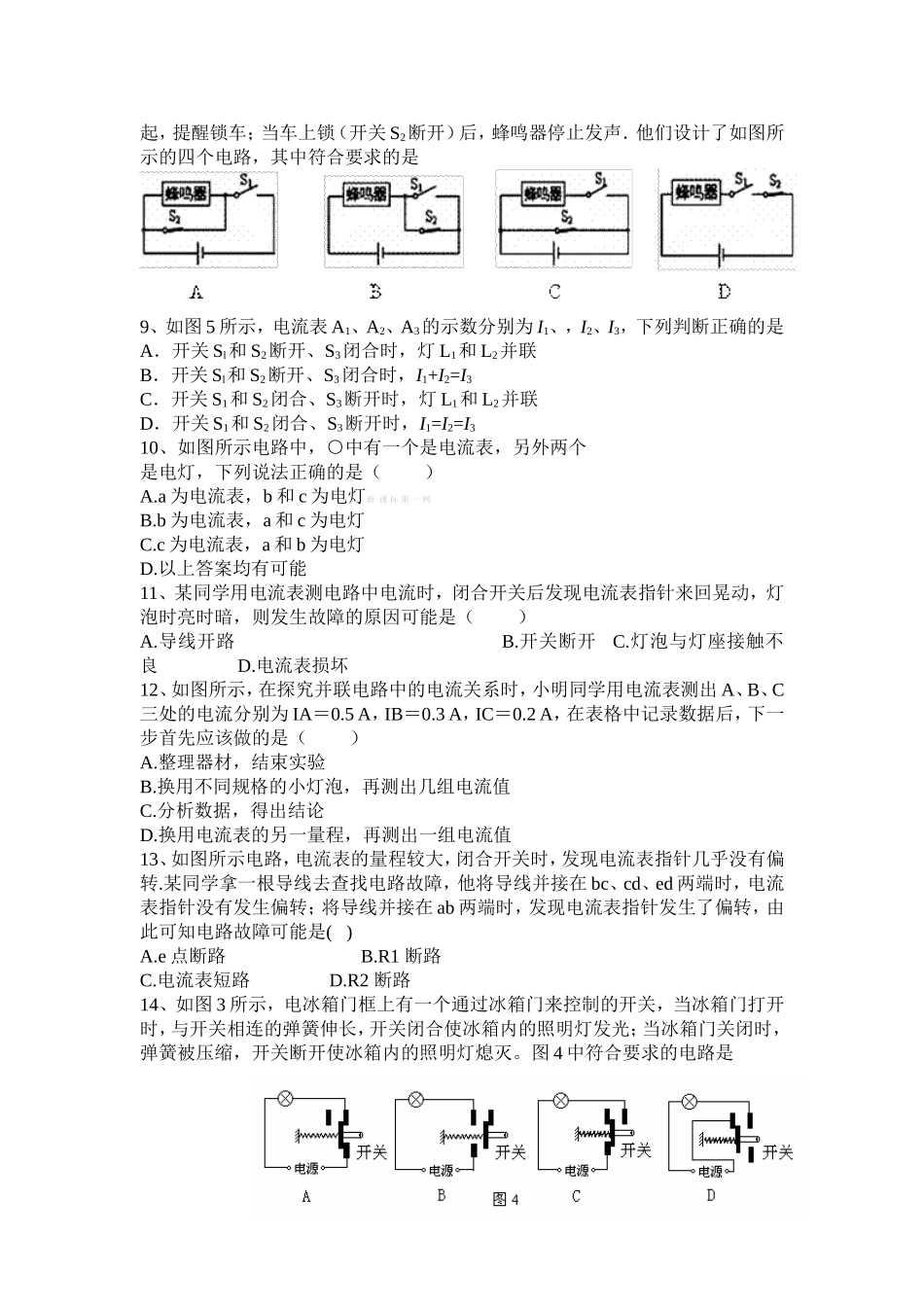
九年级物理第十五章单元测试题一、选择题(每空3分,共42分)1、导体容易导电是由于A.导体中存在大量的自由电子B.导体中存在大量的自由电荷C.导体中存在大量的自由离子D.导体中存在大量的带电粒子2、甲、乙两种干燥的绝缘物体,甲的原子核对核外电子的束缚能力较强,将它们相互摩擦后分开.下列叙述正确的是A.乙得到了电子带负电B.甲失去了电子带正电C.甲、乙靠近会相互吸D.甲、乙靠近会相互排斥3、如图所示,若开关S闭合后,灯L1、L2均不亮,小华同学利用一根导线去查找电路故障,当她将导线连接在灯L1两端时,两灯均不亮,将导线连接在灯L2两端时,灯L1亮而灯L2不亮.由此可判断()Xkb1.ComA.灯L1短路B.灯L2短路C.灯L1断路D.灯L2断路4、关于电源,下列说法中错误的是()A.电源的作用是使正极聚集正电荷,负极聚集负电荷,以持续对外供电B.在电源外部,电流方向是从电源的正极流向负极C.从能量转化的观点看,电源是将化学能转化为电能的装置D.要得到持续的电流,必须要有电源5、下列关于发光二极管,说法错误的是()A.电视机上的指示灯,街道上的红绿灯都用到发光二极管B.发光二极管只允许电流从它的某一端流入,另一端流出C.发光二极管是一种半导体电子元件D.当将发光二极管接入电路中时,电路中电流的方向是负极→发光二极管→正极6、在下图所示的四个电路中,与右边实物图4对应的是()7、如图所示的电路,闭合开关S1和S2后,下列分析正确的是()A.小灯泡亮,电铃响B.小灯泡亮,电铃不响C.小灯泡不亮,电铃响D.小灯泡不亮,电铃不响8、李海同学骑车上学,因为赶时间经常忘记收起自行车支架便骑车,或没有锁车就离开,因此他想设计提醒收支架和锁车的电路.在兴趣小组活动中,他请同学们一道设计提醒锁车的电路,要求:当车的支架支起(开关S1闭合)时,蜂鸣器响起,提醒锁车;当车上锁(开关S2断开)后,蜂鸣器停止发声.他们设计了如图所示的四个电路,其中符合要求的是9、如图5所示,电流表A1、A2、A3的示数分别为I1、,I2、I3,下列判断正确的是A.开关Sl和S2断开、S3闭合时,灯L1和L2并联B.开关Sl和S2断开、S3闭合时,I1+I2=I3C.开关S1和S2闭合、S3断开时,灯L1和L2并联D.开关S1和S2闭合、S3断开时,I1=I2=I310、如图所示电路中,○中有一个是电流表,另外两个是电灯,下列说法正确的是()A.a为电流表,b和c为电灯新课标第一网B.b为电流表,a和c为电灯C.c为电流表,a和b为电灯D.以上答案均有可能11、某同学用电流表测电路中电流时,闭合开关后发现电流表指针来回晃动,灯泡时亮时暗,则发生故障的原因可能是()A.导线开路B.开关断开C.灯泡与灯座接触不良D.电流表损坏12、如图所示,在探究并联电路中的电流关系时,小明同学用电流表测出A、B、C三处的电流分别为IA=0.5A,IB=0.3A,IC=0.2A,在表格中记录数据后,下一步首先应该做的是()A.整理器材,结束实验B.换用不同规格的小灯泡,再测出几组电流值C.分析数据,得出结论D.换用电流表的另一量程,再测出一组电流值13、如图所示电路,电流表的量程较大,闭合开关时,发现电流表指针几乎没有偏转.某同学拿一根导线去查找电路故障,他将导线并接在bc、cd、ed两端时,电流表指针没有发生偏转;将导线并接在ab两端时,发现电流表指针发生了偏转,由此可知电路故障可能是()A.e点断路B.R1断路C.电流表短路D.R2断路14、如图3所示,电冰箱门框上有一个通过冰箱门来控制的开关,当冰箱门打开时,与开关相连的弹簧伸长,开关闭合使冰箱内的照明灯发光;当冰箱门关闭时,弹簧被压缩,开关断开使冰箱内的照明灯熄灭。图4中符合要求的电路是二、填空题(每空1分,共27分)15、用化纤布料做的衣服穿在身上很容易弄脏,因为化纤布容易发生____现象,从而细小灰尘的缘故。16、有四个带电小球甲、乙、丙、丁,已知小球丁带正电,小球甲吸引小球乙,小球乙吸引小球丙,小球丙与小球丁相互排斥,那么小球甲带电,小球乙带电,小球丙带电,小球甲与小球丙接触时将互相。17、电线芯用金属做的,是因为金属是善于;它外面包上一层橡胶或塑料,是因为这些材料是(填“导体”或“绝缘体”),(填“能”或“不能”...

1、当您付费下载文档后,您只拥有了使用权限,并不意味着购买了版权,文档只能用于自身使用,不得用于其他商业用途(如 [转卖]进行直接盈利或[编辑后售卖]进行间接盈利)。
2、本站所有内容均由合作方或网友上传,本站不对文档的完整性、权威性及其观点立场正确性做任何保证或承诺!文档内容仅供研究参考,付费前请自行鉴别。
3、如文档内容存在违规,或者侵犯商业秘密、侵犯著作权等,请点击“违规举报”。

碎片内容

九年级物理第十五章单元测试题

您可能关注的文档

文章天下+ 关注
实名认证
内容提供者

各种文档应有尽有

相关文档

确认删除?
VIP
微信客服
  • 扫码咨询
会员Q群
  • 会员专属群点击这里加入QQ群
客服邮箱
回到顶部