电脑桌面
添加小米粒文库到电脑桌面
安装后可以在桌面快捷访问

实训报告121VIP专享

实训报告121_第1页
1/11
实训报告121_第2页
2/11
实训报告121_第3页
3/11
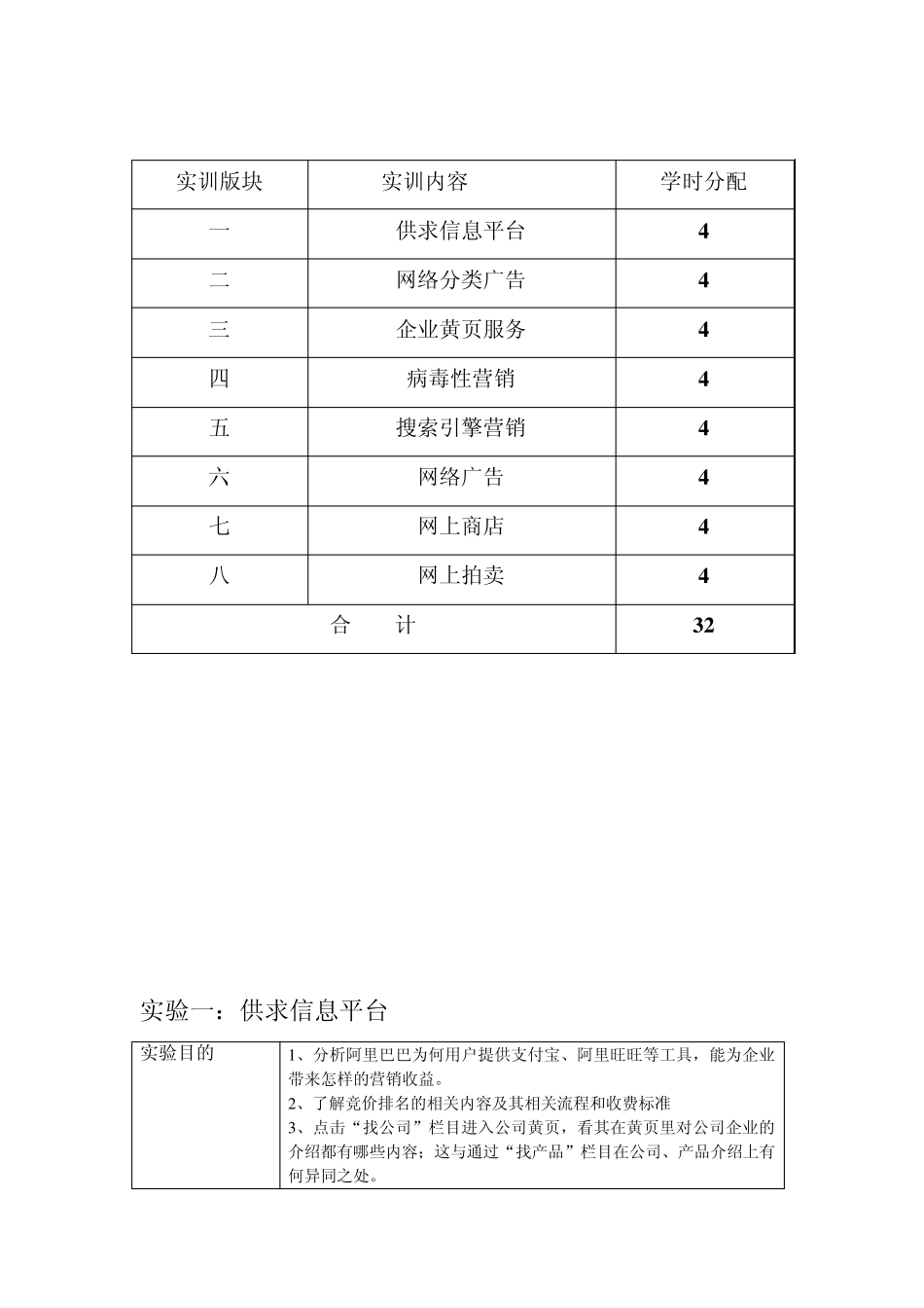
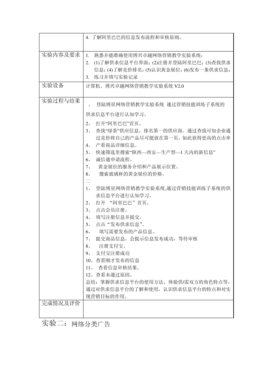
工商管理系 2009-2010-2 学期 《网络营销》实训报告 专业班级 学 号 实 验 室 成绩评定 老师签名 2010 年 6 月 1 日 网络营销实训学时分配 实训版块 实训内容 学时分配 一 供求信息平台 4 二 网络分类广告 4 三 企业黄页服务 4 四 病毒性营销 4 五 搜索引擎营销 4 六 网络广告 4 七 网上商店 4 八 网上拍卖 4 合 计 3 2 实验一:供求信息平台 实验目的 1 、分析阿里巴巴为何用户提供支付宝、阿里旺旺等工具,能为企业带来怎样的营销收益。 2 、了解竞价排名的相关内容及其相关流程和收费标准 3 、点击“找公司”栏目进入公司黄页,看其在黄页里对公司企业的介绍都有哪些内容;这与通过“找产品”栏目在公司、产品介绍上有何异同之处。 4. 了解阿里巴巴的信息发布流程和审核原则。 实验内容及要求 1. 熟悉并能准确使用博兴卓越网络营销教学实验系统; 2. (1)了解供求信息平台界面;(2)注册并登陆阿里巴巴;(3)查找供求信息;(4)了解竞价排名;(5)认识黄金展位;(6)发布一条供求信息; 3. 练习并填写实验记录 实验设备 计算机、博兴卓越网络营销教学实验系统 V 2.0 实验过程与结果 1、 登陆博星网络营销教学实验系统,通过营销技能训练子系统的 供求信息平台进行认知学习。 2、 打开“阿里巴巴” 首页。 3、 查找“绿茶” 供应信息,排名第一的供应商。通过查找可知企业通过竞价将自己的产品尽可能放在第一页,如此获得更高的点击率 4、 产看商品详细信息。 5、 快速筛选里搜索“陕西— 西安— 生产型— 1 天内的新信息” 6、 诚信通申请流程。 7、 黄金展位的服务介绍和产品展示位置。 8、 搜索玻璃杯的黄金展位的价格。 二 1、 登陆博星网络营销教学实验系统,通过营销技能训练子系统的供求信息平台进行认知学习。 2、 打开 “阿里巴巴”首页。 3、 点击会员注册。 4、 填写注册信息并提交。 5、 点击“发布供求信息”。 6、 填写需要发布的产品信息。 7、 提交商品信息,会提示信息发布成功,等待审核 8、 注册支付宝。 9、 支付宝注册成功 10、 查看刚才发布的信息 11、 查看信息审核结果。 12、 查看未通过原因。 总结:掌握供求信息平台的使用方法,体验供/需双方的角色特点等,通过对供求信息平台的了解和使用,认识供求信息平台的特点和对实现营销目标的作用。 完成情况及评价 实验二:网络分类广告 实验目的 ...

1、当您付费下载文档后,您只拥有了使用权限,并不意味着购买了版权,文档只能用于自身使用,不得用于其他商业用途(如 [转卖]进行直接盈利或[编辑后售卖]进行间接盈利)。
2、本站所有内容均由合作方或网友上传,本站不对文档的完整性、权威性及其观点立场正确性做任何保证或承诺!文档内容仅供研究参考,付费前请自行鉴别。
3、如文档内容存在违规,或者侵犯商业秘密、侵犯著作权等,请点击“违规举报”。

碎片内容

确认删除?
VIP
微信客服
  • 扫码咨询
会员Q群
  • 会员专属群点击这里加入QQ群
客服邮箱
回到顶部