电脑桌面
添加小米粒文库到电脑桌面
安装后可以在桌面快捷访问

日常行为规范及奖罚制度VIP免费

日常行为规范及奖罚制度_第1页
1/7
日常行为规范及奖罚制度_第2页
2/7
日常行为规范及奖罚制度_第3页
3/7
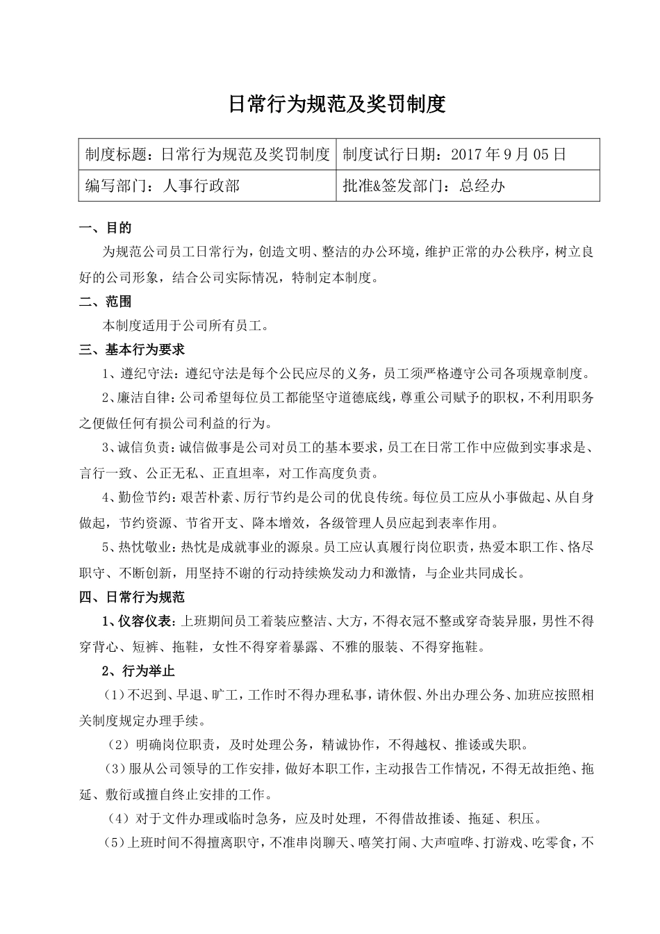
日常行为规范及奖罚制度制度标题:日常行为规范及奖罚制度制度试行日期:2017年9月05日编写部门:人事行政部批准&签发部门:总经办一、目的为规范公司员工日常行为,创造文明、整洁的办公环境,维护正常的办公秩序,树立良好的公司形象,结合公司实际情况,特制定本制度。二、范围本制度适用于公司所有员工。三、基本行为要求1、遵纪守法:遵纪守法是每个公民应尽的义务,员工须严格遵守公司各项规章制度。2、廉洁自律:公司希望每位员工都能坚守道德底线,尊重公司赋予的职权,不利用职务之便做任何有损公司利益的行为。3、诚信负责:诚信做事是公司对员工的基本要求,员工在日常工作中应做到实事求是、言行一致、公正无私、正直坦率,对工作高度负责。4、勤俭节约:艰苦朴素、厉行节约是公司的优良传统。每位员工应从小事做起、从自身做起,节约资源、节省开支、降本增效,各级管理人员应起到表率作用。5、热忱敬业:热忱是成就事业的源泉。员工应认真履行岗位职责,热爱本职工作、恪尽职守、不断创新,用坚持不谢的行动持续焕发动力和激情,与企业共同成长。四、日常行为规范1、仪容仪表:上班期间员工着装应整洁、大方,不得衣冠不整或穿奇装异服,男性不得穿背心、短裤、拖鞋,女性不得穿着暴露、不雅的服装、不得穿拖鞋。2、行为举止(1)不迟到、早退、旷工,工作时不得办理私事,请休假、外出办理公务、加班应按照相关制度规定办理手续。(2)明确岗位职责,及时处理公务,精诚协作,不得越权、推诿或失职。(3)服从公司领导的工作安排,做好本职工作,主动报告工作情况,不得无故拒绝、拖延、敷衍或擅自终止安排的工作。(4)对于文件办理或临时急务,应及时处理,不得借故推诿、拖延、积压。(5)上班时间不得擅离职守,不准串岗聊天、嘻笑打闹、大声喧哗、打游戏、吃零食,不做与工作无关的事情。(6)不得向同事、客户或供应商等直接或间接索取任何利益。(7)自觉遵守保密制度,做好保密工作,不得泄露公司机密或提供任何协助予同业竞争者。(8)在办公室内讲话要小声,保持安静的环境,不得在工作区域大声喧哗。(9)节约爱护公司财物,不得浪费或故意损毁,未经许可,不得擅自携出。(10)不带无关人员进入办公场所。未经允许,不得进入他人办公室、翻看、查找他人文件或擅自使用他人办公物品、私人物品、办公设备等。(11)进入他人办公室,应主动敲门示意。(12)公司反对员工任何形式的、具有赌博性质的行为。(13)严禁与同事发生冲突、打架斗殴,伤害他人。(14)员工对公司有意见和建议,可找相关领导交谈或通过书面的形式向公司反映,但不得背后议论。(15)长时间离开岗位时,可能会有电话或客人,事先应拜托给上司或同事。椅子全部推入,以示主人外出。(16)办公用品和文件必须妥善保管,使用后马上归还到指定场所。(17)不得损坏公司配置的各种设备、设施和物品。办公设备、桌椅及及其他物品应摆放整齐,保持办公室干净、整洁、卫生,不得乱堆、乱放、乱挂物品。(18)下班离岗前,要做到随手关电脑、关电源、关空调、关电风扇、关灯、锁门。(19)自觉维护公共卫生,不随地吐痰、乱丢果皮纸屑和杂物。如发现地上垃圾,要随手拣起投入垃圾容器内。(20)最后下班的人要确定办公室门窗、登、空调已经关好,并确定公司大门已锁好再离开。3、考勤打卡(1)打卡:员工每天上下班必须保证2次打卡(即上午上班和下午下班各1次),工资依据考勤打卡记录计算。(2)补签到:a.员工因工作中特殊情况或个人原因漏打卡而无考勤记录者,公司允许3次/月补签到在OA系统中申请审批即可。b.超出3次,第4次按上班时长增加20分钟/次处罚(即5月份第3周出现第4次漏打卡,则第4周,其中1天上班时长须延长20分钟,以此类推)。c.若出现漏打卡未补签到或未完成处罚项的则按迟到、早退20分钟处理;漏打卡累计>6次,按旷工半天处理(3)公出:员工因公外出须提交“外勤申请”审批,注明外出时间、地点、事由,经部门负责人、人事行政部审核,总经理审批后方可外出。外出后到达外勤地点须拍照上传作外勤签到以示工作状态,若未做外勤签到则外勤交通费用不予报销。(4)迟到早退旷工a....

1、当您付费下载文档后,您只拥有了使用权限,并不意味着购买了版权,文档只能用于自身使用,不得用于其他商业用途(如 [转卖]进行直接盈利或[编辑后售卖]进行间接盈利)。
2、本站所有内容均由合作方或网友上传,本站不对文档的完整性、权威性及其观点立场正确性做任何保证或承诺!文档内容仅供研究参考,付费前请自行鉴别。
3、如文档内容存在违规,或者侵犯商业秘密、侵犯著作权等,请点击“违规举报”。

碎片内容

日常行为规范及奖罚制度

您可能关注的文档

确认删除?
VIP
微信客服
  • 扫码咨询
会员Q群
  • 会员专属群点击这里加入QQ群
客服邮箱
回到顶部