电脑桌面
添加小米粒文库到电脑桌面
安装后可以在桌面快捷访问

小学生必备词汇大全

小学生必备词汇大全_第1页
1/9
小学生必备词汇大全_第2页
2/9
小学生必备词汇大全_第3页
3/9
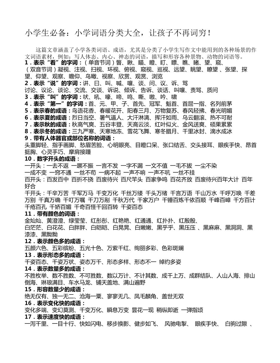
小学生必备:小学词语分类大全,让孩子不再词穷! 这篇文章涵盖了小学各类词语、成语,尤其是分类了小学生写作文中能用到的各种场景的作文词语素材,例如:写人体态、内心、神态的词语,描写和形容各种景物、动物的词语等。 1. 表 示 “看”的字词:( 单 音 节 词 ) 瞥 、瞅、瞄、瞪、盯、瞟、瞧、睹、望、窥、 ( 双音 节 词 ) 凝视、注视、扫视、环视、俯视、窥视、巡视、远望、眺望、瞭望 、张望、探望、仰望、观察、瞻仰、鸟瞰、视察、欣赏、观赏、浏览 2. 表 示 “说”的字词:讲、曰、叫、喊、嚷、谈、问、议、诉、骂 讨论、议论、谈论、交流、交谈、诉说、倾诉、告诉、谈话、叫嚷、责骂、质问 3. 表 示 “叫”的字词:吠、吼、嚎、啼、鸣、嘶、嗷、吟、啸 4. 表 示 “第一”的字词:首、元、甲、子、首先、冠军、魁首、首屈一指、名列前茅 5. 表 示 春的成语:鸟语花香、春暖花开、阳春三月、万物复苏、春风轻拂、春光明媚 6. 表 示 夏的成语:烈日当空、暑气逼人、大汗淋漓、挥汗如雨、乌云翻滚、热不可耐 7. 表 示 秋的成语:秋高气爽 、五 谷 丰 登 、天 高云淡 、红 叶 似 火 、金 风送 爽 、硕 果 累 累 8. 表 示 冬的成语:三九 严 寒 、天 寒 地 冻 、雪 花飞 舞 、寒 冬 腊 月、千 里 冰 封 、滴 水 成 冰 9. 带有人体器官或部位名称的词语: 头 重 脚 轻、指手 画 脚 、愁 眉 苦 脸 、心 明眼 亮 、目 瞪口 呆 、张口 结 舌 、交头 接 耳 、眼 疾 手 快 、昂 首挺 胸 、心 灵 手 巧 、摩 肩 接 踵 10. 数字开头的成语: 一开头 : 一去 不返 一蹶 不振 一言 不发 一字 不漏 一文 不值 一毛 不拔 一尘 不染 一成 不变 一窍 不通 一丝 不苟 一病 不起 一声 不响 一声 不吭 一丝 不挂 百 开头 : 百 发 百 中 百 折 不挠 百 废 待 兴 百 尺 竿 头 百 家 争 鸣 百 花齐 放 百 废 待 兴 百 年 大计 百 年好 合 千 开头 : 千 辛 万苦 千 军万马 千 变 万化 千 丝 万缕 千 头 万绪 千 言 万语 千 山 万水 千 呼 万唤 千 差万别 千 真 万确 千 叮 万嘱 千 刀 万剐 千 秋万代 千 家 万户 千 锤 百 炼 千 依 百 顺 千 峰 百 嶂 千 方 百 计 千 疮 百 孔 ...

1、当您付费下载文档后,您只拥有了使用权限,并不意味着购买了版权,文档只能用于自身使用,不得用于其他商业用途(如 [转卖]进行直接盈利或[编辑后售卖]进行间接盈利)。
2、本站所有内容均由合作方或网友上传,本站不对文档的完整性、权威性及其观点立场正确性做任何保证或承诺!文档内容仅供研究参考,付费前请自行鉴别。
3、如文档内容存在违规,或者侵犯商业秘密、侵犯著作权等,请点击“违规举报”。

碎片内容

小学生必备词汇大全

确认删除?
VIP
微信客服
  • 扫码咨询
会员Q群
  • 会员专属群点击这里加入QQ群
客服邮箱
回到顶部