电脑桌面
添加小米粒文库到电脑桌面
安装后可以在桌面快捷访问

小学英语新课标试题五套第一份

小学英语新课标试题五套第一份_第1页
1/12
小学英语新课标试题五套第一份_第2页
2/12
小学英语新课标试题五套第一份_第3页
3/12
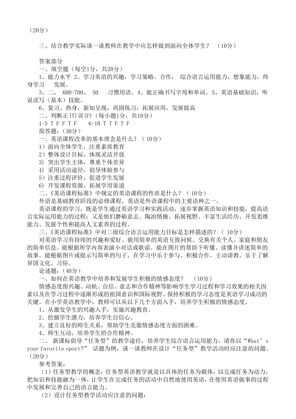
小 学 英 语 新 课 标 试 题 一 基 础 知 识 ( 30分 ) 填 空 题 ( 每 空 1分 , 共 20分 ) 1、《 英 语 课 程 标 准 》 采 用 国 际 通 用 的 分 级 方 式 , 将 英 语 课 程 目 标 按 照 _______________设为 九 个 级 别 。 2、 基 础 教 育 阶 段 英 语 课 程 的 任 务 是 激 发 和 培 养 学 生 , 使 学 生 树立 自 信 心 , 养 成 良 好 的 学 习 习 惯 和 形 成 有 效 的 , 发 展 自 主 学 习 的 能 力 和 精 神 ,使 学 生 掌 握 一 定 的 英 语 基 础 知 识 和 听 说 读 写 技 能 ,形 成 一 定 的 ; 培 养 学 生 的 观 察 、 记 忆 、 思 维 、 和 创 新 精 神 ; 帮 助 学 生 了 解 世 界 和 中 西 方 文 化的 差 异 , 拓 展 视 野 , 培 养 爱 国 主 义 精 神 , 形 成 健 康 的 人 生 观 , 为 他 们 的 和_________ 打 下 良 好 的 基 础 。 3、《 英 语 课 程 标 准 》( 实 验 稿 ) 规 定 小 学 英 语 的 终 点 目 标 是 级 , 二 级 目 标 在词 汇 方 面 要求学 习 有 关本级 话题 范围的 个 单词 和 个 左右的__________。 4、 小 学 英 语 语 言技 能 一 级 的 读 写 目 标 , 除了 能 看图识 字, 能 在 指认物体的 前提下 认读 所学 词 语 和 能 在 图片的 帮 助 下 读 懂简单的 小 故事之外, 还有 一 条是 。 5、 我们 平常说 的 英 语 “双基 ”教 学 是 指 和 __________ _ . 6 、 对话课 教 学 模式 一 般教 学 程 序是 _____________ _____________ ___________ ______________ ________________。 二 、 判断正(T)误(F)( 每 小 题 1分 , 共 10分 ) ( ) 1、 教 学 评价是 英 语 课 程 的 重要组成 部分 。 ( ) 2、 备课 就是 写 教 案。 ( ) 3、 小 学 英 语 教 学 策略词 汇 课 中 呈现新 知 是 情景导入和 听 音正音。 ( ) 4、 教 师要充分 利用 现代教 育 技 术, 拓 宽学 生 学 习 和 运用 英 语 的 渠道。 ( ) 5、 在 已经普及九 年义 务 教...

1、当您付费下载文档后,您只拥有了使用权限,并不意味着购买了版权,文档只能用于自身使用,不得用于其他商业用途(如 [转卖]进行直接盈利或[编辑后售卖]进行间接盈利)。
2、本站所有内容均由合作方或网友上传,本站不对文档的完整性、权威性及其观点立场正确性做任何保证或承诺!文档内容仅供研究参考,付费前请自行鉴别。
3、如文档内容存在违规,或者侵犯商业秘密、侵犯著作权等,请点击“违规举报”。

碎片内容

小学英语新课标试题五套第一份

您可能关注的文档

小辰5+ 关注
实名认证
内容提供者

出售各种资料和文档

确认删除?
VIP
微信客服
  • 扫码咨询
会员Q群
  • 会员专属群点击这里加入QQ群
客服邮箱
回到顶部