电脑桌面
添加小米粒文库到电脑桌面
安装后可以在桌面快捷访问

接待标准流程

接待标准流程_第1页
1/7
接待标准流程_第2页
2/7
接待标准流程_第3页
3/7
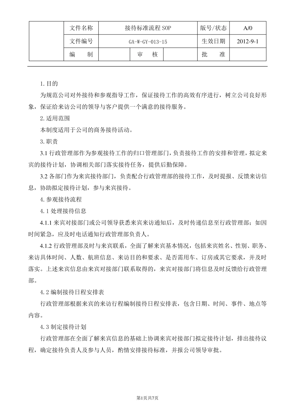
文件名称 接待标准流程SOP 版号/状态 A /0 文件编号 GA-W-GY-013-15 生效日期 2012-9-1 编 制 审 核 批 准 第1页共7页 1.目的 为规范公司对外接待和参观指导工作,保证接待工作的高效有序进行,树立公司良好形象,保证给来访公司的领导与客户提供一个满意的接待服务。 2.适用范围 本制度适用于公司的商务接待活动。 3.职责 3.1 行政管理部作为参观接待工作的归口管理部门,负责接待工作的安排和管理,拟定来宾的接待计划,协调相关部门落实接待任务,提供后勤保障。 3.2 各部门作为来宾接待部门,负责配合行政管理部的接待工作,及时提报、反馈来访信息,协助拟定接待计划,参与来宾接待。 4.参观接待流程 4.1 处理接待信息 4.1.1 来宾对接部门或公司领导获悉来宾来访通知后,及时传递信息至行政管理部;如因时间紧急,应及时电话通知行政管理部负责人。 4.1.2 行政管理部及时与来宾联系,全面了解来宾基本情况,包括来宾姓名、性别、职务、来访具体时间、人数、航班信息、来访目的和要求、是 否 需 用车 、订 房 或其 它 要求,并 及时落实。上 述 来宾信息由 来宾对接部门联系取 得 的,来宾对接部门将 信息及时反馈给行政管理部。 4.2 编制接待日程安排表 行政管理部根 据 来宾的来访行程编制接待日程安排表 ,包含 日期、时间、事 件、地 点 等内 容 。 4.3 制定接待计划 行政管理部在 全面了解来宾信息的基础 上 协调来宾对接部门拟定接待计划,排出 接待议程,确 定接待负责人及参与人员 ,酌 情安排接待标准,并 报公司领导审批。 文件名称 接待标准流程SOP 版号/状态 A/0 文件编号 GA-W-GY-013-15 生效日期 2012-9-1 编 制 审 核 批 准 第2页共7页 4.3.1 接待标准 接待级别 接待对象 住宿标准 餐饮标准 陪同人员 车辆标准 娱乐标准 V IP 接待 集团BOD 成员、重要的政府官员 五星级酒店 400—600 元 午餐:90 元/人 晚餐:120 元/人 (不含酒水) GY 总经理 丰田车 桂 A A1397 800 元 高级接待 集团分公司负责人、合作经销高级人员、政府部门领导、国外技术合作人员等 四星级酒店 300-400 元 午餐:70 元/人 晚餐:100 元/人 (不含酒水) GY 总经理或 行 政人事 中 心 总监 风行车 桂 A JX 180 600 元 普通接待 经销商业务类考察人员、技术人员、认证人员等 200-300 元 午餐:50 元/人...

1、当您付费下载文档后,您只拥有了使用权限,并不意味着购买了版权,文档只能用于自身使用,不得用于其他商业用途(如 [转卖]进行直接盈利或[编辑后售卖]进行间接盈利)。
2、本站所有内容均由合作方或网友上传,本站不对文档的完整性、权威性及其观点立场正确性做任何保证或承诺!文档内容仅供研究参考,付费前请自行鉴别。
3、如文档内容存在违规,或者侵犯商业秘密、侵犯著作权等,请点击“违规举报”。

碎片内容

接待标准流程

确认删除?
VIP
微信客服
  • 扫码咨询
会员Q群
  • 会员专属群点击这里加入QQ群
客服邮箱
回到顶部