电脑桌面
添加小米粒文库到电脑桌面
安装后可以在桌面快捷访问

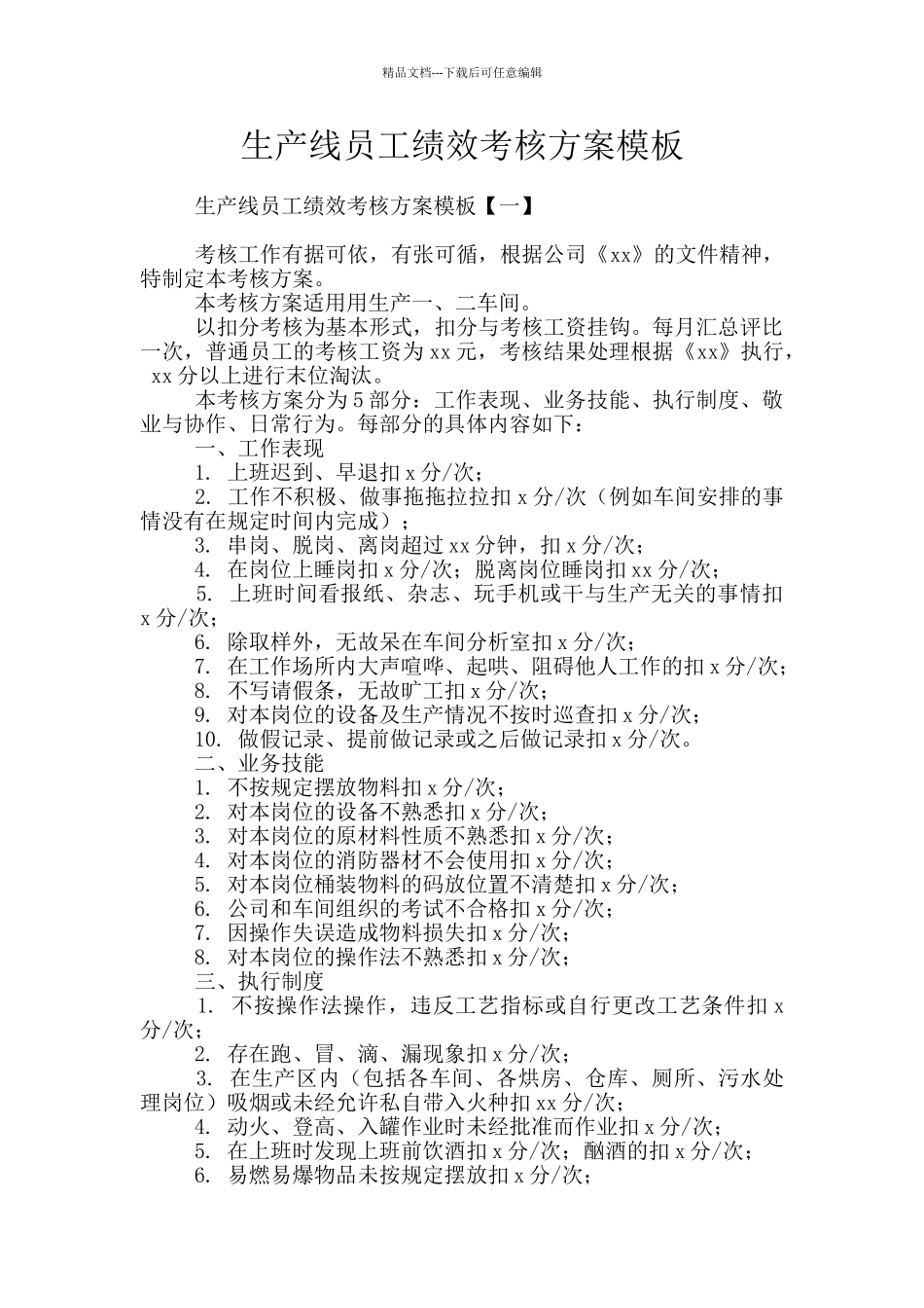
生产线员工绩效考核方案模板

生产线员工绩效考核方案模板_第1页
1/5
生产线员工绩效考核方案模板_第2页
2/5
生产线员工绩效考核方案模板_第3页
3/5
精品文档---下载后可任意编辑生产线员工绩效考核方案模板 生产线员工绩效考核方案模板【一】 考核工作有据可依,有张可循,根据公司《xx》的文件精神,特制定本考核方案。 本考核方案适用用生产一、二车间。 以扣分考核为基本形式,扣分与考核工资挂钩。每月汇总评比一次,普通员工的考核工资为 xx 元,考核结果处理根据《xx》执行, xx 分以上进行末位淘汰。 本考核方案分为 5 部分:工作表现、业务技能、执行制度、敬业与协作、日常行为。每部分的具体内容如下: 一、工作表现 1. 上班迟到、早退扣 x 分/次; 2. 工作不积极、做事拖拖拉拉扣 x 分/次(例如车间安排的事情没有在规定时间内完成); 3. 串岗、脱岗、离岗超过 xx 分钟,扣 x 分/次; 4. 在岗位上睡岗扣 x 分/次;脱离岗位睡岗扣 xx 分/次; 5. 上班时间看报纸、杂志、玩手机或干与生产无关的事情扣x 分/次; 6. 除取样外,无故呆在车间分析室扣 x 分/次; 7. 在工作场所内大声喧哗、起哄、阻碍他人工作的扣 x 分/次; 8. 不写请假条,无故旷工扣 x 分/次; 9. 对本岗位的设备及生产情况不按时巡查扣 x 分/次; 10. 做假记录、提前做记录或之后做记录扣 x 分/次。 二、业务技能 1. 不按规定摆放物料扣 x 分/次; 2. 对本岗位的设备不熟悉扣 x 分/次; 3. 对本岗位的原材料性质不熟悉扣 x 分/次; 4. 对本岗位的消防器材不会使用扣 x 分/次; 5. 对本岗位桶装物料的码放位置不清楚扣 x 分/次; 6. 公司和车间组织的考试不合格扣 x 分/次; 7. 因操作失误造成物料损失扣 x 分/次; 8. 对本岗位的操作法不熟悉扣 x 分/次; 三、执行制度 1. 不按操作法操作,违反工艺指标或自行更改工艺条件扣 x分/次; 2. 存在跑、冒、滴、漏现象扣 x 分/次; 3. 在生产区内(包括各车间、各烘房、仓库、厕所、污水处理岗位)吸烟或未经允许私自带入火种扣 xx 分/次; 4. 动火、登高、入罐作业时未经批准而作业扣 x 分/次; 5. 在上班时发现上班前饮酒扣 x 分/次;酗酒的扣 x 分/次; 6. 易燃易爆物品未按规定摆放扣 x 分/次;精品文档---下载后可任意编辑 7. 拒绝参加公司或车间组织的安全、消防、环保学习及培训扣 x 分/次; 8. 私自带儿童及外人进入生产区扣 x 分/次; 9. 交接-班不清楚扣 x 分/次。 10. 无特别原因换班吃饭时间超过 xx 分钟扣 x 分/次;超...

1、当您付费下载文档后,您只拥有了使用权限,并不意味着购买了版权,文档只能用于自身使用,不得用于其他商业用途(如 [转卖]进行直接盈利或[编辑后售卖]进行间接盈利)。
2、本站所有内容均由合作方或网友上传,本站不对文档的完整性、权威性及其观点立场正确性做任何保证或承诺!文档内容仅供研究参考,付费前请自行鉴别。
3、如文档内容存在违规,或者侵犯商业秘密、侵犯著作权等,请点击“违规举报”。

碎片内容

生产线员工绩效考核方案模板

文森传品+ 关注
实名认证
内容提供者

一家传播文化教育的小店,资料丰富,随意挑选。

确认删除?
VIP
微信客服
  • 扫码咨询
会员Q群
  • 会员专属群点击这里加入QQ群
客服邮箱
回到顶部