电脑桌面
添加小米粒文库到电脑桌面
安装后可以在桌面快捷访问

由网络关系看创业活动

由网络关系看创业活动_第1页
1/20
由网络关系看创业活动_第2页
2/20
由网络关系看创业活动_第3页
3/20
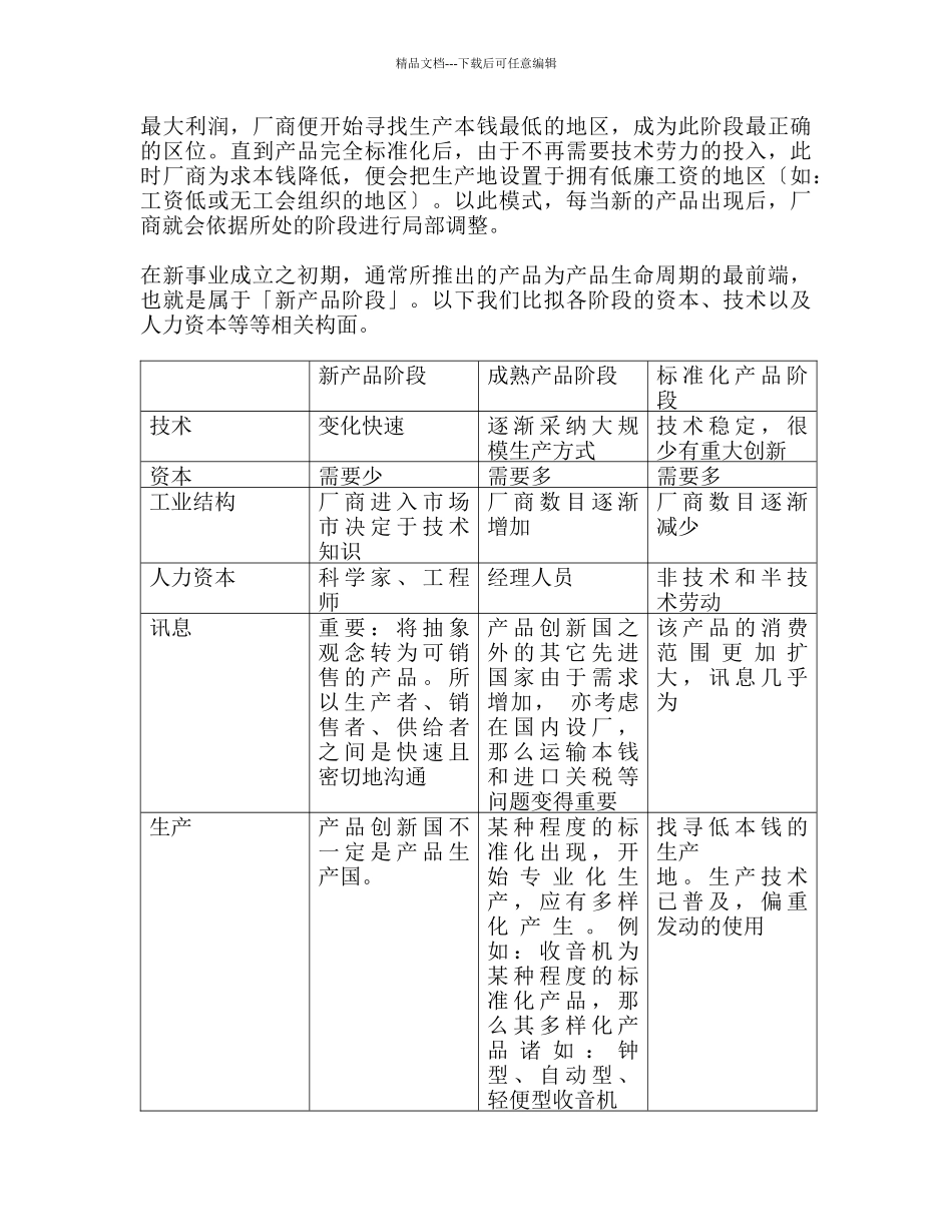
精品文档---下载后可任意编辑创业与资源之相关论文整理~由网络关系看创业活动企硕二89355017蔡忠佑Drucker〔1985〕将创业精神与创新看成是一种目的,应给予组织化的课题及有体系的工作,把创业精神与创新当成是经营者职务的一部份。所谓创业家是把资源从生产力低、成果小的地方,转移到生产力高、成果大的人。其中存在着冒险性,并不保证一定会成功。假如有一点成功,那么此成功足以抵消任何冒险有余。创业家不管是个人或组织,都是极具特性的个体。凡能面对任何一种决策的人即可从中学习中成为创业家,或实行具有创业精神的行为。Drucker〔1985〕亦指出,创新是必定的一条路,唯有靠创新,才能在某领域中获利。亦即存在着创新时机的领域中,越是单纯的想适宜地利用资源,冒险性越大。因此,在这种情况下,唯有创业精神才是冒险性最小的途径。创业精神必须有系统,要成为经营管理的对象。更重要的是,创业精神的根底必须建立在有目标的创新上。Lumpkin & Dess 〔 1996 〕 认 为 在 众 多 学 者 中 ,Schumpeter〔1934〕最先肯定创新在创业历程与经济开展中所扮演的 角 色 。 Schumpeter 〔 1942 〕 以 「 制 造 性 破 坏 」 〔 Creative destruction〕来陈述经济开展的程序:经济财宝之制造起源于当既存市场制新产品或效劳的引进而被破坏时。在这个过程中,处于旧市场的公司的资源被转移到新产品或效劳之生产上,使新公司能持续的维持成长。故创业家在兴创新事业之时,必须考虑到所欲开展的事业与周边资源的搭配是否得宜,因此以下将从网络关系来看创业活动。新事业的成立之时,所需推出的产品或效劳,必须考量市场上目前所欲推出产品所处的产品生命周期为何,创业家会因着产品所处不同的生命周期,而会实行不同的资源配置,使其资源能到达最有效率的分配。产品生命周期理论〔Product Life Cycle Theory〕产品生命周期理论是 Vernon 在 1966 年所提出的,他认为产品可以分为三个寻环周期:新产品阶段、成熟产品阶段及标准化产品阶段〔如表〕。在新产品阶段中,产品为满足消费者的需求,讯息对于市场沟通相当重要,而企业本身所在地的市场时机又较为企业家所熟识,故该地区常成为此阶段的最正确区位。等到使项产品成熟后,由于产品在市场上差异程度变小、替代性增加、价格需求弹性变大,为追求精品文档---下载后可任意编辑最大利润,厂商便开始寻找生产本钱最低的地区,成为此阶段最正确的区位。直到产品完...

1、当您付费下载文档后,您只拥有了使用权限,并不意味着购买了版权,文档只能用于自身使用,不得用于其他商业用途(如 [转卖]进行直接盈利或[编辑后售卖]进行间接盈利)。
2、本站所有内容均由合作方或网友上传,本站不对文档的完整性、权威性及其观点立场正确性做任何保证或承诺!文档内容仅供研究参考,付费前请自行鉴别。
3、如文档内容存在违规,或者侵犯商业秘密、侵犯著作权等,请点击“违规举报”。

碎片内容

由网络关系看创业活动

您可能关注的文档

一二三四传媒+ 关注
实名认证
内容提供者

大量资料供您选择,没有合适的可以联系小二。

确认删除?
VIP
微信客服
  • 扫码咨询
会员Q群
  • 会员专属群点击这里加入QQ群
客服邮箱
回到顶部