电脑桌面
添加小米粒文库到电脑桌面
安装后可以在桌面快捷访问

教师评价体系定稿

教师评价体系定稿_第1页
1/6
教师评价体系定稿_第2页
2/6
教师评价体系定稿_第3页
3/6
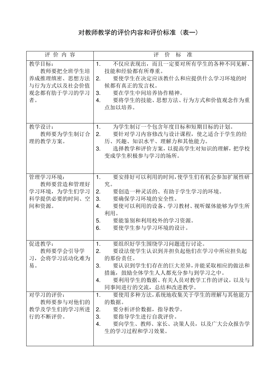
百色市逸夫小学教师工作评价(体系) 一 、 指 导 思 想 为 了 更 好 地 贯 彻 执 行 全 国 基 础 教 育 工 作 会 议 的 精 神 , 正 确 理 解 《 基 础 教 育课 程 改 革 纲 要 (执 行 )》 的 基 础 内 容 , 我 校 特 建 立 促 进 教 师 不 断 提 高 的 评 价 体 系 ,强 调 教 师 对 自 己 教 学 行 为 的 分 析 与 反 思 , 建 立 以 老 师 自 评 为 主 , 校 长 、 教 师 、学 生 家 长 共 同 参 与 的 评 价 制 度 , 使 教 师 从 各 渠 道 获 得 信 息 , 不 断 提 高 教 师 教 学水 平 。 二 、 工 作 环 节 评 价 方 案 包 括 四 个 工 作 环 节 : 明 确 评 价 内 容 和 评 价 标 准 ; 设 计 评 价 工 具 ;搜 集 和 分 析 反 映 教 师 教 学 和 素 质 的 数 据 和 证 据 ; 明 确 促 进 教 师 发 展 的 改 进 要 点 ,并 制 定 改 进 计 划 。 (一 ) 明 确 评 价 内 容 和 评 价 标 准 教 师 不 仅 是 课 程 实 施 的 组织者、 促 进 者, 也是 课 程 改 革 的 开发 者和 研究者。教 学 应是 富有创造性的 活动, 其创造性发 挥的 基 础 是 全 面了 解 学 生 、 研究学 生 ,并 在此基 础 上设 计 教 学 目标 , 选择课 程 资源, 组织教 学 活动。 对 教 师 的 评 价 包 括 对 教 师 教 学 的 评 价 和 对 教 师 素 质 的 评 价 两方 面: (见表一 , 表二 ) (二 ) 设 计 评 价 工 具 通过对 教 师 教 学 和 老 师 素 质 的 评 价 内 容 和 评 价 标 准 进 行 分 析 , 可以 利用下列评 价 表来开展 这项工 作 。 学 校 教 学 常规检查——备课 (表三) 学 校 教 学 常规检查——课 堂教 学 (表四 ) 学 校 教 师 期末综合考核表 (表五) (三) 搜 集 和 分 析 反 映 教 师 教 学 和 素 质 的 数 据 和 证 据 在对 教 师 的 优势和 不 足的 基 本情况有所了 解 的 基 础 上, 搜 集 与 教 师 教 学 和素 质 有关的 数 据 和 证 据 是 非常重要 的 。 具 体 说, 它能使...

1、当您付费下载文档后,您只拥有了使用权限,并不意味着购买了版权,文档只能用于自身使用,不得用于其他商业用途(如 [转卖]进行直接盈利或[编辑后售卖]进行间接盈利)。
2、本站所有内容均由合作方或网友上传,本站不对文档的完整性、权威性及其观点立场正确性做任何保证或承诺!文档内容仅供研究参考,付费前请自行鉴别。
3、如文档内容存在违规,或者侵犯商业秘密、侵犯著作权等,请点击“违规举报”。

碎片内容

教师评价体系定稿

确认删除?
VIP
微信客服
  • 扫码咨询
会员Q群
  • 会员专属群点击这里加入QQ群
客服邮箱
回到顶部