电脑桌面
添加小米粒文库到电脑桌面
安装后可以在桌面快捷访问

民事诉讼时效规定的67条完美总结(2014年版)VIP专享

民事诉讼时效规定的67条完美总结(2014年版)_第1页
1/9
民事诉讼时效规定的67条完美总结(2014年版)_第2页
2/9
民事诉讼时效规定的67条完美总结(2014年版)_第3页
3/9
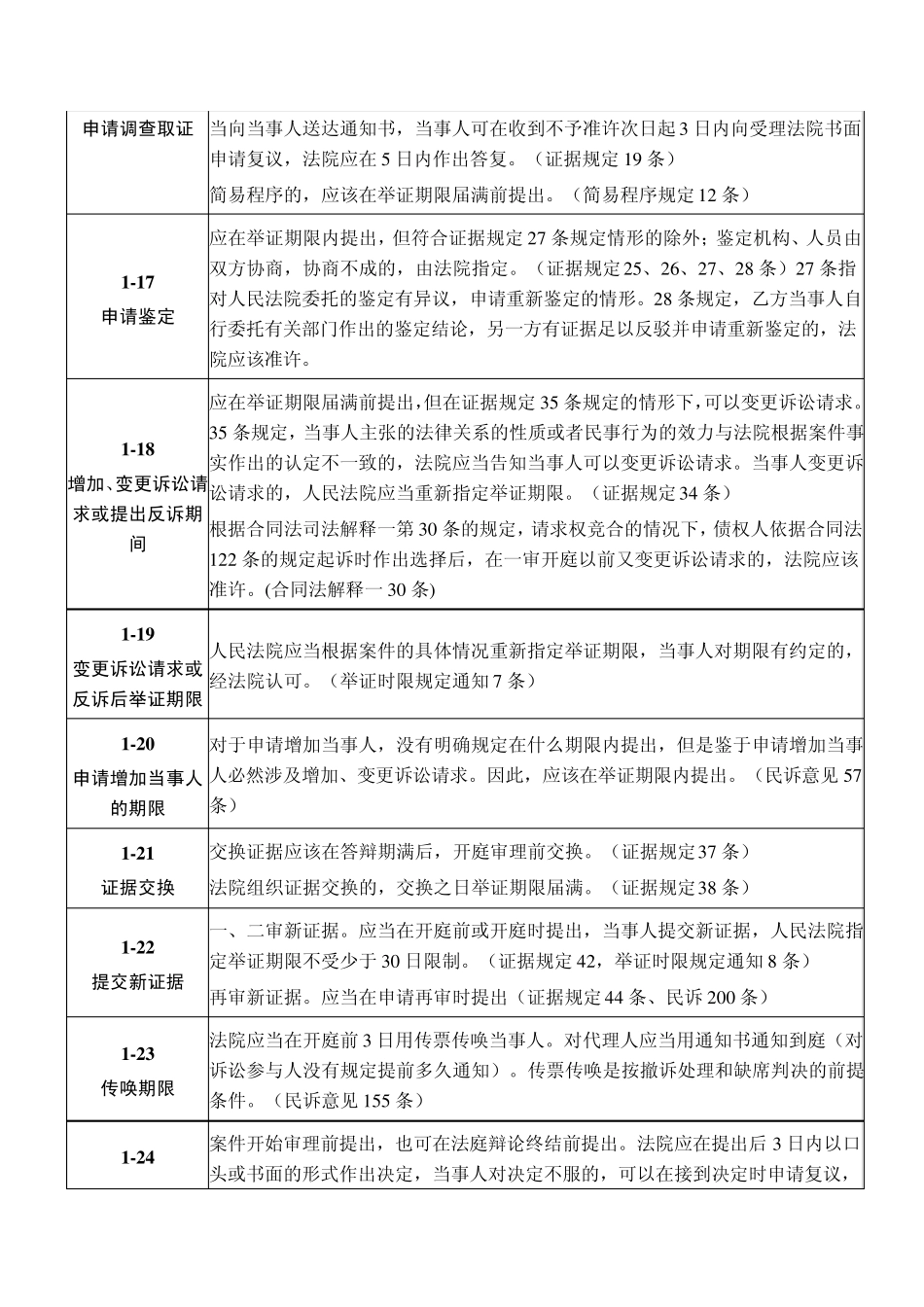
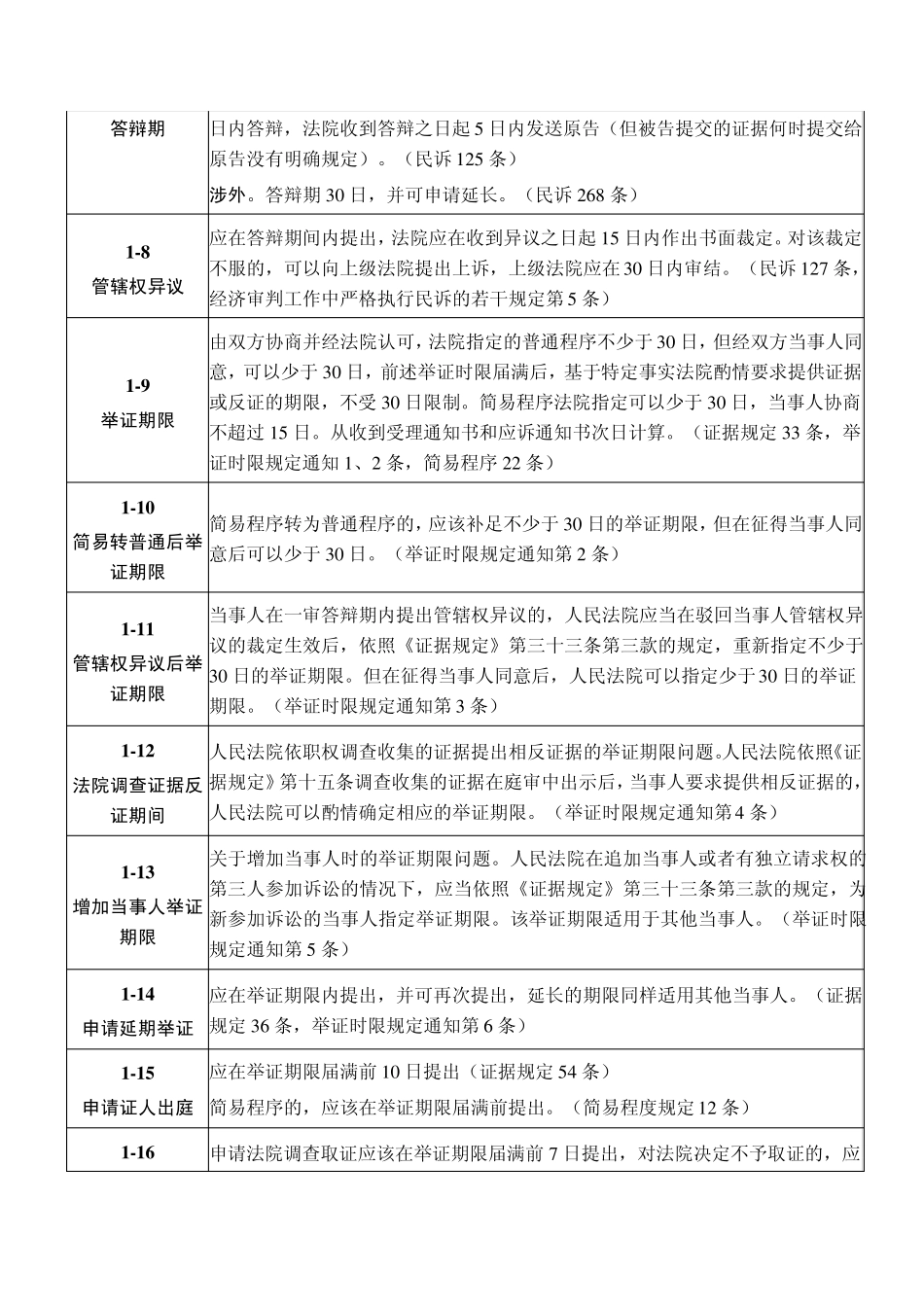
【重磅】民事诉讼时效规定的6 7 条完美总结(2 0 1 4 年版) 一、一审相关时效(2 8 项) 1 -1 诉讼时效 普通2 年诉讼时效。自权利人知道或应该知道权利受侵害之日起算。(民法通则1 3 5 条) 1 年诉讼时效。身体收到伤害要求赔偿的、出售质量不合格的商品未声明的、延付或拒付租金的、寄存财物被丢失或毁损的。(民法通则1 3 6 条) 3 年诉讼时效。因环境污染损害赔偿提起诉讼的。(环境保护法4 2 条) 4 年诉讼时效。因国际货物买卖合同和技术进出口合同提出诉讼或仲裁的。(合同法1 2 9 条) 最长诉讼时效。从权利受侵害之日起2 0 年。(民法通则1 3 7 条) 1 -2 申请财产保全 诉前财产保全。法院应在 4 8 小时内作出裁定,裁定保全的,应立即执行(申请人必须提供担保)。申请人应该在采取保全措施后 3 0 日内起诉。(民诉1 0 1 条) 诉中财产保全。情况紧急的,法院应在 4 8 小时内作出裁定,裁定保全的,应该立即执行。(民诉1 0 0 条) 对财产保全或先予执行裁定不服的,可以申请复议一次。(民诉1 0 8 条) 1 -3 申请证据保全 诉前证据保全。商标法5 8 条规定,法院必须在接到申请后 4 8 小时内作出裁定,同意的立即执行,申请人应在采取保全措施后 1 5 日内起诉。(商标法5 8 条) 诉中证据保全。民诉没有规定诉前证据保全,诉中申请证据保全,应当在举证期限届满前 7 日提出。证据保全未规定当事人有权申请复议。(证据规定2 3 条) 1 -4 立案 法院应在收到起诉状或口头起诉后7 日内立案,立案庭应在决定立案的3 日内移送审判庭。(审限若干规定第6 、7 条) 1 -5 申请先于执行 法院应当在受理案件后终审判决前采取(民诉意见 1 0 6 条) 1 -6 公告送达 国内。适用于受送达人下落不明或用其他方式无法送达的。自发出公告之日起经过 6 0 天的,视为送达。(民诉9 2 条) 涉外。适用于不能用其他方式送达的。自公告之日期满 3 个月。(民诉2 6 7 条) 1 -7 国内。法院应在立案之日起5 日内将起诉转副本送达被告,被告收到之日起1 5答辩期 日内答辩,法院收到答辩之日起5 日内发送原告(但被告提交的证据何时提交给原告没有明确规定)。(民诉1 2 5 条) 涉外。答辩期3 0 日,并可申请延长。(民诉2 6 8 条) 1 -8 管辖权异议 应在答辩期间内提出,法院应在收到异议之日起1 5 日内作出书面裁定。对...

1、当您付费下载文档后,您只拥有了使用权限,并不意味着购买了版权,文档只能用于自身使用,不得用于其他商业用途(如 [转卖]进行直接盈利或[编辑后售卖]进行间接盈利)。
2、本站所有内容均由合作方或网友上传,本站不对文档的完整性、权威性及其观点立场正确性做任何保证或承诺!文档内容仅供研究参考,付费前请自行鉴别。
3、如文档内容存在违规,或者侵犯商业秘密、侵犯著作权等,请点击“违规举报”。

碎片内容

民事诉讼时效规定的67条完美总结(2014年版)

确认删除?
VIP
微信客服
  • 扫码咨询
会员Q群
  • 会员专属群点击这里加入QQ群
客服邮箱
回到顶部