电脑桌面
添加小米粒文库到电脑桌面
安装后可以在桌面快捷访问

砂石料采购合同

砂石料采购合同_第1页
1/6
砂石料采购合同_第2页
2/6
砂石料采购合同_第3页
3/6
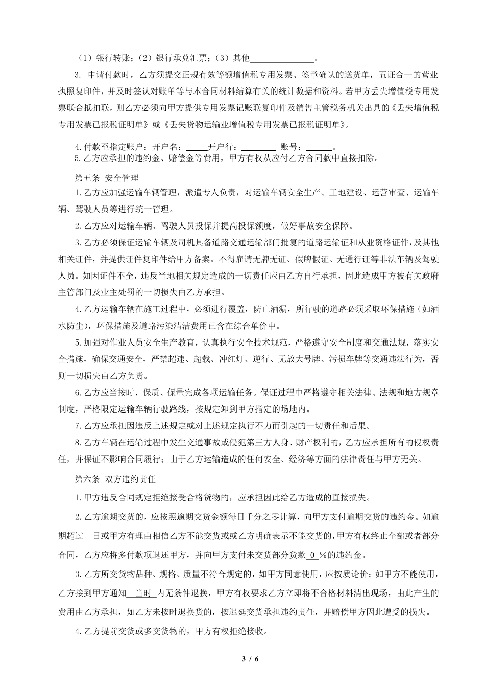
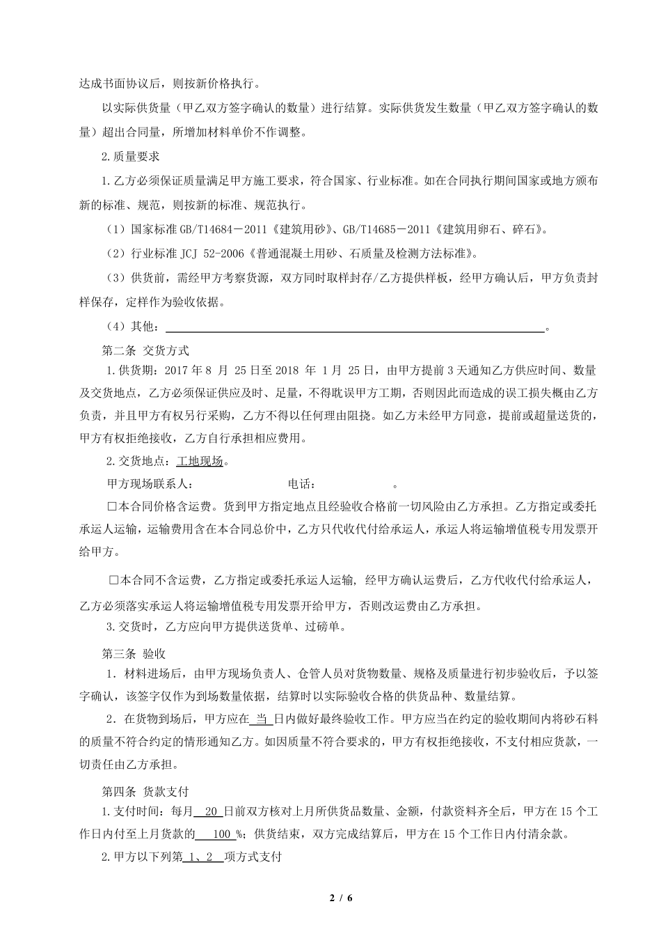
1 / 6 砂 石 料 采 购 合 同 合 同 编 号 : 201 第 号 注 : 本 栏 内 容 由 买 方 填 写 买 方 ( 甲 方 ) 卖 方 ( 乙 方 ) 单 位 名 称 : 西 安 华 曦 园 林 绿 化 工 程 有 限 公 司 单 位 名 称 : 地 址 : 西 安 市 高 新 区 锦 业 二 路 北 侧 逸 翠 园 -西 安 地 址 : ( 三 A 期 ) 2 栋 50301 号 电 话 : 电 话 : 开 户 行 : 建 行 西 安 逸 翠 园 支 行 开 户 行 : 银 行 帐 号 : 61001100672052500015 银 行 帐 号 : 签 约 地 点 : 珠 泉 新 城 营 销 中 心 展 示 区 景 观 绿 化 工 程 办 公 室 根 据 《 中 华 人 民 共 和 国 合 同 法 》 以 及 其 他 有 关 法 律 法 规 的 规 定 , 遵 循 平 等 、 自 愿 和 诚 实 信 用 的 原 则 ,甲 乙 双 方 就 砂 石 料 买 卖 的 相 关 事 宜 协 商 一 致 , 签 订本 合 同 。 第 一 条 名 称 、 规 格、 数量、 价格、 质量 1.名 称 、 规 格、 数量、 价格 单 价包含□砂 石 、 □运费、 □上车费、 □卸车费、 □增值税税金、 □道路 清洁费( 运输造成的 工 地周边道路 污染清洁费用 ) 及 必要措施( 进出场、 交通城 管相 关 单 位 协 调关 系等 ) 所需的 一 切费用 , 甲 方不再承担任何其 它费用 , 原 则 上价格不予调整, 但遇市 场价格波动超过± 15 %时, 经甲 方 友好协 商序号 名 称 规 格/等 级 数量 计量 单 位 单 价 ( 元) 合 计 ( 元) 备注 1 沙子 旱筛 M3 元/M3 2 沙子 毛沙 M3 元/M3 3 白灰 散灰 t 元/t 4 水泥 PC 32.5R t 元/t 5 石 子 1-3 t 元/t 6 标砖 240*115*53mm 块 元/块 合 计人 民 币金额( 大写 ): 2 / 6 达 成 书 面 协 议 后 , 则 按 新 价 格 执 行 。 以 实 际 供 货 量 ( 甲 乙 双 方 签 字 确 认 的 数 量 ) 进 行 结 算 。 实 际 供 货 发 生 数 量 ( 甲 乙 双 方 签 字 确 认 的 数量 ) 超 出 合 同 量 , 所 增 加 材 料 单 价 不 作 调 整 。 2.质 量 要 求 1...

1、当您付费下载文档后,您只拥有了使用权限,并不意味着购买了版权,文档只能用于自身使用,不得用于其他商业用途(如 [转卖]进行直接盈利或[编辑后售卖]进行间接盈利)。
2、本站所有内容均由合作方或网友上传,本站不对文档的完整性、权威性及其观点立场正确性做任何保证或承诺!文档内容仅供研究参考,付费前请自行鉴别。
3、如文档内容存在违规,或者侵犯商业秘密、侵犯著作权等,请点击“违规举报”。

碎片内容

砂石料采购合同

确认删除?
VIP
微信客服
  • 扫码咨询
会员Q群
  • 会员专属群点击这里加入QQ群
客服邮箱
回到顶部