电脑桌面
添加小米粒文库到电脑桌面
安装后可以在桌面快捷访问

社区考试计算机大纲VIP专享

社区考试计算机大纲_第1页
1/8
社区考试计算机大纲_第2页
2/8
社区考试计算机大纲_第3页
3/8
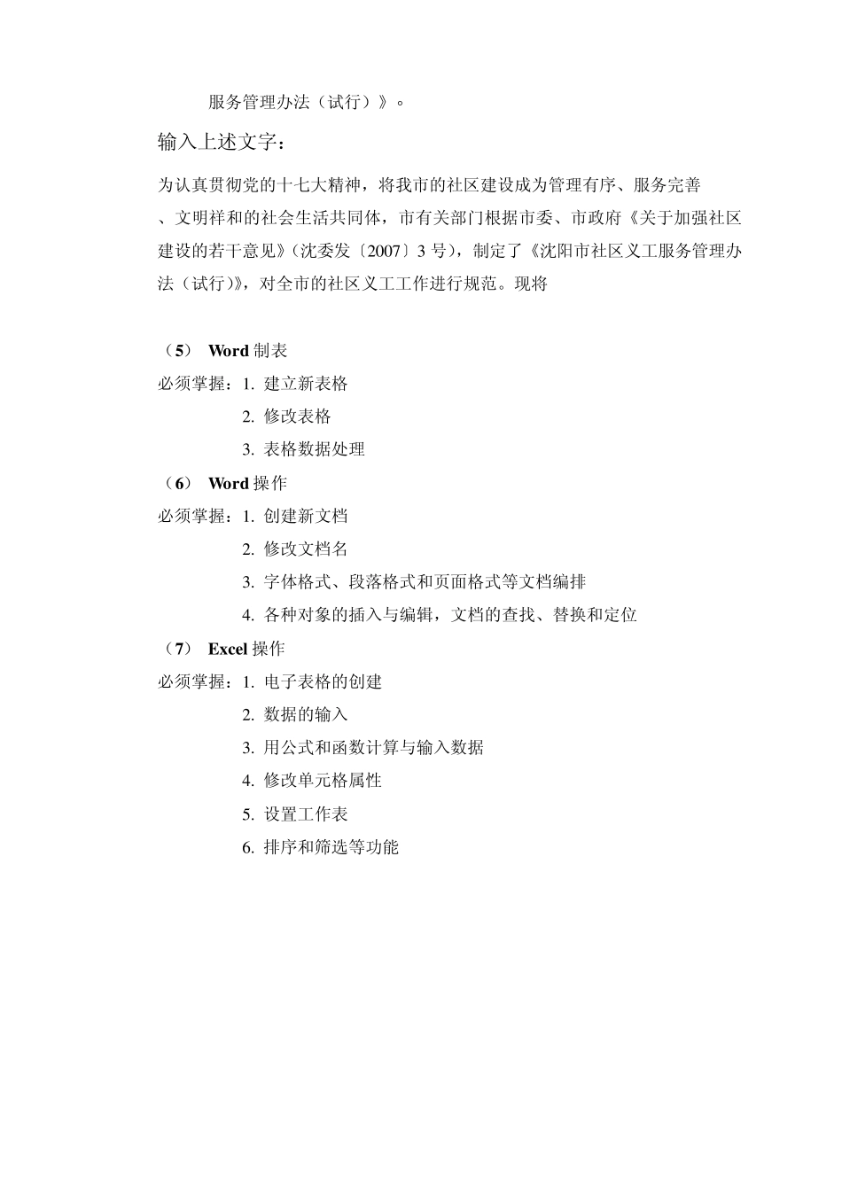
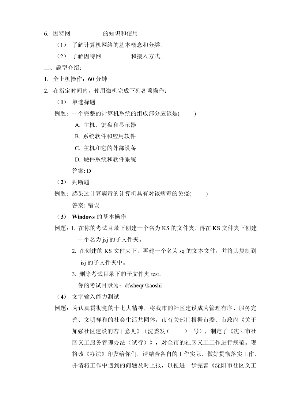
沈阳市2 0 1 1 年招考社区工作者 计算机上机考试大纲 一、基本要求: 1. 具有使用微型计算机的基础知识 (1) 了解计算机的诞生、发展及应用。 (2) 了解计算机的概念、类型及其应用领域。 (3) 了解计算机硬件系统的组成和功能。 (4) 了解计算机安全使用和计算机病毒防治的知识。 2. 操作系统及 Windows 基础知识 (1) 了解计算机操作系统概述。 (2) 了解 Windows 概述、特点和功能、配置和运行环境。 (3) 掌握文件和文件夹的创建、移动、复制(CTRL + C)、删除(DELETE)、全选(CTRL +A)、粘贴(CTRL +V)、更名(鼠标右键后按 M)、查找(CTRL + F)和属性设置。(鼠标右键后按 R) 3. 掌握一种汉字输入方法 (1) 掌握汉字输入法的选取。(CTRL / ALT + SHIFT ) (2) 掌握汉字及标点符号的输入。( 在输入法下 V + 1) (3) 掌握全角与半角的切换(SHIFT +空格键),汉字与英文的切换。(CTRL +空格键) 4. 字表处理的基础知识 (1) 了解 Word 字表处理的基本功能。(撤销上一步:CTRL + Z) (2) 掌握文档的创建、修改和基本编辑操作。 (3) 掌握字体格式、段落格式和页面格式等文档编排的基本操作。 (4) Word 的表格功能:表格的创建,表格中数据的输入与编辑。 5. 电子表格的功能和使用 (1) 了解 Excel 表格处理的基本功能。 (2) 掌握工作簿和工作表的基本概念,工作表的创建、数据输入和编辑。 (3) 掌握数据的排序、筛选、查找和分类汇总等功能。 (4) 掌握建立公式和函数的基本应用。 (5) 掌握单元格格式的设置及修改。 6. 因特网(Internet) 的知识和使用 (1) 了解计算机网络的基本概念和分类。 (2) 了解因特网(Internet)和接入方式。 二、题型介绍: 1. 全上机操作:60 分钟 2. 在指定时间内,使用微机完成下列各项操作: (1) 单选择题 例题:一个完整的计算机系统的组成部分应该是( ) A. 主机、键盘和显示器 B. 系统软件和应用软件 C. 主机和它的外部设备 D. 硬件系统和软件系统 答案: D (2) 判断题 例题:感染过计算病毒的计算机具有对该病毒的免疫( ) 答案: 错误 (3) Window s 的基本操作 例题:1. 在你的考试目录下创建一个名为 KS 的文件夹,再在 KS 文件夹下创建一个名为 jsj 的子文件夹。 2. 在创建的KS 文件夹下,再建一个名为 sq 的文本文件,...

1、当您付费下载文档后,您只拥有了使用权限,并不意味着购买了版权,文档只能用于自身使用,不得用于其他商业用途(如 [转卖]进行直接盈利或[编辑后售卖]进行间接盈利)。
2、本站所有内容均由合作方或网友上传,本站不对文档的完整性、权威性及其观点立场正确性做任何保证或承诺!文档内容仅供研究参考,付费前请自行鉴别。
3、如文档内容存在违规,或者侵犯商业秘密、侵犯著作权等,请点击“违规举报”。

碎片内容

社区考试计算机大纲

确认删除?
VIP
微信客服
  • 扫码咨询
会员Q群
  • 会员专属群点击这里加入QQ群
客服邮箱
回到顶部