电脑桌面
添加小米粒文库到电脑桌面
安装后可以在桌面快捷访问

苏教版四年级数学下册期末测试题含答案

苏教版四年级数学下册期末测试题含答案_第1页
1/9
苏教版四年级数学下册期末测试题含答案_第2页
2/9
苏教版四年级数学下册期末测试题含答案_第3页
3/9
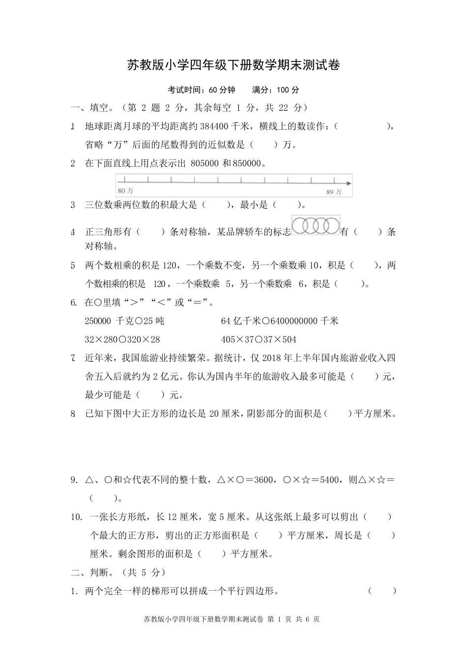
苏教版小学四年级下册数学期末测试卷 第 1 页 共 6 页 苏教版小学四年级下册数学期末测试卷 考试时间:60 分钟 满分:100 分 一、填空。(第 2 题 2 分,其余每空 1 分,共 22 分) 1. 地球距离月球的平均距离约 384400 千米,横线上的数读作:( ),省略“万”后面的尾数得到的近似数是( )万。 2. 在下面直线上用点表示出 805000 和 850000。 3. 三位数乘两位数的积最大是( ),最小是( )。 4. 正三角形有( )条对称轴,某品牌轿车的标志 有( )条对称轴。 5. 两个数相乘的积是 120,一个乘数不变,另一个乘数乘 10,积是( ),两个数相乘的积是 120 ,一个乘数乘 5,另一个乘数乘 6,积是( )。 6. 在○里填“>”“<”或“=”。 250000 千克○25 吨 64 亿千米○6400000000 千米 32×280○320×28 405×37○37×504 7. 近年来,我国旅游业持续繁荣。据统计,仅 2018 年上半年国内旅游业收入四舍五入后就约为 2 亿元。你认为国内半年的旅游收入最多可能是( )元, 最少可能是( )元。 8. 已知下图中大正方形的边长是 20 厘米,阴影部分的面积是( )平方厘米。 9. △、○和☆代表不同的整十数,△×○=3600,○×☆=5400,则△×☆= ( )。 10. 一张长方形纸,长 12 厘米,宽 5 厘米。从这张纸上最多可以剪 出( ) 个最大的正方形,剪 出的正方形面积是( )平方厘米,周 长是( ) 厘米。剩 余图形的面积是( )平方厘米。 二 、判 断 。(共 5 分) 1. 两个完 全 一样 的梯 形可以拼 成 一个平行 四边形。 ( ) 苏教版小学四年级下册数学期末测试卷 第 2 页 共 6 页 2. 125×64=125×8×8,这是运用了乘法分配律。 ( ) 3. 在男子 1000 米竞赛中,明明跑了 4 分 30 秒,小军跑了 5 分钟,小军跑得快。 ( ) 4. “坐地日行八万里”中的“八万里”是近似数。 ( ) 5. 1 个鸡蛋约重50 克,20 个鸡蛋约重1 千克,20000 个鸡蛋约重1 吨。 ( )三、将正确答案的序号填在括号里。(12 分) 1. 如下图所示,把长方形 ABCD 平移到 A'B'C'D'的位置,应该( )。 A. 向右平移 4 厘米 B. 向右平移 6 厘米 C. 向右平移 10 厘米 D. 向左平移 4 厘米 2. 下面的算式中,与其他三个算式的得数不相等的是( )。A.520×60 B.104×300 C.260×80...

1、当您付费下载文档后,您只拥有了使用权限,并不意味着购买了版权,文档只能用于自身使用,不得用于其他商业用途(如 [转卖]进行直接盈利或[编辑后售卖]进行间接盈利)。
2、本站所有内容均由合作方或网友上传,本站不对文档的完整性、权威性及其观点立场正确性做任何保证或承诺!文档内容仅供研究参考,付费前请自行鉴别。
3、如文档内容存在违规,或者侵犯商业秘密、侵犯著作权等,请点击“违规举报”。

碎片内容

苏教版四年级数学下册期末测试题含答案

您可能关注的文档

确认删除?
VIP
微信客服
  • 扫码咨询
会员Q群
  • 会员专属群点击这里加入QQ群
客服邮箱
回到顶部