电脑桌面
添加小米粒文库到电脑桌面
安装后可以在桌面快捷访问

企业劳动合同

企业劳动合同_第1页
1/65
企业劳动合同_第2页
2/65
企业劳动合同_第3页
3/65
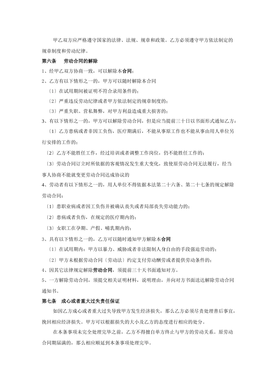
企业劳动合同根据?中华人民共和国劳动法?等有关法律规定,经甲乙双方协商一致,同意签订本劳动合同。甲方〔单位名称〕:赤峰九洲装饰工程 住所地:新城区水榭花都 B 区东法定代表人:朱清乙方〔姓名〕: 林友 性别: 男 身份证号码:文书送达地址:九洲装饰办公室第一条 劳动合同期限1、本合同为有固定期限的劳动合同。合同期限从_ 2024_年_4_月_10_日起至_2024 年__4_月_10_日止。2、试用期,自__2024_年__4_月__10_日至_2024__年_6__月__10_日。第二条 工作内容及要求乙方安排在___________工程__ ___部门,从事_________ 工程部长 _工作。甲方可以根据实际情况,调整乙方所处的部门、工作任务、工作地等,乙方应接受调整。乙方须根据甲方规定的岗位工作职责和要求,按时、按质、按量完本钱职工作。第三条 劳动酬劳及支付方式与时间1、甲方根据乙方的工作岗位及工作业绩确定工资酬劳,在本单位内参照适用同工同酬待遇。。2、甲方支付给乙方的月工资不得低于当地政府规定的最低工资。3、甲方按月以货币形式发放工资,不得无故拖欠。4、甲方在年终时根据乙方的当年实际业绩、效率、效益、损失、工作态度等因素考核结算乙方的奖金。5、甲方在当月 15 日时发放前一月工资。6、乙方在法定休假日和婚丧假期间以及依法参加社会活动期间,甲方应当依法支付工资。第四条 社会保险甲、乙双方必须依法参加社会保险,按月缴纳社会保险费。乙方缴纳局部,由甲方在其工资中代为扣缴。第五条 劳动纪律甲乙双方应严格遵守国家的法律、法规、规章和政策。乙方必须遵守甲方依法制定的规章制度和劳动纪律。第六条 劳动合同的解除1、经甲乙双方协商一致,可以解除本合同;2、乙方有以下情形之一的,甲方可以随时解除本合同〔1〕在试用期间被证明不符合录用条件的;〔2〕严重违反劳动纪律或者甲方依法制定的规章制度的;〔3〕严重失职、营私舞弊,对甲方利益造成重大损害的;3、有以下情形之一的,甲方可以解除劳动合同,但是应当提前三十日以书面形式通知乙方:〔1〕乙方患病或者非因工负伤,医疗期满后,不能从事原工作也不能从事由用人单位另行安排的工作的; 〔2〕乙方不能胜任工作,经过培训或者调整工作岗位,仍不能胜任工作的; 〔3〕劳动合同订立时所依据的客观情况发生重大变化,致使原劳动合同无法履行,经当事人协商不能就变更劳动合同达成协议的4、劳动者有以下情形之一的,用人单位不得依据本法第二十六条、第二十七条的规定解除劳...

1、当您付费下载文档后,您只拥有了使用权限,并不意味着购买了版权,文档只能用于自身使用,不得用于其他商业用途(如 [转卖]进行直接盈利或[编辑后售卖]进行间接盈利)。
2、本站所有内容均由合作方或网友上传,本站不对文档的完整性、权威性及其观点立场正确性做任何保证或承诺!文档内容仅供研究参考,付费前请自行鉴别。
3、如文档内容存在违规,或者侵犯商业秘密、侵犯著作权等,请点击“违规举报”。

碎片内容

企业劳动合同

您可能关注的文档

确认删除?
VIP
微信客服
  • 扫码咨询
会员Q群
  • 会员专属群点击这里加入QQ群
客服邮箱
回到顶部