电脑桌面
添加小米粒文库到电脑桌面
安装后可以在桌面快捷访问

公司核心人才库管理办法

公司核心人才库管理办法_第1页
1/5
公司核心人才库管理办法_第2页
2/5
公司核心人才库管理办法_第3页
3/5
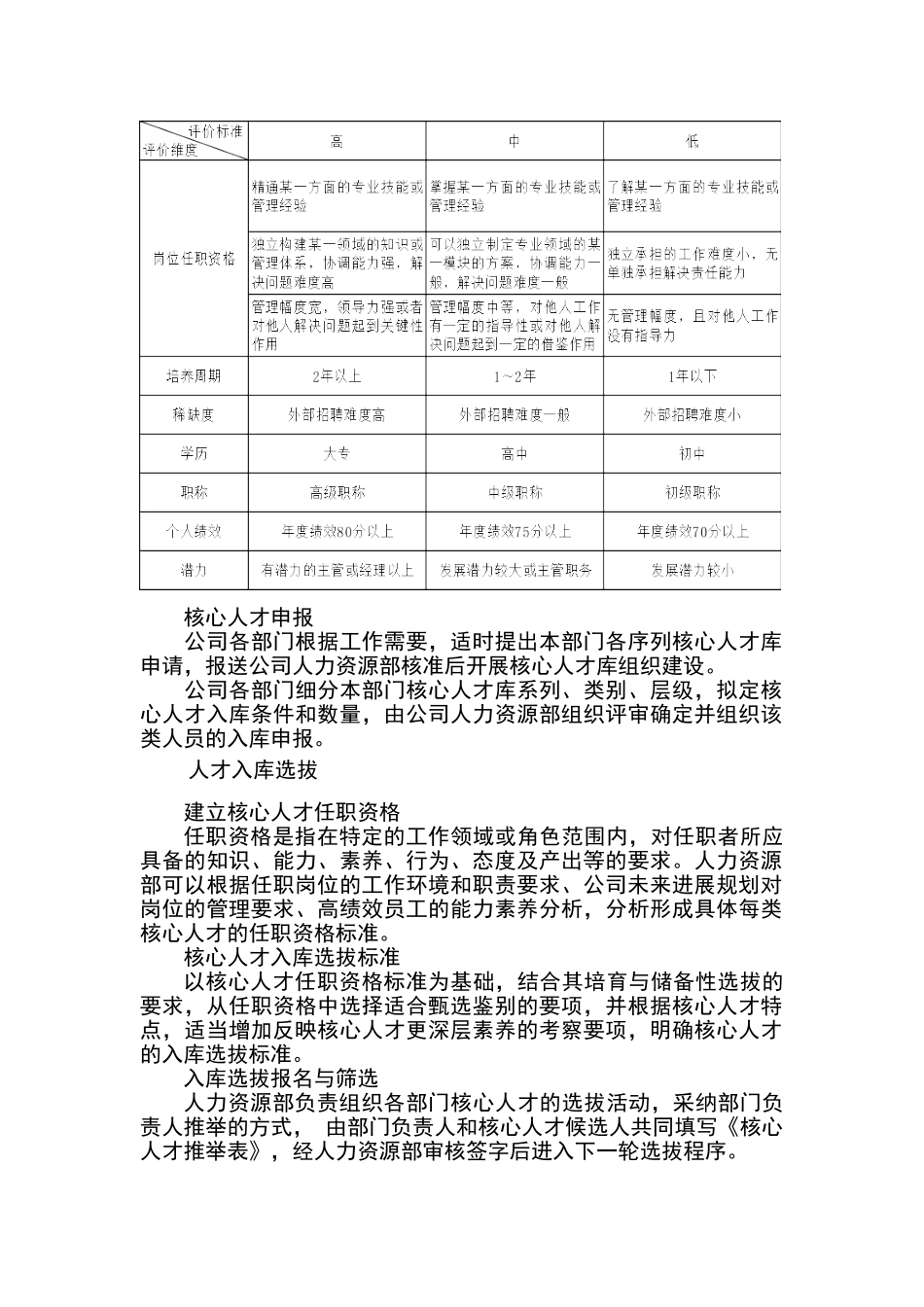
公司核心人才库管理办法1、目的为建立公司核心人才库,有效服务于公司的运营、经营和进展,并为培育各类各级专家或干部提供人才资源储备,结合公司人才进展运行情况,制定本办法。2、适用范围本办法适用于公司各部门。3、职责 人力资源部 负责公司核心人才库的规划和建设; 负责确定核心人才库序列、类别、层级和入库条件,并向需求部门提供人才信息;负责组织各序列核心人才的认定、入库、统计、考核等人才库的维护和管理。各部门 负责建立核心人才库需求调研与申请事宜; 拟定本序列核心人才库人才系列、类别细分、层级和入库条件; 负责本序列核心人才入库资格的初审和推举; 协助聘请评价专家评定本专业人才入库资格; 协助组织并实施本专业人才的使用、培育、考核。 4、主要内容 核心人才库是指根据一定的人才标准和入库条件、程序,遴选出的具有较强专业优势、特长的专业人员的集合。 核心人才库建立坚持“统一标准、满足需求、逐级遴选、统一管理、资源共享”的原则,以遴选、培育、使用三个环节为着力点,建设并管理各序列核心人才库。核心人才是指在公司人才资源中,拥有关键能力且对公司战略实施不可或缺、外部人力资源市场较为稀缺、培育周期较长的人才群体。基于各部门或序列关键岗位清单,具备下表中的评价维度有两个及以上为高时,即为核心岗位。 核心人才申报 公司各部门根据工作需要,适时提出本部门各序列核心人才库申请,报送公司人力资源部核准后开展核心人才库组织建设。 公司各部门细分本部门核心人才库系列、类别、层级,拟定核心人才入库条件和数量,由公司人力资源部组织评审确定并组织该类人员的入库申报。人才入库选拔建立核心人才任职资格 任职资格是指在特定的工作领域或角色范围内,对任职者所应具备的知识、能力、素养、行为、态度及产出等的要求。人力资源部可以根据任职岗位的工作环境和职责要求、公司未来进展规划对岗位的管理要求、高绩效员工的能力素养分析,分析形成具体每类核心人才的任职资格标准。 核心人才入库选拔标准 以核心人才任职资格标准为基础,结合其培育与储备性选拔的要求,从任职资格中选择适合甄选鉴别的要项,并根据核心人才特点,适当增加反映核心人才更深层素养的考察要项,明确核心人才的入库选拔标准。 入库选拔报名与筛选 人力资源部负责组织各部门核心人才的选拔活动,采纳部门负责人推举的方式, 由部门负责人和核心人才候选人共同填写《核心人才推举表》,经人...

1、当您付费下载文档后,您只拥有了使用权限,并不意味着购买了版权,文档只能用于自身使用,不得用于其他商业用途(如 [转卖]进行直接盈利或[编辑后售卖]进行间接盈利)。
2、本站所有内容均由合作方或网友上传,本站不对文档的完整性、权威性及其观点立场正确性做任何保证或承诺!文档内容仅供研究参考,付费前请自行鉴别。
3、如文档内容存在违规,或者侵犯商业秘密、侵犯著作权等,请点击“违规举报”。

碎片内容

公司核心人才库管理办法

您可能关注的文档

办公文档专营+ 关注
实名认证
内容提供者

大量办公文档,欢迎选择

确认删除?
VIP
微信客服
  • 扫码咨询
会员Q群
  • 会员专属群点击这里加入QQ群
客服邮箱
回到顶部