电脑桌面
添加小米粒文库到电脑桌面
安装后可以在桌面快捷访问

班级安全教育记录

班级安全教育记录_第1页
1/5
班级安全教育记录_第2页
2/5
班级安全教育记录_第3页
3/5
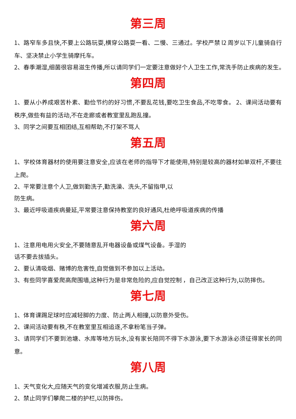
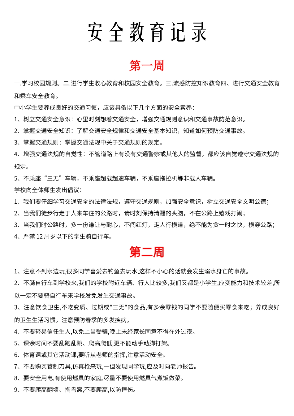
安全教育记录第一周一.学习校园规则。二.进行学生收心教育和校园安全教育。三.流感防控知识教育四、进行交通安全教育和乘车安全教育。中小学生要养成良好的交通习惯,应该具备以下几个方面的安全素养:1、树立交通安全意识:心里时刻想着交通安全,增强交通规则意识和交通事故防范意识。2、掌握交通安全知识:了解交通安全规律和交通安全基本知识,知道如何预防交通事故。3、掌握交通规则:掌握交通法规中关于交通规则的规定。4、增强交通法规的自觉性:不管道路上有没有交通警察或其他人的监督,都应该自觉遵守交通法规的规定。5、不乘座“三无”车辆,不乘座超载超速车辆,不乘座拖拉机等非载人车辆。学校向全体师生发出倡议: 1、我们要仔细学习交通安全的法律法规,遵守交通规则,加强安全意识,树立交通安全文明公德;2、当我们徒步行走于人来车往的公路时,请时刻保持清醒的头脑,不在公路上嬉戏打闹; 3、当我们时公路时,多一份谦让与耐心,不闯红灯,走人行横道,绝不能为贪一时之快,横穿公路;4、严禁 12 周岁以下的学生骑自行车。第二周1、注意不到水边玩,很多同学喜爱去钓鱼去玩水,这样不小心的话就会发生溺水身亡的事故。 2、不骑自行车到学校来,我们的学校附近车辆、行人比较多,我们又都是小学生,应变能力和技术较差,所以一定不要骑自行车来学校发免发生交通事故。 3、注意饮食卫生,不吃变质、过期或"三无"的食品,有多余零钱的同学不要随便买零食来吃;养成良好的卫生生活习惯。注意预防春季的多发疾病。 4、不要轻易信任生人,以免上当受骗,晚上未经家长同意不得在外过夜。 5、课余时间不要乱跑乱跳、爬高爬低,更不能动手动脚打架。 6、体育课或其它活动课,要听从老师的指挥,注意活动安全。7、不要购买管制刀具,仿真枪来玩,一但发现同学玩,应及时向老师报告。 8、要安全用电,有使用燃具的家庭,尽量不要使用燃具气煮饭做菜。 9、不要爬高翻墙、掏鸟窝,不要爬高,以防摔伤。 第三周1、路窄车多且快,不要上公路玩耍,横穿公路耍一看、二慢、三通过。学校严禁 l2 周岁以下儿童骑自行车、坚决禁止小学生骑摩托车。 2、春季潮湿,细菌很容易滋生传播,所以请同学们一定要注意做好个人卫生工作,常洗手防止疾病的发生。第四周1、要从小养成艰苦朴素、勤俭节约的好习惯,不要乱花钱,要吃卫生食品,不吃零食。 2、课间活动要有秩序,做些有益的活动,不在走廊或者教室里乱跑乱撞。 3、同学之间要互相团结,互相帮助,不打架不骂人第五...

1、当您付费下载文档后,您只拥有了使用权限,并不意味着购买了版权,文档只能用于自身使用,不得用于其他商业用途(如 [转卖]进行直接盈利或[编辑后售卖]进行间接盈利)。
2、本站所有内容均由合作方或网友上传,本站不对文档的完整性、权威性及其观点立场正确性做任何保证或承诺!文档内容仅供研究参考,付费前请自行鉴别。
3、如文档内容存在违规,或者侵犯商业秘密、侵犯著作权等,请点击“违规举报”。

碎片内容

班级安全教育记录

确认删除?
VIP
微信客服
  • 扫码咨询
会员Q群
  • 会员专属群点击这里加入QQ群
客服邮箱
回到顶部