电脑桌面
添加小米粒文库到电脑桌面
安装后可以在桌面快捷访问

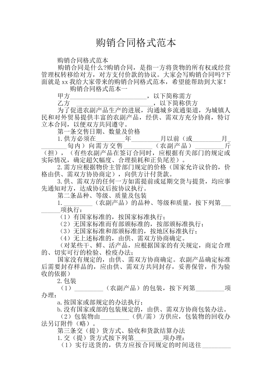
购销合同格式范本

购销合同格式范本_第1页
1/7
购销合同格式范本_第2页
2/7
购销合同格式范本_第3页
3/7
购销合同格式范本 购销合同格式范本 购销合同是什么?购销合同,是指一方将货物的所有权或经营管理权转移给对方,对方支付价款的协议。大家会写购销合同吗?下面就是 xx 我给大家带来的购销合同格式范本,希望能帮助到大家! 购销合同格式范本一 甲方________________________,以下简称需方 乙方 ________________________,以下简称供方 为了促进农副产品生产的进展,沟通城乡流通渠道,为城镇人民和对外贸易提供丰富的农副产品,经供、需双方充分协商,特订立本合同,以便双方共同遵守。 第一条交售日期、数量及价格 1.供方必须在_________年_________月以前(或_________月_________旬内)向需方交售_________(农副产品)_________斤(担),(有些农副产品在签订合同时,应根据有关部门的规定或实际情况,确定超欠幅度、合理损耗和正负尾差)。 2.需方应根据物价主管部门规定的价格(国家允许议价的,价格由供、需双方协协商定),向供方计付货款。 3.供、需双方的任何一方如需提前或延期交货与提货,均应事先通知对方,达成协议后按协议执行。 第二条品种、等级、质量及包装 1._________(农副产品)的品种、等级和质量,按下列第_________项执行: (1)有国家标准的,按国家标准执行; (2)无国家标准而有部颁标准的,按部颁标准执行; (3)无国家标准和部颁标准的,按地区标准执行; (4)无上述标准的,由供、需双方协商确定。 (对某些干、鲜、活产品,应根据国家的有关规定,商定合理的、切实可行的检验、检疫办法; 国家没有规定的,由供、需双方协商确定。农副产品确定标准后需要封存样品的,应由供、需双方共同封存,妥善保管,作为验收的依据) 2.包装 (1)_________(农副产品)的包装,按下列第_________项办理: a.按国家或部规定的办法执行; b.没有国家或部的包装规定的,由供、需双方协商包装办法。 (2)包装物由_________(供/需)方供应,包装物的回收办法另订附件(略)。 第三条交(提)货方式、验收和货款结算办法 1.交(提)货方式按下列第_________项办理: (1)实行送货的,供方应按合同规定的时间送往_________(接收地点),交货日期以发运时运输部门的戳记为准; (2)实行提货的,供方应按合同规定的时间通知需方提货,以发出通知之日作为通知提货时间; (3)实行代运的,供方应按需方的要求,选择合理的运输路线和运输工具,向运输部门提报运输计划,办理托运手续,并派人...

1、当您付费下载文档后,您只拥有了使用权限,并不意味着购买了版权,文档只能用于自身使用,不得用于其他商业用途(如 [转卖]进行直接盈利或[编辑后售卖]进行间接盈利)。
2、本站所有内容均由合作方或网友上传,本站不对文档的完整性、权威性及其观点立场正确性做任何保证或承诺!文档内容仅供研究参考,付费前请自行鉴别。
3、如文档内容存在违规,或者侵犯商业秘密、侵犯著作权等,请点击“违规举报”。

碎片内容

购销合同格式范本

您可能关注的文档

确认删除?
VIP
微信客服
  • 扫码咨询
会员Q群
  • 会员专属群点击这里加入QQ群
客服邮箱
回到顶部