电脑桌面
添加小米粒文库到电脑桌面
安装后可以在桌面快捷访问

通用的劳务班组协议书

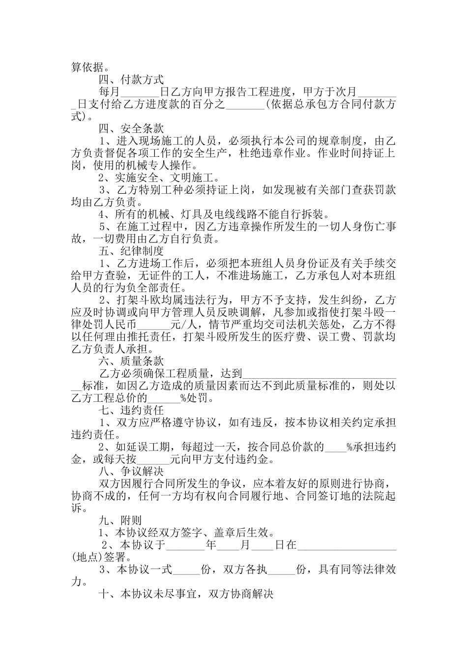
通用的劳务班组协议书_第1页
1/9
通用的劳务班组协议书_第2页
2/9
通用的劳务班组协议书_第3页
3/9
通用的劳务班组协议书 劳务班组协议书 1 发包方(以下简称甲方): 住所: 代表人: 承包方(以下简称乙方): 责任人: 住所: 一、工程概况 1、工程名称: 2、工程范围: 3、承包单价: 4、承包内容: 5、承包范围: 6、承包方式: 7、工程期限: 计划开工日期:_______年____月____日,计划竣工日期:_______年____月____日,总共________日历天。 二、双方的职责 1、甲方的职责 (1)提供乙方承包范围内的工程计算,负责隐蔽验收、材料报审、使用功能测试等技术资料的签证工作。 (2)提供必要的安全设施及生活设施及水电。 (3)负责竣工图编制、工程结算和审价工作。 (4)工程完工时,及时安排人员验收。 2、乙方的职责 (1)乙方需严格遵守安全施工法律规范,服从项目管理人员的指导,施工过程中因乙方施工不当造成的安全事故由乙方全部承担。 (2)乙方必须严格执行项目部制定的进度计划和质量要求,乙方在施工和管理过程中因质量问题给甲方造成的损失均由乙方承担。施工过程中如不按图施工,及不根据施工法律规范操作,而引起的总项目部罚款由乙方负责。 (3)乙方须文明施工,做到施工现场干净,严禁施工材料乱堆放。 (4)乙方严格根据总项目部制定的施工工期合理组织人员,按期完成施工任务。如因甲方因素造成工期延误,则乙方不承担责任。 (5)乙方在施工过程中要和各个班组协调配合好,若因乙方协调不当造成的损失由乙方负责。 (6)乙方需根据规定为水电工人购买人身保险,水电工人应当具备相应的资质。 三、结算方式 工程完工后,甲方完成验收时,双方进行结算,乙方准备好结算依据。 四、付款方式 每月_______日乙方向甲方报告工程进度,甲方于次月________日支付给乙方进度款的百分之_______(依据总承包方合同付款方式)。 四、安全条款 1、进入现场施工的人员,必须执行本公司的规章制度,由乙方负责督促各项工作的安全生产,杜绝违章作业。作业时间持证上岗,使用的机械专人操作。 2、实施安全、文明施工。 3、乙方特别工种必须持证上岗,如发现被有关部门查获罚款均由乙方负责。 4、所有的机械、灯具及电线线路不能自行拆装。 5、在施工过程中,因乙方违章操作所发生的一切人身伤亡事故,一切费用由乙方自行负责。 五、纪律制度 1、乙方进场工作后,必须把本班组人员身份证及有关手续交给甲方查验,无证件的工人,不准进场施工,乙方承包人对本班组人员的行为负全部责任。 2、打架斗欧均属违法行为,甲方...

1、当您付费下载文档后,您只拥有了使用权限,并不意味着购买了版权,文档只能用于自身使用,不得用于其他商业用途(如 [转卖]进行直接盈利或[编辑后售卖]进行间接盈利)。
2、本站所有内容均由合作方或网友上传,本站不对文档的完整性、权威性及其观点立场正确性做任何保证或承诺!文档内容仅供研究参考,付费前请自行鉴别。
3、如文档内容存在违规,或者侵犯商业秘密、侵犯著作权等,请点击“违规举报”。

碎片内容

通用的劳务班组协议书

您可能关注的文档

确认删除?
VIP
微信客服
  • 扫码咨询
会员Q群
  • 会员专属群点击这里加入QQ群
客服邮箱
回到顶部