电脑桌面
添加小米粒文库到电脑桌面
安装后可以在桌面快捷访问

部门质量目标及考核办法

部门质量目标及考核办法_第1页
1/4
部门质量目标及考核办法_第2页
2/4
部门质量目标及考核办法_第3页
3/4
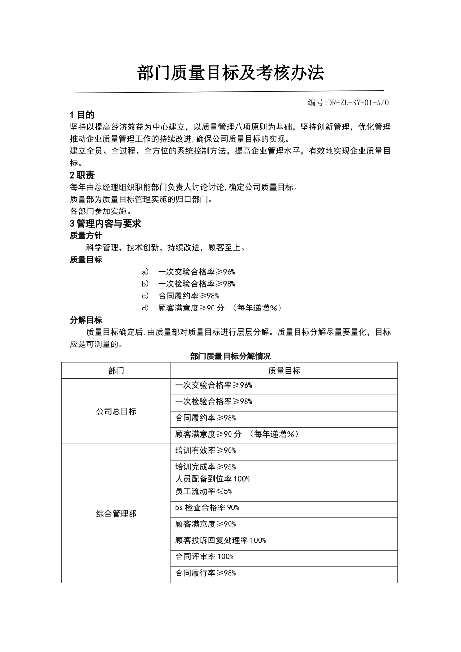
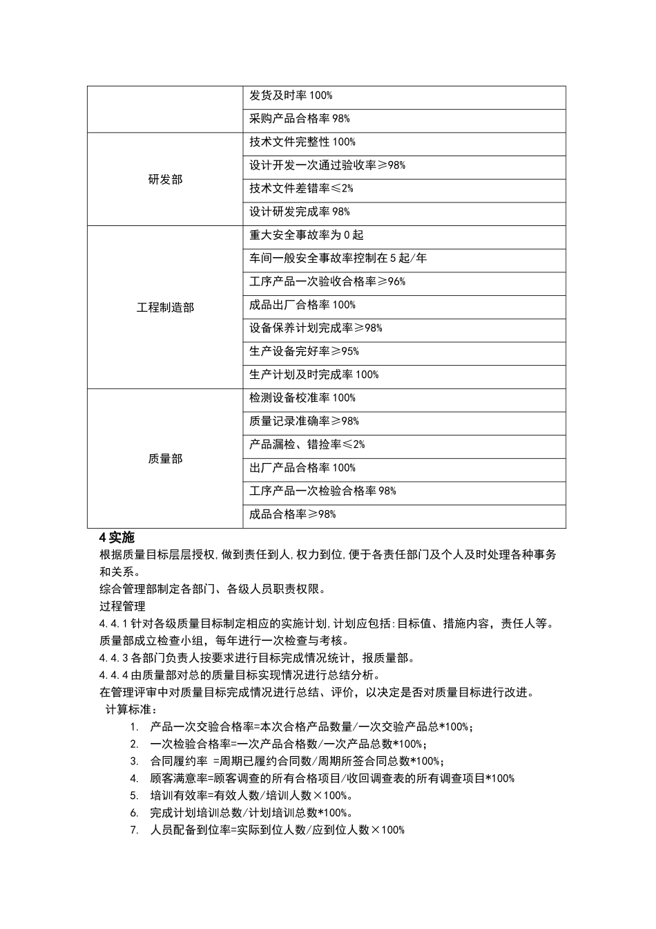
部门质量目标及考核办法 编号:DR-ZL-SY-01-A/01 目的坚持以提高经济效益为中心建立,以质量管理八项原则为基础,坚持创新管理,优化管理推动企业质量管理工作的持续改进,确保公司质量目标的实现。建立全员、全过程、全方位的系统控制方法,提高企业管理水平,有效地实现企业质量目标。2 职责每年由总经理组织职能部门负责人讨论讨论,确定公司质量目标。质量部为质量目标管理实施的归口部门。各部门参加实施。3 管理内容与要求质量方针科学管理,技术创新,持续改进,顾客至上。质量目标a)一次交验合格率≥96%b)一次检验合格率≥98%c)合同履约率≥98%d)顾客满意度≥90 分 (每年递增%)分解目标 质量目标确定后,由质量部对质量目标进行层层分解。质量目标分解尽量要量化,目标应是可测量的。部门质量目标分解情况部门质量目标公司总目标一次交验合格率≥96%一次检验合格率≥98%合同履约率≥98%顾客满意度≥90 分 (每年递增%)综合管理部培训有效率≥90%培训完成率≥95%人员配备到位率 100%员工流动率≤5%5s 检查合格率 90%顾客满意度≥90%顾客投诉回复处理率 100%合同评审率 100%合同履行率≥98%发货及时率 100%采购产品合格率 98%研发部技术文件完整性 100%设计开发一次通过验收率≥98%技术文件差错率≤2%设计研发完成率 98%工程制造部重大安全事故率为 0 起车间一般安全事故率控制在 5 起/年工序产品一次验收合格率≥96%成品出厂合格率 100%设备保养计划完成率≥98%生产设备完好率≥95%生产计划及时完成率 100%质量部检测设备校准率 100%质量记录准确率≥98%产品漏检、错捡率≤2%出厂产品合格率 100%工序产品一次检验合格率 98%成品合格率≥98%4 实施根据质量目标层层授权,做到责任到人,权力到位,便于各责任部门及个人及时处理各种事务和关系。综合管理部制定各部门、各级人员职责权限。过程管理4.4.1 针对各级质量目标制定相应的实施计划,计划应包括:目标值、措施内容,责任人等。质量部成立检查小组,每年进行一次检查与考核。4.4.3 各部门负责人按要求进行目标完成情况统计,报质量部。4.4.4 由质量部对总的质量目标实现情况进行总结分析。在管理评审中对质量目标完成情况进行总结、评价,以决定是否对质量目标进行改进。 计算标准:1. 产品一次交验合格率=本次合格产品数量/一次交验产品总*100%;2. 一次检验合格率=一次产品合格数/一次产品总数*100%;3. 合同履约率 =周期已履约合同数/周期所签合同...

1、当您付费下载文档后,您只拥有了使用权限,并不意味着购买了版权,文档只能用于自身使用,不得用于其他商业用途(如 [转卖]进行直接盈利或[编辑后售卖]进行间接盈利)。
2、本站所有内容均由合作方或网友上传,本站不对文档的完整性、权威性及其观点立场正确性做任何保证或承诺!文档内容仅供研究参考,付费前请自行鉴别。
3、如文档内容存在违规,或者侵犯商业秘密、侵犯著作权等,请点击“违规举报”。

碎片内容

部门质量目标及考核办法

您可能关注的文档

确认删除?
VIP
微信客服
  • 扫码咨询
会员Q群
  • 会员专属群点击这里加入QQ群
客服邮箱
回到顶部