电脑桌面
添加小米粒文库到电脑桌面
安装后可以在桌面快捷访问

项目奖金分配制度最新版

项目奖金分配制度最新版_第1页
1/7
项目奖金分配制度最新版_第2页
2/7
项目奖金分配制度最新版_第3页
3/7
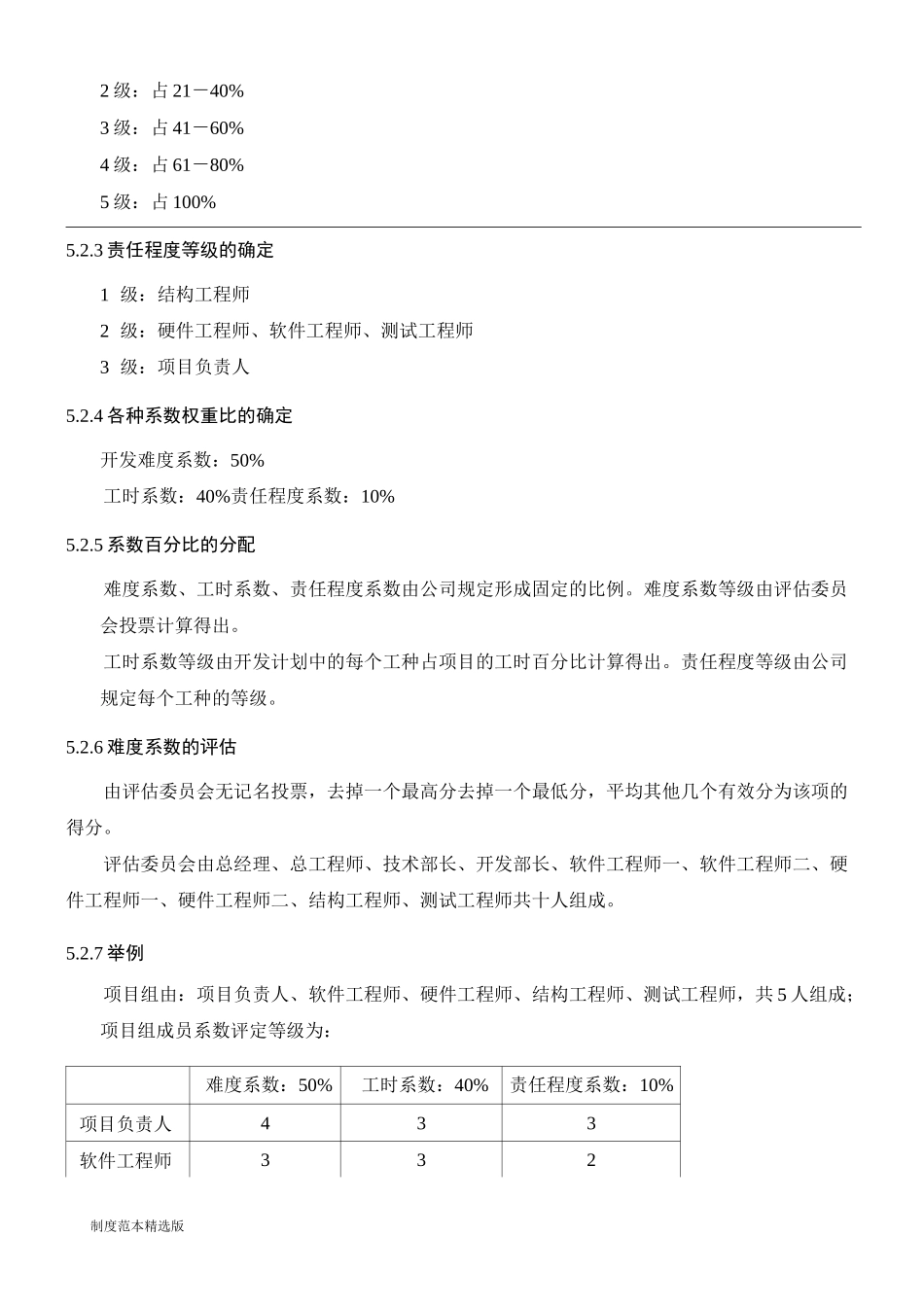
制度范本精选版项目奖金分配制度1 制定目的按照项目组所有成员的贡献度,为“项目阶段奖金”的合理分配提供依据。2 奖金池金额及其运作方法奖金总额按月度发放,月奖金总额为:;根据项目运作的进度及客户反馈进行评估,奖罚并施;细则如下。2.1 个人奖金计算方法研发部人员所得的奖金按其在项目中的贡献度予以兑现,具体计算办法为:•个人奖金二项目奖金 X 个人贡献度•个人贡献度=个人贡献分/项目组总分•个人贡献分=考核指标 1*权重 1+考核指标 2*权重 2+・・・+考核指标 n*权重 n•项目组总分=项目组所有成员“个人贡献分”之和2.2 关于”个人贡献分”3 奖金分配金额3・1 基本奖金=奖金池金额*30%三项目组成员人数该部分奖金为项目组成员共享奖金3.2 绩效奖金=奖金池金额*70%*绩效系数绩效系数计算模式为:项目经理绩效系数为 35%项目主要/核心人员绩效系数为 30%项目成员绩效系数为 25%项目保障成员绩效系数为 10%在同一个绩效系数集中有多人时由多人共享该系数奖金,共享奖金可均分也可由项目经理根制度范本精选版据项目考核评比表结果进行按比例分配。4 项目参与度“项目参与度”是指,在整个项目流程中各个成员的参与程度。整个项目流程中包含以下指标:5 项目奖金分配比例的确定5.1 项目奖金总体分配比例项目总奖金 20%交由部门平均分配。项目总奖金 80%交由项目组分配,项目负责人从中直接获得 20%,剩余奖金由项目组全体成员按工作难度和工作量大小确定的定比例进行分配(原则上项目负责人的比例不低于 50%)。5.2 工作难度及工作量的确定5.2.1 开发难度等级的确定1 级:非常容易。有现成的方案,不需要重新构思,不需要修改原理。只是移动或替换。2 级:容易。公司内部有类似的方案,做局部的修改就可以完成。可以部分移植。3 级:困难。公司内部无类似的方案,需要找外部类似的方案做全新设计。4 级:比较困难。公司内无类似的方案,公司外有类似方案但我们无法寻找到,需要重新构思形成新的方案。5 级:非常困难。寻找不到类似的方案,在同类产品上属于新功能、新外观,达到同行业领先水平,需要做全新设计。5.2.2 工时系数的确定1 级:占 20%以下制度范本精选版2 级:占 21-40%3 级:占 41-60%4 级:占 61-80%5 级:占 100%5.2.3 责任程度等级的确定1 级:结构工程师2 级:硬件工程师、软件工程师、测试工程师3 级:项目负责人5.2.4 各种系数权重比的确定开发难度系数:50%工...

1、当您付费下载文档后,您只拥有了使用权限,并不意味着购买了版权,文档只能用于自身使用,不得用于其他商业用途(如 [转卖]进行直接盈利或[编辑后售卖]进行间接盈利)。
2、本站所有内容均由合作方或网友上传,本站不对文档的完整性、权威性及其观点立场正确性做任何保证或承诺!文档内容仅供研究参考,付费前请自行鉴别。
3、如文档内容存在违规,或者侵犯商业秘密、侵犯著作权等,请点击“违规举报”。

碎片内容

项目奖金分配制度最新版

您可能关注的文档

确认删除?
VIP
微信客服
  • 扫码咨询
会员Q群
  • 会员专属群点击这里加入QQ群
客服邮箱
回到顶部