电脑桌面
添加小米粒文库到电脑桌面
安装后可以在桌面快捷访问

七年级数学下学期期末考试试题

七年级数学下学期期末考试试题_第1页
1/3
七年级数学下学期期末考试试题_第2页
2/3
七年级数学下学期期末考试试题_第3页
3/3
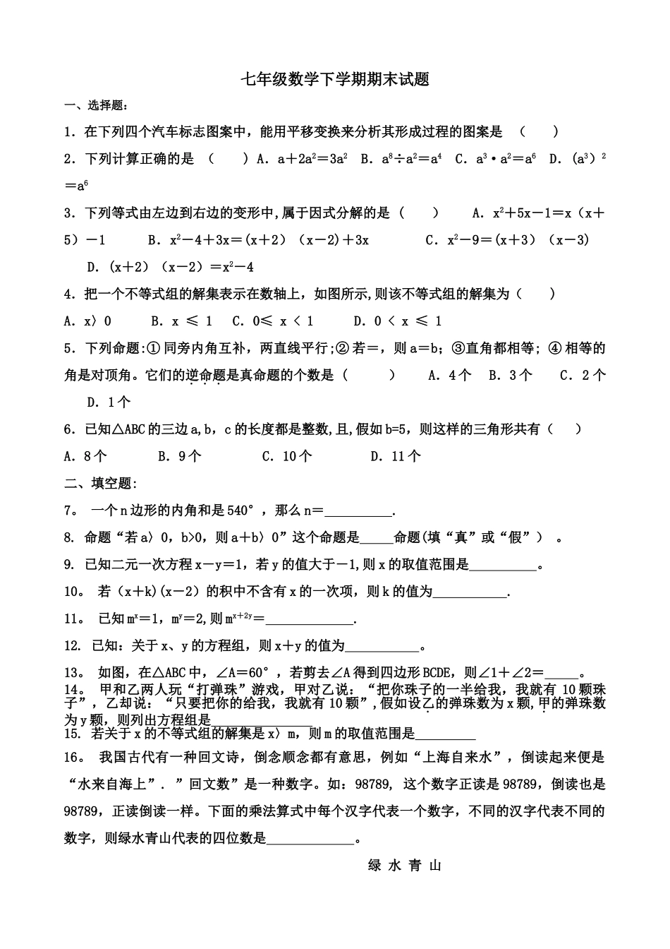
七年级数学下学期期末试题一、选择题:1.在下列四个汽车标志图案中,能用平移变换来分析其形成过程的图案是 ( )2.下列计算正确的是 ( ) A.a+2a2=3a2 B.a8÷a2=a4 C.a3·a2=a6 D.(a3)2=a63.下列等式由左边到右边的变形中,属于因式分解的是 ( ) A.x2+5x-1=x(x+5)-1 B.x2-4+3x=(x+2)(x-2)+3x C.x2-9=(x+3)(x-3) D.(x+2)(x-2)=x2-44.把一个不等式组的解集表示在数轴上,如图所示,则该不等式组的解集为( )A.x〉0 B.x ≤ 1 C.0≤ x < 1 D.0 < x ≤ 15.下列命题:① 同旁内角互补,两直线平行;② 若=,则 a=b;③直角都相等; ④ 相等的角是对顶角。它们的逆命题是真命题的个数是 ( ) A.4 个 B.3 个 C.2 个 D.1 个6.已知△ABC 的三边 a,b,c 的长度都是整数,且,假如 b=5,则这样的三角形共有( ) A.8 个 B.9 个 C.10 个 D.11 个二、填空题:7。 一个 n 边形的内角和是 540°,那么 n= .8. 命题“若 a〉0,b>0,则 a+b〉0”这个命题是 命题(填“真”或“假”) 。9. 已知二元一次方程 x-y=1,若 y 的值大于-1,则 x 的取值范围是 。10。 若(x+k)(x-2)的积中不含有 x 的一次项,则 k 的值为 .11。 已知 mx=1,my=2,则 mx+2y= .12. 已知:关于 x、y 的方程组,则 x+y 的值为 。13。 如图,在△ABC 中,∠A=60°,若剪去∠A 得到四边形 BCDE,则∠1+∠2= 。14。 甲和乙两人玩“打弹珠”游戏,甲对乙说:“把你珠子的一半给我,我就有 10 颗珠子”,乙却说:“只要把你的给我,我就有 10 颗”,假如设乙的弹珠数为 x 颗,甲的弹珠数为 y 颗,则列出方程组是 15. 若关于 x 的不等式组的解集是 x〉m,则 m 的取值范围是 16。 我国古代有一种回文诗,倒念顺念都有意思,例如“上海自来水”,倒读起来便是“水来自海上”. ”回文数”是一种数字。如:98789, 这个数字正读是 98789,倒读也是98789,正读倒读一样。下面的乘法算式中每个汉字代表一个数字,不同的汉字代表不同的数字,则绿水青山代表的四位数是 。绿 水 青 山× 9 山 青 水 绿 (第 13 题) (第 16 题)三、解答题17。(1) (2) (3) (4)18. 因式分解 (1) (2) 19。 解二元一次方程组(1) (2) 20. 解不等式(组)(1) (2) 21. 已知,BD 是∠ABC 的平...

1、当您付费下载文档后,您只拥有了使用权限,并不意味着购买了版权,文档只能用于自身使用,不得用于其他商业用途(如 [转卖]进行直接盈利或[编辑后售卖]进行间接盈利)。
2、本站所有内容均由合作方或网友上传,本站不对文档的完整性、权威性及其观点立场正确性做任何保证或承诺!文档内容仅供研究参考,付费前请自行鉴别。
3、如文档内容存在违规,或者侵犯商业秘密、侵犯著作权等,请点击“违规举报”。

碎片内容

七年级数学下学期期末考试试题

您可能关注的文档

确认删除?
VIP
微信客服
  • 扫码咨询
会员Q群
  • 会员专属群点击这里加入QQ群
客服邮箱
回到顶部